导语
当前中国经济已经进入由高速增长转向高质量发展的新常态,中国制造业正处于周期性调整的阶段,面临大而不强、产能过剩等方面的问题。中国政府通过确立明确“制造强国”纲领性战略,提出《中国制造2025》,并推进落实相关配套政策,在有序健康推进发展中国先进制造业方面,已经取得一定成效。先进制造业将呈现高端化、智能化和自动化发展趋势,并优先发展国家战略支持的细分领域,在全球并购和技术升级等方面创造更多的投资机会。
投资提示
●中国制造业当前虽然已经取得巨大成就,且拥有相对完备的产业链,但是仍然面临大而不强、进口依赖度较高等一系列问题。
●中国政府脱虚向实的政策决心和供给侧结构性改革的相关举措推动中国制造业逐步回暖。
●先进制造业的最新发展趋势包括高端化、智能化和自动化。
●中国的政策支撑带动制造业产业升级,智能制造是主攻方向,十大重点领域是发展重点,工业强基是坚实基础。
●并购整合和技术升级推动制造业产业发展,一方面可以将全球先进技术嫁接至中国市场;另一方面国内的技术升级有望推动制造业进口替代。
●综合分析,细分行业投资机会包括工业机器人、仪器仪表、高端机床、工业自动化、工业耗材、包装、医疗器械等。
一、2017年中国制造业发展现状及所处阶段
(一)中国制造业取得巨大成就
2016年我国工业增加值达到24.8万亿元,占GDP的比重达到33.3%,相比中华人民共和国成立初期1952年的17.6%基本实现翻番,意味着我国工业实现从小到大的重要转变,取得了巨大的成就。
在全球制造商集团(Global Manufacturer Group)发布的《2017年全球制造500强》中,中国总共有76家企业入选,数量排名第三。美国、日本居前两位,分别有133家、85家企业入选,德国、法国、英国、韩国、加拿大、印度、瑞士和俄罗斯分别位居第四至第十(见表1)。

表1 《2017年全球制造500强》企业入围数量
(二)中国制造业当前所处阶段
1.大而不强仍然是2017年面临的主要问题
中国是制造业出口大国。中国在世界出口中的份额从2000年的4%上升到2016年的13%。同期,美国的份额从12%下降到9%,日本的份额从7.5%下降到3.8%,德国的份额从8.6%小幅下滑至8.1%,而韩国的份额则由2.7%上升至3.2%。
中国制造业出口结构中,有58%仍然为中低端产品,与印度和巴西分别为57%和62%的中低端出口占比接近。中国制造业出口结构中,低端比例高达35%,与此同时,发达国家如德国、美国、日本、英国的低端出口比例分别仅有17%、14%、14%、15%(见图1)。

图1 全球主要制造业国家出口结构
我国高、精、尖类零部件产品进口依赖度仍然较高。以工业机器人为例,我国已成为全球工业机器人第一大市场,但国内企业生产工业机器人所需要的核心部件仍然要从美、日等发达国家厂商进行采购,如减速器需要向两家日本厂商购买,伺服电机基本上被欧美和日本企业垄断,国产核心零部件在稳定性、精度、寿命、噪音控制等方面仍存在较大差距。
2.拥有相对完备的产业链
中国2016年制造业增加值连续7年位居全球第一,产品总量、种类、出口金额等也位居世界第一,全球500多种工业产品中,超过220种中国产量位居世界第一。作为全球制造中心,中国制造业已经形成了大而全的产业链条,构建了产业链集群,这成为其他任何国家短期无法赶超的优势。产业链集群效应带来的竞争优势使得中国制造企业有望成为技术标准的制定者,吸引全球制造业龙头企业在华布局。
3.供给侧结构性改革推动中国制造业2017年回暖
20世纪90年代,中国工业进入下行周期,主要因为纺织行业产能过剩,同时遭遇亚洲金融危机;进入21世纪,随着中国加入WTO,以及中国城市化率持续高速上升(从2000年的36%上升至2010年的49%),中国制造业保持了迅速增长的态势;在新一轮全球金融危机之后,虽然中国经济在“四万亿计划”的刺激下,于2010年回到短期高点,但是短期内举全国之力的天量刺激,迅速积累了过剩的产能,使企业和政府背上了巨额债务,制造业遭遇了连续几年的低迷(见图2)。

图2 中国规模以上制造业增加值同比增速
中国政府已深刻认识到产业结构调整的必要性和紧迫性,先后提出供给侧结构性改革,抑制资产泡沫,着力振兴实体经济等政策要求。中央对“脱虚向实”的政策决心和供给侧改革的相应举措带动工业对GDP贡献率攀升,2017年工业对GDP贡献率结束过去几年持续下滑的态势,从30.7%上升到34.6%(见图3)。
供给侧改革的一系列举措推动工业企业利润率回升,自2016年起,中国工业企业的利润率稳健回升,至2017年第三季度末已经回复2013年的水平(见图4)。同时,从2016年第四季度开始,随着制造业整体库存周期性触底,以及工业企业设备支出降至2009年以来新低,制造业企业投资开始进入趋势性修复阶段,2017年前3个季度制造业固定资产投资累计同比增长4.2%,相较上年同期增长1.1个百分点(见图5)。从资本开支周期、企业的投资意愿和整体产业政策环境来看,制造业有望进入回暖周期。

图3 金融业、房地产业和工业对GDP增速的贡献率


图4 中国工业企业利润率水平
图5 中国制造业固定资产投资完成额累计同比增速
(三)中国制造业投资市场发展状况
从2017年中国投资市场的行业分布来看,前11个月制造业投资案例共457起,占全行业投资案例数量的5%,在行业中排名第7;投资金额总计386亿元,占全行业投资金额的3.5%,在行业中排名第8。制造业的平均投资金额约为8400万元(见图6和图7)。

图6 中国2017年前11个月投资案例数量行业分布

图7 中国2017年前11个月投资金额行业分布
从中国企业相关并购市场[1]来看,制造业在并购市场分量更重。2017年前3个季度中国并购市场制造业的案例数量为156起,约占全行业案例数量的9%,在各行业中排名第3;制造业的并购金额约624亿元,占全行业比例约4.7%,在行业中排名第7。制造业并购案例的平均投资金额约为4亿元(见图8和图9)。

图8 中国企业并购市场2017年前3个季度投资案例数量行业分布

图9 中国企业并购市场2017年前3个季度投资金额行业分布
二、先进制造业最新趋势
(一)高端化
中国制造业产业结构逐步从低附加值传统加工制造业和资源密集型制造业向高附加值新型制造业转型升级。对比中国制造业2003年和2017年的数据,可以看到,2003年我国制造业固定资产投资主要集中在黑色金属冶炼及压延加工业、化学原料及化学制品制造业等重化工领域,相对以劳动及资本密集型为主;2017年我国制造业固定资产投资更多集中在非金属矿物制品业,电气机械及器材制造业,通用设备制造业,汽车制造业,专用设备制造业,计算机、通信和其他电子设备制造业等领域;过去十多年,通用设备制造业、专用设备制造业、汽车制造业、电气机械及器材制造业、金属制品业、农副食品加工业等领域固定资产投资占比显著提升,而纺织业、化学原料及化学制品制造业、黑色金属冶炼及压延加工业固定资产投资占比大幅下滑(见图10)。

图10 制造业各子行业固定资产投资完成额对比
对比2017年与2016年制造业各子行业固定资产投资完成额,制造业向高附加值行业转移的趋势也较为明显。其中,电气机械及器材制造业,汽车制造业,计算机、通信和其他电子设备制造业这三个技术含量足、行业门槛高的制造业子领域的固定资产投资完成额比重分别提升了0.2个百分点、0.4个百分点和0.9个百分点;相比而言,非金属矿物制品、化学原料及化学制品制造业比重分别下降了0.2个百分点和0.7个百分点(见图11)。中国制造业高端化发展的趋势显著。

图11 制造业各子行业固定资产投资完成额对比
(二)智能化
智能制造是《中国制造2025》的主攻方向,《中国制造2025》明确将智能制造工程作为政府引导推动的五个工程之一,这为制造业的智能化发展明确了纲领性指导,对促进传统制造业转型升级、实现制造强国目标具有重大意义。
根据工信部数据,2016年我国企业数字化研发工具普及率达到61.8%,关键工序数控化率达到33.3%,数字化生产设备联网率达到38.2%。根据《智能制造工程实施指南(2016~2020)》和《智能制造发展规划(2016~2020年)》的要求,“十三五”规划实施期间实现有条件、有基础的传统制造业基本普及数字化,全面启动并逐步实现智能转型,数字化研发设计工具普及率达到72%,关键工序数控化率达到50%,数字化车间/智能工厂普及率超过20%,十大重点领域智能化水平显著提升,完成60类以上智能制造成套装备集成创新。2018年是“十三五”规划实施的关键年份,过去两年制造业智能化进程的推进取得一系列的成绩,2018年智能化的趋势将作为重要方向继续保持。
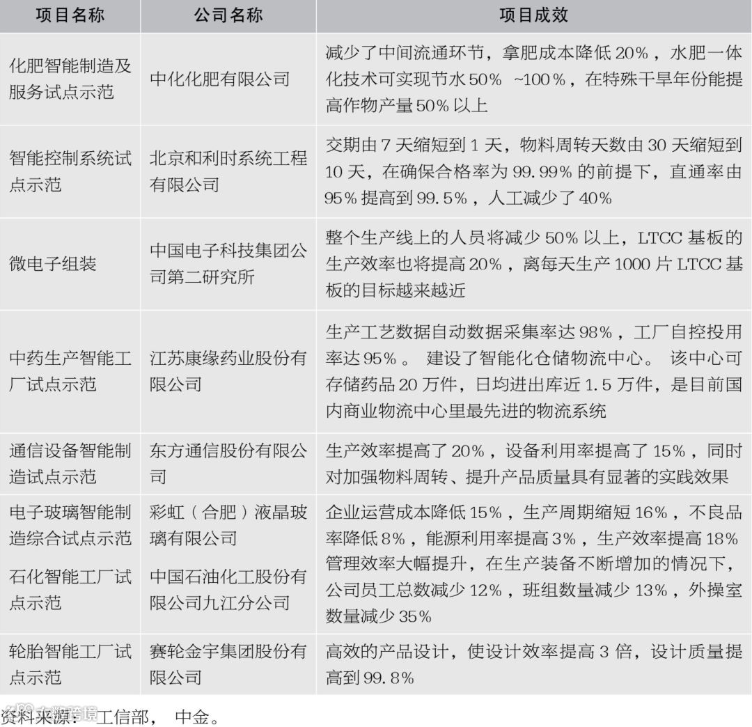
一方面,智能化是提升生产效率、推进产业升级的重要途径。通过对工信部部分智能化试点改造项目的梳理,可以看到,智能化改造能够大幅提高企业的生产效率(见表2)。

表2 工信部智能化改造试点项目对企业的生产效率提升成效显著
另一方面,智能化是应对劳动力成本提升的重要手段。通过智能化改造,提升生产效率,减少劳动力需求,节约劳动力成本,进而提升利润率水平。2008~2016年,中国城镇制造业私营单位和非私营单位人员平均工资复合增长率分别为12.5%和11.8%,远高于物价指数的增长幅度。与此同时,中国制造业人均产值复合增长率约为10.9%,略低于人员成本的涨幅。
2005~2016年,中国的制造业劳动力成本上涨了3倍,比1995年上涨10倍。中国的人口红利及劳动力成本优势已经大不如前,中国已经不是发达经济体进行全球制造业布局的第一选择,一些发达经济体的企业已经把它们的生产转移到成本较低的国家或迁回本国(见图12和图13)。

图12 中国制造业人员平均工资

图13 中国制造业人均产值
(三)自动化
20世纪70年代,全球开始推行工业3.0,重视和推进工业自动化,主要实现集成化生产和高度自动化。当前全球各大经济体均推行适合本国的工业4.0,但是从中国的产业发展来看,连工业3.0都没有普遍实现,自动化率相对较低。用自动化仪器仪表市场规模与GDP比值来表征自动化率水平,中国目前自动化率仅有1.6%,远低于美国20世纪90年代4.0%的水平。
工业机器人密度是自动化水平的重要指标,中国已经成为全球工业机器人最大市场,存量有限但是增长迅速。根据国际机器人联合会数据,中国工业机器人保有量仍处于较低水平,2016年底中国工业机器人密度仅有68台/万工人,低于全球平均水平74台/万工人。与另外三大工业机器人市场大国对比,中国的差距更加明显,韩国的工业机器人密度为631台/万工人,日本为303台/万工人,德国为309台/万工人。但是中国近几年的工业机器人市场进入快速成长期,复合增长率超过30%。2016年全球工业机器人销量约29万台,同比增长14%,其中中国工业机器人销量9万台,同比增长31%,中国市场占全球约31%,是全球第一大工业机器人市场。《机器人产业发展规划(2016~2020年)》规划2020年实现中国工业机器人密度超过150台/万工人。
中国过去十多年的高增长主要来自房地产和加入WTO两大制度红利,随着人口红利的消退,劳动力人口步入负增长,中国的制造业劳工成本近五年增速远高于其他主要国家,企业有极大的动力去提升生产线自动化水平,降低生产成本(见图14)。据国际权威咨询机构统计,自动化系统投入对企业效益提升的产出比在1∶4至1∶6。2018年,中国急需提高整体自动化水平来应对这些问题,进而推进产业升级,这将带来产业链层面的投资机会。

图14 各国制造业劳工成本近五年复合增长率
三、2018年先进制造业投资机会
(一)政策支撑带动产业升级
从美、欧等发达经济体应对经济泡沫和金融危机的发展历程来看,通过各类政策的制定和施行大力支持实体经济,特别是制造业,是应对经济困境、推进产业升级的重要举措。
《中国制造2025》是中国工业的中长期战略,明确了一系列激励与保障政策,包括金融扶持政策、财税支持政策和中小微企业支持政策等,另外还提出了深化体制机制改革、营造公平竞争市场环境、健全多层次人才培养体系、扩大制造业对外开放等保障措施,通过明确部门分工,落实责任,加强督促检查,推动规划各项政策举措落到实处。2017年的政府工作报告也提及,将采取财政贴息、加速折旧等措施,以推动传统产业技术改造。合理科学的政策组合拳将有利于制造业健康快速发展,有利于制造业产业升级,有利于推动工业企业顺利实现提质增效。
智能制造是主攻方向
智能制造作为信息化和工业化深度融合的主攻方向,着力发展智能装备和智能产品,推进生产过程智能化,培育新型生产方式,全面提升企业研发、生产、管理和服务的智能化水平。
2015年,智能制造试点示范项目的相关工作已经开展,通过工信部审核的示范项目,将获得相关推荐部门的指导,以及按照《智能制造发展规划(2016~2020年)》和《智能制造工程实施指南(2016~2020年)》给予相应的支持。根据对2016~2017年通过智能制造试点审核的企业所处行业的梳理,我们得出,2016~2017年智能制造试点示范项目共160个,其中排名前五的行业分别是机械设备、汽车、化工、电气设备和电子,五大行业共计99个示范项目,占全部项目总和的61.9%(见图15)。2018年这些行业仍将拥有智能化改造的需求,在这个过程中将产生各类投资机遇。

图15 2016~2017年智能制造试点示范项目行业分布
2.十大重点领域是发展重点
新一代信息技术、高档数控机床和机器人、航空航天装备、海洋工程装备和高技术船舶、先进轨道交通装备、节能与新能源汽车、电力装备、新材料、生物医药及高性能医疗器械和农业机械装备是《中国制造2025》的十大重点领域。2018年,将以这十大重点领域作为突破点,引导社会各类资源集聚,推动产业快速发展,在此过程中将涌现各类投资机会。根据《〈中国制造2025〉重点领域技术路线图》,这十大重点领域的覆盖细分行业见表3。
3.工业强基是坚实基础
中国国内工业基础产品可靠性、稳定性不高且使用寿命不长,核心零部件、基础原材料、控制系统等依赖进口,大量使用国外产品,不仅价格高,设备安全稳定运行也无保障。
表3 十大重点领域覆盖细分行业 |
||
十大重点领域 |
覆盖细分行业 |
|
1 |
新一代信息技术 |
集成电路及专用设备 |
信息通信设备 |
||
操作系统与工业软件 |
||
智能制造核心信息设备 |
||
2 |
高档数控机床和机器人 |
高档数控机床和基础制造装备 |
机器人 |
||
3 |
航空航天装备 |
飞机 |
航空发动机 |
||
航空机载设备与系统 |
||
航天装备 |
||
4 |
海洋工程装备和高技术船舶 |
海洋工程装备 |
高技术船舶 |
||
5 |
先进轨道交通装备 |
先进轨道交通装备 |
6 |
节能与新能源汽车 |
节能汽车 |
新能源汽车 |
||
智能网联汽车 |
||
7 |
电力装备 |
发电装备 |
输配电装备 |
||
8 |
新材料 |
先进基础材料 |
关键战略材料 |
||
前沿新材料 |
||
9 |
生物医药及高性能医疗器械 |
生物医药 |
高性能医疗器械 |
||
10 |
农业机械装备 |
农业机械装备 |
资料来源:国务院《中国制造2025》,2015年5月。 |
||
表3 十大重点领域覆盖细分行业
工业强基的定位和目标是围绕《中国制造2025》十大重点领域高端突破和传统产业转型升级重大需求,推进发展核心基础零部件(元器件)、先进基础工艺、关键基础材料和产业技术基础(“四基”)等工业基础能力。规划到2020年工业基础能力明显提升,初步建立与工业发展相协调、技术起点高的工业基础体系,夯实制造强国建设基础。围绕“四基”进行产业布局,将是2018年重要的投资方向。
(二)并购整合和技术升级推动产业发展
全球先进技术嫁接中国市场
中国拥有全球最大的市场和消费人群,是全球第二大经济体和人口第一大国,任何全球化产业的发展都不能忽视中国这个市场。中国在过去30年实现制造业规模显著提升,综合实力不断增强,并建立了相对完备的制造业供应链体系。虽然中国已经是制造业产值第一大国,但其很大一部分产能仍处于价值链的相对低端。随着制造业中长期向高端化、智能化和自动化发展,制造业领域很重要的投资机会之一是充分利用资本的力量,支持实体经济,将全球先进技术嫁接到中国市场,为中国建立新时代现代化经济体系打下坚实基础。
过去几年是中国企业全球并购高速增长的阶段(见图16),一方面,中国经济存在巨大转型需求使得中企选择全球并购谋求发展;另一方面,全球各国推行的货币宽松政策使得企业进行大型并购交易的成本大幅降低。

图16 中国企业跨境并购规模和案例数量
自2017年起跨境并购市场开始降温,投资者更加理性,主要有两大原因。一是外汇管制拉低境外并购。出于对外汇储备流失、潜在优质资产转移风险的担忧,同时为加强对境外投资的宏观指导以及境外投资方向的规范,国家相关部委陆续发布了《关于进一步引导和规范境外投资方向的指导意见》等文件,鼓励开展带动优势产能、优质装备和技术标准输出的境外投资,限制房地产、酒店、影城、娱乐业、体育俱乐部等境外投资。二是标的所在国态度。随着中资境外并购的影响越来越大,欧、美、日对中资大规模海外并购的态度更加谨慎,尤其对于高技术领域持防备态度。
在这样的需求指引下,结合内外部大环境,筛选出中国制造业竞争力薄弱而国内拥有巨大需求的细分子行业,运用资本的力量进行有的放矢的整合并购,最终嫁接到庞大的中国市场,是当前先进制造业领域重要的投资机会。
本文按以下步骤对全球海关数据进行整理分析。
(1)通过进出口贸易金额的数据刻画行业的国际竞争力水平。选取RCA指数(显示性比较优势指数)、TC指数(体现产品贸易逆差水平)、国际市场市占率三大指标[1],这也是我国在对外贸易谈判中最重视的三个指标。对投资机构来说,中国竞争力水平偏低的行业,意味着行业发展空间和海外并购的机会更大。
(2)通过进出口产品的价格之差来衡量产业发展水平。中国制造业大而不强,在多个领域都存在“中低端产品畅销全球、高端产品依赖进口”的局面,进出口产品单价比[2]能很好地说明我国产品的发展水平。
(3)通过辅助指标来进一步判断筛选,包括进口规模,进口历史增速,我国在该行业的竞争力提升速度。
在全部国际海关HS分类的5451个行业中,从中国产品的国际贸易竞争力和中国产品升级空间两个角度,筛选出160个值得长期跟踪和投资的细分行业,其中属于制造业的93个,在此基础上,考虑市场规模和行业景气周期进一步筛选出12个近期值得重点关注的行业(见表4)。

表4 值得重点关注的制造业细分行业
在筛选出的这些行业领域中,梳理各行业在出口规模和出口单价上占据领先地位的国家,这些国家在此细分行业的全球竞争力较强,形成后续进行跨境并购的国别指引。整体来看,欧美国家竞争力整体排名靠前,其中,美国、德国、日本、瑞士等国家在出口金额和出口单价排名上名列前茅(见表5)。

表5 重点关注细分领域国别竞争力排名
2.国内技术升级实现进口替代
按照进口替代的特点,我们梳理出国产化率水平仍然较低,但未来有可能快速提升的部分产品/技术,这些产品和技术当前仍处于发达国家垄断之中,但中国公司通过自主研发、技术引进、逆向开发等手段,已开始逐步实现国内市场的进口替代。这将是我们在先进制造业进行提前布局的重要领域(见表6)。

表6 国内实现进口替代的潜在领域
(三)2018年制造业细分行业投资机会分析
通过对政策激励方向的梳理,及对并购整合嫁接至中国市场的分析,以及国内技术升级实现进口替代潜在领域的整理,本文对制造业各大细分领域进行深挖,得出2018年制造业重点投资机会主要有以下几个领域。
工业机器人
从全球视角出发,工业机器人是典型的装备制造工业,人力成本上升是机器人渗透率提升的主要动力。2010年以来行业增速有所提升,中国贡献主要的增量。从机器人密度来看,中国在2020年前会保持30%以上的复合增速。从中国视角出发,人力成本上升是中长期趋势,系统集成环节和下游行业快速增长、机器人渗透率有较大提升空间;核心零部件环节包括伺服电机、减速器和机器人本体均有追赶空间。
(1)行业拥有超百亿美元市场容量且增速稳定,2016年全球工业机器人市场规模为123亿美元,根据国际机器人联合会的数据,预计2025年市场规模将达到338亿美元,年复合增长率(CAGR)约12%。2005~2014年,全球工业机器人销量迅速增长,新装工业机器人年均增长速度约为14%。亚洲是目前全球工业机器人使用量最大的地区,占世界范围内机器人使用量的50%。中国是全球工业机器人的最大消费国。
(2)工业机器人在中国有庞大的潜在市场空间,2016年中国工业机器人市场规模达34亿美元,并将保持20%的CAGR。2002~2016年,65岁以上人口占总人口比例从7.3%提升至10.8%,制造业平均工资从11000元提升至59470元,年均增速达到12%。劳动力的减少以及人力成本的增加都促进了对机器人的需求。2015年中国制造业机器人密度仅为49台/万工人,低于全球制造业机器人平均密度69台/万工人,不足韩国的1/10,也不足日本的1/6。巨大的差距意味着中国机器人行业未来还有巨大的成长空间。
(3)工业机器人的多元产业链孕育多样机会,机器人产业链可分为核心零部件(减速器、伺服电机、控制器)、机器人本体和系统集成。核心零部件具有较高的技术壁垒和巨大的赢利空间。中国完成上游核心零部件技术和经验的积累还需时间。系统集成的市场规模约为机器人本体的三倍,该环节要求集成商对系统集成技术和客户行业有较为深入的理解。机器人本体环节的优势在于供应商具有整合上游核心零部件和下游系统集成商的入口能力。
(4)行业龙头成长路径清晰可循,发那科、安川电机、库卡和ABB四大家族是全球工业机器人的主要供应商,合计营业收入占全球50%~60%的市场份额。中国工业机器人行业龙头沈阳新松2016年的机器人业务营收仅为6.53亿元,和国际企业相比仍有巨大的发展空间。工业机器人四大家族的发展路径总体为由从事机器人产业链相关的业务起步,如电力设备、数控系统等,最终通过掌握机器人本体和某种核心零部件的技术成为全球领先企业。其中,ABB的并购发展史说明并购发展是打造工业机器人产业平台的有效途径。
2.仪器仪表
仪器仪表行业是工业自动化领域的基础性行业,将伴随工业自动化行业的发展而快速成长,具有突出的产业战略意义;检验检测服务需求的增多也将为仪器仪表行业带来持续不断的需求。仪器仪表行业细分领域众多,按仪器仪表的主要用途划分,可以将其分为计量仪表、工业自动化仪器仪表、分析仪器三大类近20个子行业。
我国仪器仪表行业中,工业自动化控制系统与装置制造比重最大,约占仪器仪表制造业总规模的35%,工业自动化仪器仪表子行业产业链明晰,借助工业技术改造升级与国内产品进口替代程度加深,具有较好的发展前景。仪器仪表行业是一个成熟行业,行业碎片化导致行业整体集中度不高,市场竞争较为充分,子行业存在“天花板”,存在大量的叠加并购机会。
首先,并购能突破细分领域天花板限制。仪器仪表行业每个细分领域的规模过小,不足以支撑企业的长期稳定发展。同时,若业务过于集中在单一领域,则将承受业务波动的风险。并购能使得仪器仪表公司在业务领域上实现扩张,同时发挥不同业务领域之间的协同效应,实现更好的增长。
其次,并购能突破细分行业之间的技术和专利壁垒。通过并购,仪器仪表公司能够迅速获得新的细分领域的技术和专利资产,避免潜在专利侵权风险,同时依靠专利资产构建针对竞争对手的壁垒。
3.高端机床
高端机床制造加工分为成型、机械加工和热处理/表面处理三大步骤,在三大步骤涉及的装备中,机械加工机床是最为复杂、附加值最高、行业规模最大的一个领域,机床行业的发展方向代表了装备行业的发展方向。我国处于制造业转型升级的过程中,未来对于高端机床的需求将稳定增长。但我国的高端机床装备产业相对薄弱,海外并购国际领先的龙头企业,是我国在这一具备战略性意义的行业实现弯道超车的可行方式。
机床行业属于强周期性行业,受宏观经济形势波动影响明显,机床行业的总体规模在2017年预计达到698亿欧元。我国自2009年以来,超越了日本与德国,成为全球机床生产和消费的第一大国。2017年我国机床产值约为171亿欧元,消费金额为216亿欧元。
目前,机床行业整体发展趋势为:进一步提升加工效率;装备进一步数据化、集成化,以符合工业4.0的发展方向。我国在部分机床领域近年来与国际先进水平相比差距缩小,伴随我国机械加工行业向中高端转型升级趋势,我国高端机床的市场份额占比逐年提升,高端化趋势显著。
4.工业自动化
在外资主导的格局下寻求突破是中国工业自动化行业发展的主线,本土自动化需求的全面爆发为本土企业的破局创造了机会;行业专注、功能专注的成套设备和系统集成厂商是合适的投资切入点,A股市场不乏潜在的投资与合作对象;并购是有效的产融结合模式,应用领域的并购符合中国产业发展阶段,且有相对宽松的竞争环境,是适合中国企业的并购方向。
(1)全球千亿元市场需求爆发,根据IHS预测,全球工业自动化行业规模将保持约7%的年均复合增速,并于2017年达到2250亿美元的规模。自动化装备需求的快速扩大,本土成套设备、系统集成商的成长,形成了对相对低成本的核心零部件的需求,为国内厂商进入上游高利润环节创造了机遇。长期来看,国内厂商在成套设备、系统集成以及中低端核心零部件的长期经营已积累了一些高端产品的研发、生产经验和技术。同时,逐步成熟的海外并购市场也为国内厂商吸收海外领先技术奠定了基础。
(2)成套设备与系统集成触发厂商切入,研发、核心软件和核心部件等上游领域技术难度大,门槛较高,需长时间技术积累,主要由欧美、日本厂商控制。在自动化成套设备、系统集成方面国内厂商具备竞争优势,将率先从国内自动化需求全面爆发中受益。不同行业的客户对自动化有多样化、定制化的需求,本土市场的跨国巨头难以完全覆盖。从投入产出比考虑,跨国巨头更青睐订单规模大、技术要求高和价格敏感度低的下游行业(如汽车行业),在其他从劳动密集型模式逐渐转型的行业,下游客户追求性价比,习惯本土化的沟通语言,需要灵活频繁的售前售后支持。对于客户的这些诉求,本土自动化厂商更有竞争优势。
(3)多元产业链孕育多样机会,工业自动化广泛应用于各个生产制造的细分领域,具备高定制化、高附加值的属性。工业自动化产业链包括软件、零部件、成套设备与系统集成,每个环节同时包含诸多细分行业。因为应用范围广、产业链条长,工业自动化的市场规模巨大,是能够培育伟大公司的行业。
(4)行业龙头成长路径清晰可循,工业自动化行业的并购是有效的产融结合模式,应用领域的并购符合中国产业发展阶段,且有相对宽松的竞争环境,是适合中国企业的并购方向。从全球范围来看,工业自动化是并购长期保持活跃的领域,由于能够产生明显的协同效应,在工业自动化领域的并购中,产业投资人主导的比例约为80%,西门子、ABB等工业自动化公司通过一系列的并购打造跨国龙头企业,说明并购是打造工业自动化巨头的有效途径。
5.工业耗材
工业耗材的性能和质量已成为一个国家工业化水平和综合国力的重要标志,我国前期存在“重机器设备、轻工业耗材”的情况,机器设备消费大于国外先进国家,但廉价低端工业耗材占主流地位。随着中高端工业耗材逐渐被重视,国内工业耗材的需求将与国外先进国家逐步匹配。
(1)行业成熟,抗周期性强。工业耗材广泛应用于工业生产的各个环节,市场空间巨大,行业成熟,竞争充分,以中国市场为例,仅刀具市场每年的需求即达321亿元。同时,工业耗材属于消耗性材料,使用一段时间之后必须更换,因此需求稳定性强,具有较强的抗周期性。
(2)国内技术偏弱,产业升级需求强劲。发展较快的中高端刀具基本由进口企业垄断,Sandvik拥有SandvikCoromant、Seco、Walter等品牌以及庞大且复杂的刀具分支;美国肯纳是仅次于Sandvik的品牌,以Iscar为主体的IMC排名第三;三菱、住友、OSG、京瓷、大招和等日系品牌紧随其后。国产刀具品牌虽然市场占有率达到63%,但普遍规模较小,排名前十的骨干企业全部销售额加起来约为30亿元,目前仅有一家上市企业。我国工业耗材产业大多处于中低端领域,产品质量、寿命和性能同发达国家相比还存在较大差距,亟待在高端领域实现突破,以更好地支撑国内制造业转型升级。
6.包装
首先,包装行业具有孕育伟大产业平台的体量。其次,行业抗周期性强,增长前景好;由于包装成本占最终产品售价比例低,包装行业具有较强的利润稳定性。最后,中国市场蓬勃发展,未来行业将有兼并整合的投资机会。
(1)2016年全球包装市场约为8200亿美元,预计到2020年市场规模将达到9962亿美元,具有孕育伟大产业平台的体量。按地域分类,欧洲市场占比约30%,北美市场占比约28%,亚洲市场占比约27%,南美市场占比约7%,其他占比约8%;按材质分类,纸质包装2500亿美元,占比约30%,塑料包装3108亿美元,占比约38%,金属包装1389亿美元,占比约17%,玻璃包装542亿美元,占比约6.6%;按下游应用分类,食品饮料占比约50%,日化及消费电子占比约20%,医疗保健占比约11%,工业包装、个人及家庭护理等其他包装占比约19%。
(2)消费品属性保证包装行业的抗周期性和稳定增长前景。全球金融危机和欧债危机期间,世界包装行业产值增速分别为:2008年3.4%,2009年6.4%,2010年1.2%,2011年3.0%,2012年7.0%。此外,由于包装成本占最终产品售价比例低,包装行业具有较强的利润稳定性。以塑料包装为例,2008~2012年(2010年和2011年原材料价格大幅上涨),各年份全球龙头企业平均毛利为22.6%、24.4%、24.4%、24.0%和25.1%;2015~2020年,全球包装行业增速为3%~4%,其中纸质包装行业增速约为3%,塑料包装行业增速约为4.8%,金属包装行业增速约为5%,玻璃包装行业增速约为3.4%。
(3)中国市场蓬勃发展,2002~2014年,中国包装工业总产值由人民币2401亿元增加到1.48万亿元,CAGR约16%(同期中国社会消费品零售总额CAGR约为16%)。目前,中国已经成为世界第二包装大国;“十三五”规划实施期间,中国社会消费品零售总额CAGR预期保持10%的年均增速,中国包装行业快速发展的主要动力仍然强劲。进一步,电子商务、物流产业的发展和消费模式的改变为中国包装行业的增长提供了更多的结构性动力。
(4)清晰可复制的巨头成长路径,中国包装行业已经孕育了一批营收规模50亿~100亿元的龙头企业。和全球具可比性的巨头(营收规模为50亿~100亿美元)相比,中国企业仍有巨大的发展空间。从行业集中度来看,中国包装行业必将经历整合。美国Top5的包装厂商市场占比超过70%,澳洲Top2厂商市场占比超过90%,中国台湾地区Top5厂商市场占比超过50%。而中国Top5包装厂商的市场占比约为3%。参考国际巨头的发展路径,并购外延发展是打造包装行业产业平台的有效途径。
7.医疗器械
目前,我国医疗器械行业在三个宏观因素推动下,正处于高速增长期,也将带动充足的投资机会。
第一是需求层面。首先,我国人口基数大,医疗条件总体较差,医疗资源分配不均衡,随着全民医保、分级诊疗的推进,医疗服务受众不断扩大,县城、乡村的医疗需求将不断得到释放。其次,我国人口老龄化程度不断加深,2016年我国60岁以上老人多达2.3亿人,占总人口的16.7%,老龄人口占比提高将带来更大的临床治疗需求,并且慢性病相关的医疗器械也将受到巨大拉动。最后,在相对发达的地区,医疗消费升级的趋势越发明显,经济条件相对优厚的人群正在寻求品质更高的医疗产品和服务。
第二是供给层面。我国的医疗器械行业仍处于相对初级的发展阶段,能够自主生产的大多仍是低端或仿制产品,并且很多低端领域已成为竞争红海。而相对高端的需求旺盛但受制于价格的医疗器械却供给严重不足。因此,在充分竞争的低端领域,资本助力的产业整合将成为大势所趋;在供给不足的高端领域,资本助力能够推动技术进步和产业升级,将提高进口替代的速度,甚至走出国门。资本参与将对国内产业有效供给能力进行重塑,产业对资本的需求将带来大量的投资机会。
第三是政策层面。近一段时间,医疗器械领域快速出台的新政策鼓励创新、进口替代、落后产能去化、精简流通环节等,都在重塑和有力推动行业发展。国家长期以来持续鼓励国产器械的研发和使用,在CFDA审批以及税收方面给予较多优惠政策。同时,医保控费力度提高,性价比较高的国产器械将在公立医院(尤其是基层医院)获得更大的发展空间。
基于上述三个宏观层面的分析,我们认为,应当积极顺应行业发展的大趋势筛选细分行业,有的放矢地进行投资布局。在需求端,布局的子行业需要有足够大的市场以及持续、刚性的需求,能够持续从医疗服务受众扩大、水平提高中获益;在供给端,布局的子行业需要避免已经处于竞争红海的市场,挑选技术壁垒高、研发投入高的子行业。对于国内企业,其所在的细分领域应有明显的进口替代趋势,国产产品能够通过成本等优势显著取代进口产品;对于海外企业,其所在的领域应当具有“国外成熟、国内萌芽”的特点,通过投资将先进的技术引入国内。在政策端,则要积极关注方针变化,寻找政府支持力度较大,政策驱动趋势清晰,或存在政策套利空间的子行业。
综合上述特点,本文认为医疗器械以下细分领域具有较大的投资布局价值:医疗影像设备、体外诊断仪器与设备、高值耗材(如心血管、骨科、齿科相关耗材)、高需求低值耗材(安全针、缝合线、敷料等)、慢病管理设备(糖尿病、肾病透析)、康复辅具等。同时,上述医疗器械的核心上游零部件(医疗影像设备使用的谱仪、球管,齿科的CAM/CAD系统)的投资机会也值得关注。
中国制造业在过去30年创造了巨大的成就,当前制造业作为振兴实体经济的重要抓手,在“制造强国”这一国家战略的引导下,仍将保持整体向好的发展态势,并将带来众多的投资机遇。我们要把握制造业发展的趋势脉络,对符合政策方向且拥有先进技术、巨大市场和优秀运营管理能力的标的进行布局,理性投资,严控风险,必将收获丰硕成果,助力“中国制造”腾飞。

