就在刚刚,财政部会计司发布了最新的关于印发《会计行业人才发展规划(2021-2025年)》的通知,官宣了关于初级、中级等会计考试的重大调整!
会计人才评价是会计人才发展体制机制的重要部分,是会计人才资源开发管理和使用的前提。探索建立以诚信评价、专业评价、能力评价为维度的会计人才综合评价体系,充分发挥会计人才评价对会计人才教育培养的导向作用,促进广大会计人员提升能力、诚信执业。完善会计专业技术资格考试评价制度,修订会计专业技术资格考试大纲,加强会计专业技术资格考试组织实施管理,探索推进初级会计专业技术资格考试一年多考。加大对高级和正高级会计专业技术资格评审工作的指导力度,向艰苦边远地区适当放宽评审标准。研究会计专业技术资格考试、评审与注册会计师等职业资格考试科目互认、与会计专业学位研究生教育衔接的机制、与高端会计人才培养衔接的机制,减少重复评价,畅通各类会计人才流动、提升的渠道。
而在早前,财政部会计司就发布:关于征求《会计改革与发展“十四五”规划纲要(征求意见稿)》意见的函。
此纲要规划了会计行业未来五年(2021年-2025年)的改革与发展方向,其中明确指出:
1.探索推进初级会计专业技术资格考试一年多考,满足广大会计人员能力评价需求。
2.积极研究会计专业技术资格评价与其他会计类职业资格认定、学历教育相互衔接的可行性,畅通各类会计人员流动、提升的渠道。
关于初级会计资格考试一年多考,人社部此前在《关于深化会计人员职称制度改革的指导意见》中也曾明确指出:
助理会计师(也就是初级)的考试日期、考试频次等管理权限,根据报考人数增长趋势等因素逐步下放,探索实行常态化考试、一年多考。

会计专业学位研究生教育主要培养具有较强专业能力、职业素养和创新思维的应用型会计人才。财政部会同国家教育主管部门、人才主管部门,面向会计行业当前及未来人才重大需求,开展会计硕士专业学位核心课程建设、教材建设、教学案例库建设和教育质量认证等工作;积极推进会计硕士专业学位教育与会计专业技术中级资格的衔接;积极推进设立会计博士专业学位,完善会计专业学位体系;优化跨院校的教师、学生之间的交流沟通学习平台,推进培养单位与实务部门在课程建设、实习实践和科学研究方面的合作。各培养单位要加大教学投入,健全教学激励机制,加强国际合作,建立培养方案动态调整机制,着力增强研究生实践能力、创新能力;培养优秀师资,引入和配备具有丰富实务经验、大数据分析等学科背景的会计青年教师;丰富课堂形式,采用案例教学、沙盘模拟、情景模拟、翻转课堂、整合性学习、线上线下混合式教学等教学方法;规范实习实践基地管理,与实践基地深入合作,开展符合实务导向要求的课外综合素质活动。
本发财喵认为不排除这种可能性,因为社会对中级会计师的要求越来越高了。
今年,财政部官网发布了一个题为《关于征求《会计行业人才发展规划(2021-2025)(征求意见稿)》意见的函》的重要通知。
截至2020年底,我国共有670.2万人取得初级会计专业技术资格,242.02万人取得中级会计专业技术资格,20.57万人通过高级会计专业技术资格考试。

与此同时还提出了“十四五”后中级会计职称人员队伍规模需大于300万人的预期目标!简要计算只有58万左右的缺口。

基于报考人数逐年激增,未来5年这58万的中级人才缺口是很容易被实现的,因此竞争压力也随之增大,对考生的要求或将提高。
如果说“十三五”计划在于量的话,“十四五”很可能在于质。
在这份规划中提出,改变“大而不强”、培养高端会计人才是财政部的重点工作任务。
税政君给大家翻译一下:目前缺的不是基础会计,而是高级会计人才。
中级职称会计作为两者的过渡证书势必引起官方的重视,所以不排除通过增加科目、调整科目等方式筛选人才,推动会计人员专业技能和职业道德素养全面提升,会计人才结构更加优化。
我们知道中级考三科:会计、财管和经济法,其中经济法这一科就包括了经济法和税法两部分。在1995年的时候,CPA就从经济法中拆分出了一科税法,作为增加科目。
一般公司出问题,基本上都是税务方面的问题,如果会计精通最新的财税政策,毫无疑问可以帮公司规避很多风险,另外一方面,最近这两年财税政策变化很快,会计需要及时学习最新的税务政策。
以上皆为个人分析,具体会怎么变化,我们还是等财政部的正式通知,不过有一点是肯定的,在竞争如此激烈的环境下,抓住机会尽早通过中级会计职称考试是最明智的选择。
此前,吉林省、福建省财政厅发布了《关于征求2021年全国会计专业技术资格考试大纲修订意见的函》,其中表明:
为明确2021年全国会计专业技术资格考试评价标准,更有针对性地开展2021年考试大纲修订工作,请在2020年考试大纲的基础上,按科目分别提出2021年考试大纲修订意见建议。
与此同时,福建省财政厅也发布了相关通知,只不过区别于吉林省的通知,福建省表示:相关建议请通过财政系统内网地市上报至省财政厅会计处文件夹内;吉林省通知的是相关意见建议请传真或发送邮件至财政部会计司。
每年中级的考试大纲都会进行相关修订,保持与时俱进,培养出符合时代发展需要的中级会计人才。
而今年,新的政策出炉,不管是中级还是CPA,税法教材都会发生变动。
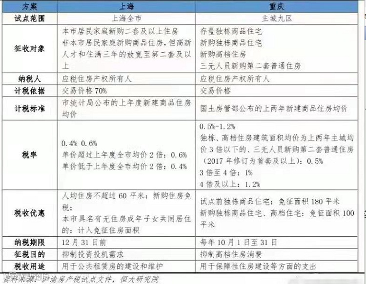
与以往不同,这次试点大概率明年就会落地实施了,如果赶在大纲公布之前,可能会对房产税的出题方式产生部分影响,试点方案如下:
房地产税还只是试点重启。而涉及到考频较高的企业所得税、增值税等政策,就已经是板上钉钉。
今年不少的优惠政策,进行了延长或者微调,大家复习的时候要注意。另外,城建税和印花税部分变化较大。
总而言之,税法这个科目在每年的考试内容中,受到政策的影响是比较大的,考生们的备考压力也是比较大的。
了解了科目特性,我们还要有整体的复习规划!千万别因为困难,就明日复明日,到最后既失去了时间,也失去了结果。
2022年初级、中级和CPA考试,建议你这样规划:
每年的新教材都是在报名之后才出来,所以在新教材出来之前可以用去年的教材先看着,强烈建议再报名前完成第一轮的系统学习。
完全不用担心新教材会翻脸不认老教材。教材每年都会有变化,但变化不会超过20%,除了部分政策知识更新外,基本概念和框架变化不大。
在新教材出来前把教材先看2轮,相关辅导书也看2轮!前几遍看书把握整体框架,而不是一边看一边死记硬背。
买了新教材进行首次阅读学习,最起码要花了2个星期时间仔细阅读,深扣难点重点。
之后到考前是强化阶段,补缺补漏,一定要做到不留知识盲点,看看做过的模拟题、真题,强化记忆,尽量把每个小章节的最难点拿下,像资产这章,每年都是重点。
其实学多久并不是最重要的,重要的是你高效地学了多久。每一小时都要有一小时的收获。
这点很重要,而且计划一定要具体,具体到每天看几页、做多少练习、听多长时间课件。计划的时间不要太长,一到两周会比较合适,越到接近考试计划越要具体,甚至具体到每一天、每半天。
第一,可以让你清楚地意识到自己已经学了很多,提醒着你已经走过了很多的艰难历程。成就感会激励着你继续前进。
第二,评价计划的执行情况,并根据执行情况调整计划,为制定下一阶段计划提供参考,让自己的计划更具可行性。
第三,经过一天痛苦的学习后,晚上回到宿舍把自己当天的战果写上计划表,来个深呼吸,告诉自己又完成了一天的任务,距目标又近了一步,晚上睡个好觉。
考试是一场持久的战争。贵在坚持!考的不仅仅是知识,考的更是毅力和持续作战能力。
从你开始准备一直到考试,最好能持续地学,中间别放下,实在不得已,也别超过3天。如果你放下了就真的放下吧,别回头了,毕竟这不是游戏。
读书不会累垮人,倒是身体方面的意外很有可能会影响考试成绩。所以提醒大家在最后阶段一定要注意身体,别因为身体的原因影响你的成绩,毕竟你为此付出了这么多。
来源:会计网(wwwkuaijicom)整理,编辑:发财喵。素材来源:每日言税、税政第一线、注册会计师、会计网、财政部会计司、初级会计研究院、人社部。文章版权归原作者所有,如有不妥,请联系删除。