大数跨境
0
0

2018年国人养老准备报告

2018年国人养老准备报告 蚂蚁众投
2018-11-09
2
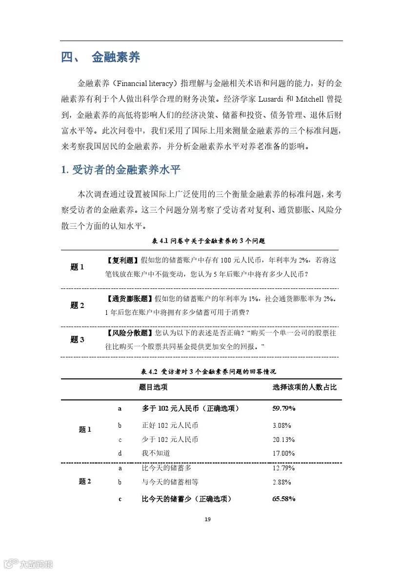
导读:导语在养老重要性排序方面,有高达74%的受访者选择了“完善的医疗服务”,其次是“良好的居住和服务设施”(62

导语

在养老重要性排序方面,有高达74%的受访者选择了“完善的医疗服务”,其次是“良好的居住和服务设施”(62%)和“良好的自然环境”(38%);受访者最大担心是“无力支付医疗费用”,占比达63%,其次是“急性病未能及时发现并治疗”占39%。


——END——



【声明】内容源于网络
0
0
蚂蚁众投
欢迎进入蚂蚁众投(www.my930.com),中小企业股权直投平台。蚂蚁众投——互联网化一站式完成项目风控+资金监管+法律确权+投后管理+股东退出等环节。
内容 1569
粉丝 0
蚂蚁众投 欢迎进入蚂蚁众投(www.my930.com),中小企业股权直投平台。蚂蚁众投——互联网化一站式完成项目风控+资金监管+法律确权+投后管理+股东退出等环节。
总阅读1.8k
粉丝0
内容1.6k