HCIA-Cloud Service V2.2于2020年11月正式上线。本课程帮助您掌握云服务概念和价值,华为云服务架构和生态,华为云计算服务、存储服务、网络服务、安全服务、管理与监控、关系型数据库、CDN&云视频服务和创新应用服务的管理和应用。
课程简介:
本课程主要介绍了云学院课程学习页面基本操作和职业认证考试指引。
了解云学院课程学习方法,轻松应对职业认证考试。
第1章 ——云学院课程学习操作指引
Hi,欢迎学习本导读课程!课程主要介绍了在线学习职业认证的方法,帮助您了解职业认证内容和考试,体验更简单方便、高效的学习,轻松应对职业认证考试。
学习过程中您可以对学习内容做笔记(公测中,仅部分课程开放),全部笔记内容将会展示在笔记页签中。
第2章 ——职业认证学习地图
职业认证根据学员的成长路径分为HCIA(Huawei Certified ICT Associate 华为认证ICT工程师)、HCIP(Huawei Certified ICT Professional 华为认证ICT高级工程师)、HCIE(Huawei Certified ICT Expert 华为认证ICT专家)三个层级,分别代表您具备基础、高级以及专家级别的华为云产品应用的专业技术水平。华为云认证体系如下图所示。
华为认证 HCIA-Cloud Service V2.2 认证课程包括:云服务概念和价值,华为云服务架构和生态,华为云计算服务、存储服务、网络服务、安全服务、管理与监控、关系型数据库、CDN&云视频服务和创新应用服务的管理和应用。相对于 V2.0,HCIA-Cloud Service V2.2 增加了裸金属服务器和容器知识的介绍、管理与监控服务以及 CDN&云视频服务和创新应用服务。 可参考下图进行考试准备和内容学习。
通过HCIA-Cloud Service认证,将证明您对华为云服务产品及技术有一定的了解,具备独立使用华为云服务产品的能力。企业拥有通过HCIA-Cloud Service认证的工程师,意味着企业掌握了华为各类型云服务产品的应用场景及使用方法,助力其ICT环境的云转型!
HCIA-Kunpeng Application Developer定位于培养与认证能够在鲲鹏计算平台上进行业务应用的部署与迁移,性能测试与调优,以及具备处理应用在部署过程中遇到的常见问题的工程师。
通过HCIA-Kunpeng Application Developer认证,您将掌握对鲲鹏计算平台的使用和维护方法,具备对鲲鹏计算平台上的应用进行全生命周期管理能力,能够胜任鲲鹏平台的应用开发和运维岗位。
HCIA-AI定位于培养与认证具备使用机器学习、深度学习等算法设计、开发AI产品及解决方案能力的工程师。
通过HCIA-AI认证,将证明您了解人工智能发展历史、华为昇腾AI体系和全栈全场景AI战略,掌握传统机器学习和深度学习的相关算法;具备利用TensorFlow开发框架和MindSpore开发框架进行搭建、训练、部署神经网络的能力;能够胜任人工智能领域销售、市场、产品经理、项目管理、技术支持等岗位。
HCIA-Big Data定位于培训和认证具备使用华为MRS大数据开发平台能力的工程师。
通过HCIA-Big Data考试认证,将证明您掌握常用且重要的大数据组件技术原理与架构,包括HDFS, Hive, HBase, Flume, Spark, Flink, ElasticSearch, Redis等组件,掌握华为大数据平台MRS的使用方法;具备基于华为MRS服务的操作和开发的能力;能够胜任大数据开发工程师等岗位。
HCIP-Big Data Developer定位于培养与认证具备使用开源技术平台和华为FusionInsight HD开发大数据解决方案能力的高级工程师。
通过HCIP-Big Data Developer考试认证,将证明您具备大数据应用开发场景化解决方案的端到端开发能力,能够基于开源技术平台和华为FusionInsight HD、GaussDB 200产品完成开发。
HCIA-GaussDB定位于培训和认证具备华为GaussDB数据库应用开发和管理能力的工程师。
通过HCIA-GaussDB认证,您将能够掌握GaussDB数据库基础理论、SQL语法、数据库设计理论与开发工具使用、数据库安全以及了解华为数据库GaussDB的产品生态,将具备基本的数据库SQL开发、权限管理、数据库设计等能力,胜任数据库开发或管理岗位。
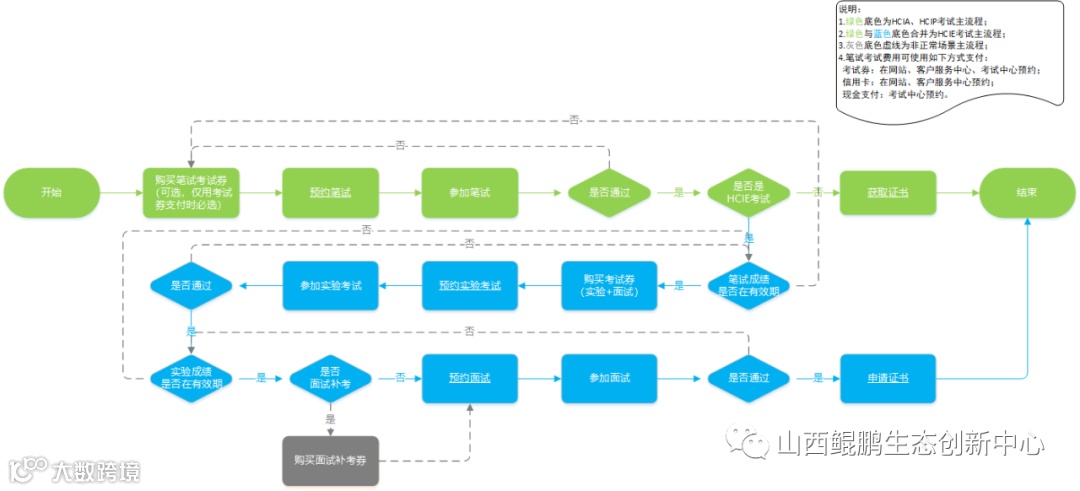
第3章 ——职业认证考试流程
当前华为云已提供HCIA-Cloud Service、HCIP-Cloud Service Developer、HCIP-Cloud Service Solutions Architect、HCIE-Cloud Service Solutions Architect、HCIA-Kunpeng Application Developer、HCIA-AI、HCIP-AI EI Developer、HCIP-Big Data Developer、HCIA-GaussDB职业认证。HCIA和HCIP级别的认证笔试考试合格即可获得证书,HCIE认证考试还需要通过实验和面试考试,详细认证考试流程见下图。

请点击“阅读原文”直通课程。