2024年已步入尾声,一年一度的年终关账是财务们的头等大事。关账前,按照权责发生制原则,属于本年度的费用需要计提入账。小编整理了需要计提的8类费用,供大家查缺补漏!
年终奖

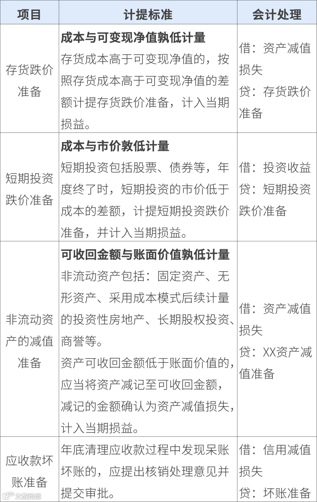
各类减值/坏账/跌价准备
财务需要在年末对各项资产做减值分析,并进行相应的会计处理。总结如下:
注3:未经核准的准备金支出,不得在税前扣除,汇算清缴时作纳税调增。
已支付未取得发票的费用
已支付的但尚未取得发票的费用分为两种情形:
情形一:
企业当年已经支付费用,预计年后取得发票,应当做好费用计提。等到次年汇算清缴前取得发票,在冲掉计提的凭证,根据发票据实入账。
会计处理:

情形二:
因对方失联、破产、注销等情形无法无得发票。如果对方尚未提供服务等,应当计提坏账准备,并且在税前扣除时提供以下资料:
1.无法补开、换开发票、其他外部凭证原因的证明资料(包括工商注销、机构撤销、列入非正常经营户、破产公告等证明资料);
2.相关业务活动的合同或者协议;
3.采用非现金方式支付的付款凭证;
未支付的日常管理费用
属于本年度的费用,即便当年未支付,按照权责发生制原则,也需要计提。常见的有:未付的房租、水电费等。该类费用应当在汇算清缴前支付并取得的发票,否则不能税前扣除。
会计处理:

税费
年末需要计提的税费包括:增值税、消费税、个人所得税、企业所得税、城建税、教育税附加、地方教育税附加、印花税等。
最后一个月,财务应当对以上税费进行测算和综合检查。重点检查所得税,对于不能税前列支的项目、有扣除限额的项目(比如福利费、业务招待费、广告费等)进行调整,需要计提的部分进行计提。
会计处理举例:

工资社保
按照权责发生制原则,属于本月的工资社保费应当计入本月成本费用,但工资计算具有一定的滞后性,往往是次月发放。故财务应当在12月份根据历史情况暂估工资社保的金额,并做好计提。
会计处理:
利息费用
注意:计提的尚未到期支付的借款利息费用,不得在计提年度税前扣除,汇算清缴时应对计提的利息做纳税调增处理。借款利息支出应在合同约定的付息日在税前扣除。
会计处理:
安全生产费
建筑工程施工企业以建筑工程安装造价为计提依据,计提安全生产费用专项储备。
标准如下:
1.矿山工程为2.5%;
2.房屋建筑工程、水利水电工程、电力工程、铁路工程、城市轨道交通工程为2.0%;
3.市政公用工程、冶炼工程、机电安装工程、化工石油工程、港口与航道工程、公路工程、通信工程为1.5%。
会计处理:

内容仅供读者学习、交流之目的。文章版权归原作者所有。如有不妥,请联系删除。
来源:税政第一线、会计说、财叔税课堂、财税刘三哥、猫叔说税、梅松讲税等


