你学校门口的奶茶店,有的总是排长队,成了大家口中的“网红”(比如你心中的那家YYDS);而有的店,就算发再多传单、打再多折,也总是冷冷清清。
这巨大的差距从何而来?其成功的表层秘密,往往藏在三个词里:场景、痛点、需求。
然而,看懂了这些,或许能打造一个“爆款”,却未必能成就一门“长久赚钱的生意”。想让你的好点子(无论是社团活动还是校园生意)不仅火,更能持续地盈利,你需要一把真正的“金钥匙”——那就是“业财融合”的思维。
别被这个词吓到!说穿了,它就是:让你的创意(业务)和你的钱包(财务)深度绑定,确保你的每个好想法,既有“钱”支持,最终又能赚到“钱”。
光说不练假把式。下面我们就用“期末奶茶”这个例子,将这套“持续盈利的密码”,拆解成四张一看就懂的实战卡片,带你一步步算清这笔明白账。
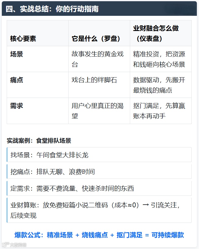
这套“场景-痛点-需求”思维,就是你寻找方向的罗盘;而“业财融合”,则是保证你不跑偏、不翻车的仪表盘。
现在,你已经掌握了从洞察到落地的完整逻辑。无论是运营社团还是启动小生意,不妨就从这个爆款公式开始:
精准场景 + 烧钱痛点 + 抠门满足 = 可持续的爆款
希望这套思维模型,能帮你把下一个好点子,变成那个让全校同学都排队追捧的“YYDS”!

