搜索
首页
大数快讯
大数活动
服务超市
文章专题
出海平台
流量密码
出海蓝图
产业赛道
物流仓储
跨境支付
选品策略
实操手册
报告
跨企查
百科
导航
知识体系
工具箱
更多
找货源
跨境招聘
DeepSeek
首页
>
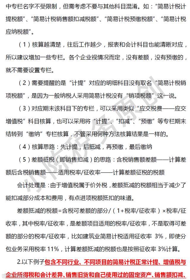
新办法下的简易计税会计处理实务(含差额、含案例)
>
0
0
新办法下的简易计税会计处理实务(含差额、含案例)
新算盘财税服务平台
2016-12-20
2
导读:点击上方“新算盘会计服务”蓝色小字,可订阅本微信。(来源:xiaochenshuiwu微信公众号,标题图片转
点击上方“新算盘会计
服务
”蓝色小字,可订阅本微信。
(来源:xiaochenshuiwu微信公众号,标题图片转自网络)
【声明】内容源于网络
0
0
新算盘财税服务平台
新算盘是一家专业财税服务机构,为企业或个人提供税收筹划、合理节税方案、公司注册、记账报税、公司变更/注销、商务服务、企业工商信息年报、税务代办及信息咨询、商标代理、正规地址挂靠、香港公司注册等服务项目。新算盘是企业成长上的实力专业财税顾问!
内容
421
粉丝
0
关注
在线咨询
新算盘财税服务平台
新算盘是一家专业财税服务机构,为企业或个人提供税收筹划、合理节税方案、公司注册、记账报税、公司变更/注销、商务服务、企业工商信息年报、税务代办及信息咨询、商标代理、正规地址挂靠、香港公司注册等服务项目。新算盘是企业成长上的实力专业财税顾问!
总阅读
443
粉丝
0
内容
421
在线咨询
关注