
华为财务一直是会计人学习的榜样!而今天小编要讲的是,华为会计凭证的处理也是优秀的!好多会计人员一直还认为,只要报销费用的记账凭证底下附有发票,支付的该笔费用税前扣除和抵扣就万事大吉了?今天要告诉大家,会计凭证相关附件不齐全,将是会计人员做账的大忌!看看华为怎么做的!

会计凭证处理不定不能马虎大意,会计凭证装订的水平也能反映出企业的管理水平。看看下面这张图片吧,上图为华为上世纪90年代前后的会计凭证装订,下图是华为现在标准化的会计凭证装订。

不仅如此根据我们搜集的资料发现,华为拥有非常先进的财务系统,效率非常高。我们也能从小小的费用报销这个环节就能看出来!
华为的会计凭证、财务核算
太牛了!
华为的费用报销审批制度曝光
附最全的凭证填制、装订的标准
图片来源:吾先生绘制
报销单据粘贴的原则
票据整理、粘贴要求
填写规范及注意事项
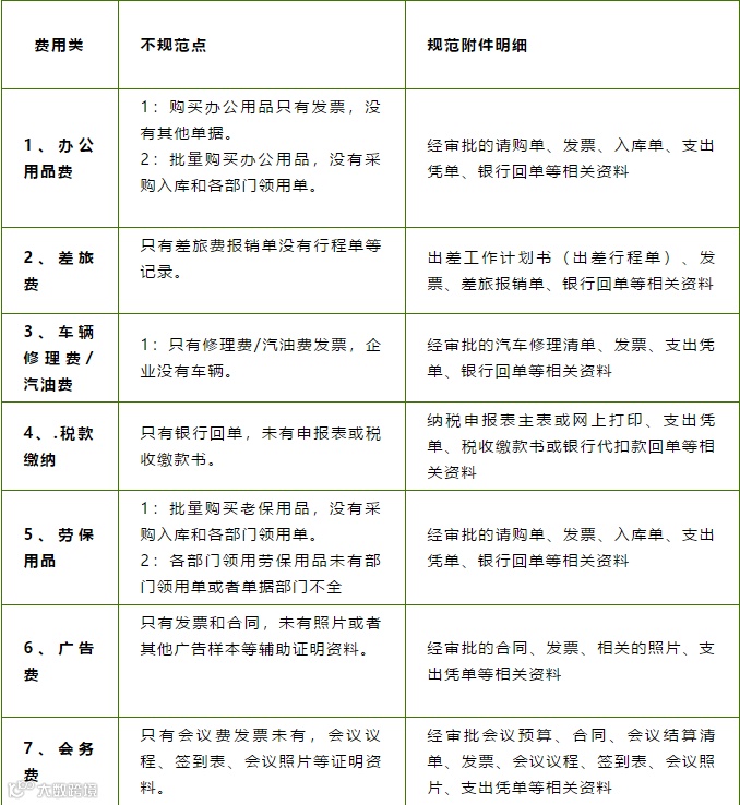
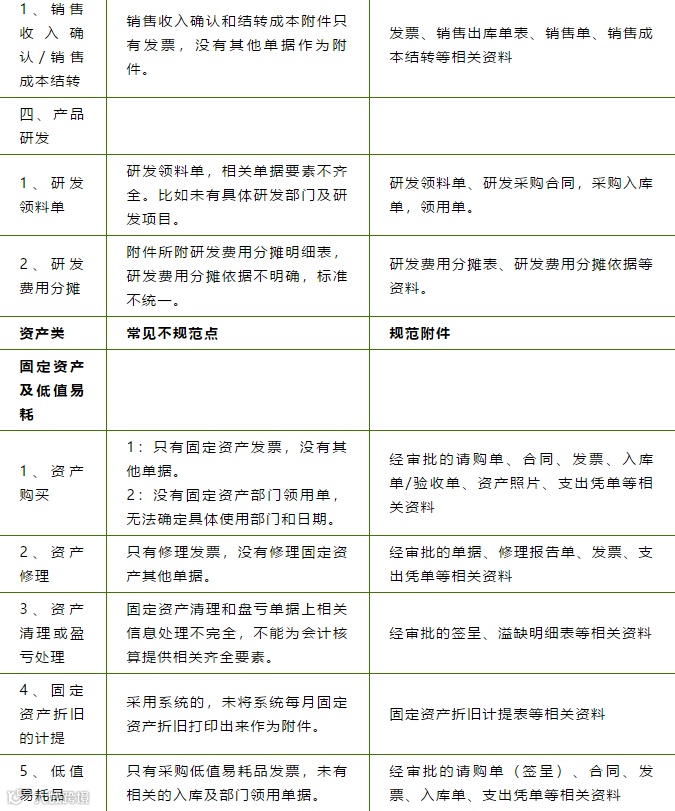
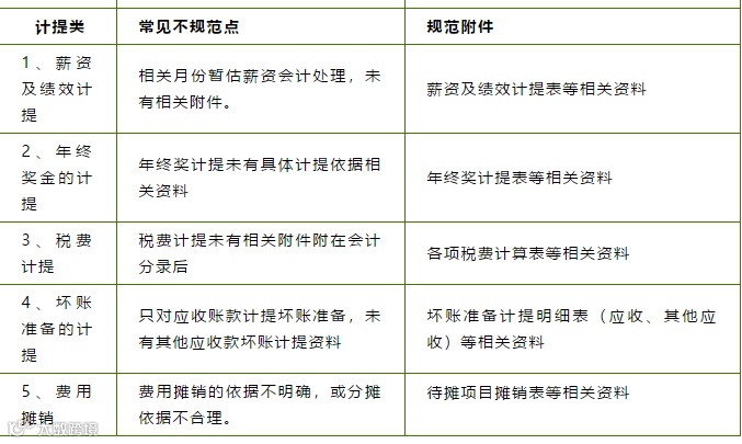
会计凭证附件要求常见错误

往期推荐



新算盘财税
关注新算盘财税
您身边的财税专家
18176261107

