突然发现等保2.0最新报批稿的结构又进行了较大改动,和之前的送审稿终板存在较大差异,这里补充说明一下具体变化的情况。
通过和之前的2.0标准对比,细节变化其实不大,主要在控制项的结构变化,以及原先删除的一些内容又加回来了。我们先看下最新的结构是什么样的。
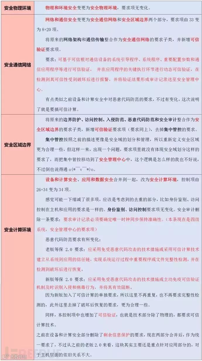
1.结构的变化
先看新标准安全通用要求和旧版的变化:
控制大项数量之前是8项,现在又变为了10项,网络安全拆分为安全通信网络和安全区域边界两个部分,主机安全、应用安全和数据及备份合并到安全计算环境中,新增安全管理中心控制项,经过2次改版后,最终是现在的结构。而且各控制大项名称全部变化,与之前的也不同,技术部分减少,管理部分要求增加。
2.要求项的变化
3.新老等保2.0的变化
这其中要求项的细节变化可以对比新旧标准自己看一下,可见通用部分的要求项又减少了,三级减少了19项(230->211),二级减少了12项(147->135)。
个人信息保护保留,剩余信息保护又回来了,新增安全管理中心控制大项(之前是没有的)。
4.扩展要求的变化
新的版本不再分5个单独标准发布,而是整合到一个标准中,用序号标识各扩展要求部分,包括:
安全通用要求;
云计算安全扩展要求;
移动互联安全扩展要求;
物联网安全扩展要求;
工业控制系统安全扩展要求。
经过2次改版,可以说扩展要求的4个部分又略微简化了,是这样一个结构:
扩展部分要求较之前的送审稿明显减少,也就是说新的标准在各个方面都简化了。
原文中的目录截图如下:
5.等保2.0要求项的变化
由于之前已详细解释过,这里只提一下,相较之前,等保2.0新版的一些明显要求项变化。
技术要求部分
管理要求部分
再来看管理上,可以说变化比较大的是管理要求,主要在前几个部分,后边的建设和运维基本没变化。
来源:FreeBuf/默安科技

奥联积极响应国家等级保护政策要求
多款国密解决方案符合等保三级要求
深圳奥联信息安全技术有限公司是国家SM9算法原研和标准编制单位之一,拥有完整的密码算法设计能力和密码产品研制能力,提供基于SM2/3/4/9国密算法的密码产品及解决方案。主导或参与了国际标准7项、国家标准4项、行业标准4项,获得国内外数十项密码应用发明专利。
基于国密算法安全解决方案
电子邮件安全解决方案
移动安全通讯解决方案
云安全接入解决方案
身份认证解决方案
物联网安全解决方案
典型客户
全国人大 | 全国政协 | 国务院办公厅
国家发改委 | 国家信息中心 | 国家应急部
云南省政府 | 四川省政府 | 湖南省政府
中国电信 | 中国移动 | 中国联通
中国人民银行 | 国家开发银行 | 北京银行
微信号:奥联信息安全

