近年来,选择出国留学的人越来越多。
但是出国留学并不是一件简单的事情,除了需要满足申请学校的相关条件,还需要办理许多相关手续,准备各类文件资料,涉外公证就是其中最重要的环节。
一般是指公证机关根据当事人的申请,按照法定程序,对申请人需要在国外实施的法律行为、或在国外使用的文件和事实的真实性、合理性给予证明的一项公证行为。
据小编了解,以前,办理公证文书,需要前往户籍地公证处或文书签发公证处进行办理。线下办理,经常会出现一些需要申请人“花了时间、花了钱,路没少跑,事还没办妥”的情况,如:
排队等候时间长
不清楚办证流程,准备的资料不充分
文件资料没带全(漏带/忘带),无法办理
各地区所需证明材料不一,无法明确现有材料是否适用
未明确公证书的实际要求(翻译与否/是否双认证),办理好了不适用
不知道公证机构业务权限有限,有些只能办理国内业务,无法办理涉外业务
......
这些都是办理过程中最常见的“拦路虎”,申请人也疲劳,公证员也无奈。
如何解决这些问题,让申请人少花钱、少跑路,最少时间多办事,公证处也在探索和实践。
本次给大家分享的是由公证机构官方推出的一个线上公证办理服务平台——鄞源公证在线通,由宁波市鄞源公证处所有。
旨在帮助想要出国留学的学子减轻办证负担,只需在手机上就能轻松、愉快地办理公证,让其“一次都不用跑”!
[点击下方小程序,即可线上办理公证!]
↓
为了让大家对留学公证有一个清晰的认知,顺利办理留学公证,小编请教了宁波鄞源公证处的公证员,给大家整理了一些最常见的问题。
目前,一般最常规的留学公证事项有:
*出生;
*无犯罪记录;
*亲属关系;
*身份证明(身份证、护照、居民户口簿等);
*毕业证书(学历)、学位证书(学位)、成绩单、在学证明等;
*申请人父母或其他亲属的经济担保证明(一般包括银行贷款合同、银行存款证明、房屋所有权证、工作单位的企业法人营业执照、税务登记证、收入证明、完税证明以及父母或其他亲属的经济担保声明书等);
*其他根据不同国家或地区的要求而需要申办的公证事项。

具体办证事项可以电话咨询宁波鄞源公证处。
0574-89216602
0574-89216603
0574-89216606
0574- 89216607
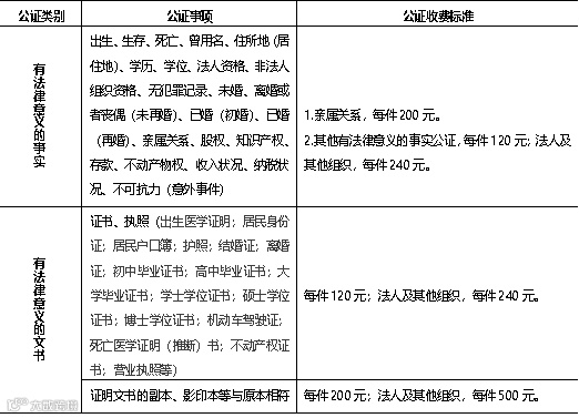
公证类别不同,收费标准也不同。下方为收费标准参考:

以上便是关于留学公证办理的全部内容,如果你对留学公证办理还有其他问题,可以致电宁波鄞源公证处或者文章下方留言。

手指点一点,公证送到家
-END-

