第三届水科学数值模拟创新大赛
水科学数值模拟创新大赛自2020年创办以来,紧密围绕行业关注重点热点领域,搭建数值模型解决实际工程问题。大赛搭建“赛马”平台助力青年科技工作者成长成材,积极推进数值模拟技术研发、应用和创新,受到社会各方的广泛关注,特别是得到国内众多高校和企事业科研单位的热烈响应。参赛规模不断扩大,活动影响力进一步提升。
经研究,第三届水科学数值模拟创新大赛拟由中国水利学会主办,河海大学、中国水利水电科学研究院承办,现将有关事项通知如下:
一、大赛主题
数字赋能,产学研用深度融合。
二、参赛人员要求和组别分类
大赛面向40岁及以下的水利科技工作者(1982年3月31日后出生)。
组别分为两类:
(1)全日制在校学生组
(2)青年科技工作者组。
三、比赛内容和题目设置
运用商业或自制软件搭建数值模型,解决实际工程问题。鼓励参赛选手采用自制软件,鼓励参赛选手添加中间件和插件。竞赛中优胜者获邀参加理论实践环节。
学生比赛分初赛和复赛,初赛内容是模型建立和验证,复赛内容是工程优化求解。工作者比赛内容是建立模型解决实际应用问题。
大赛题目分为四类:
(1)流域径流预报
(2)河道水动力模拟
(3)城市内涝模拟
(4)河湖生态复苏。
比赛基础资料和数据由大赛组织方统一提供。
全日制在校学生组:
(1)流域径流预报:围绕流域水文模型、模型实时校正方法命题。
(2)河道水动力模拟:围绕明渠水动力模拟、工程壅水模拟命题。
(3)城市内涝模拟:围绕城市地表径流、管网排水和内涝积水过程模拟命题。
(4)河湖生态复苏:围绕明渠水动力学、湖泊水平衡和地下水耦合模拟命题。
青年科技工作者组:
(1)流域径流预报:围绕概率预报方法命题。
(2)河道水动力模拟:围绕湖泊水动力提升方案命题。
(3)城市内涝模拟:围绕城市地表径流、管网排水和内涝积水过程模拟命题。
(4)河湖生态复苏:围绕基于生态基流目标的河湖复苏方案制定命题。
四、活动组织机构
主办单位:中国水利学会
承办单位:河海大学,中国水利水电科学研究院
协办单位:长江电力·智慧长江与水电科学湖北省重点实验室
技术支持:浙江贵仁信息科技股份有限公司(贵仁治水模型云GRMS软件)
华霖富水利环境技术咨询(上海)有限公司(HR Wallingford,UK)(InfoWorks ICM,ICM live软件)
诚邀相关单位积极参与协办或提供技术支持。
为保证大赛的顺利开展,成立专家委员会、组织委员会,负责大赛的指导、评审、组织、宣传等工作。
1. 专家委员会名单
主 任:
张建云 南京水利科学研究院
王 浩 中国水利水电科学研究院
唐洪武 河海大学
召集人:刘咏峰 中国水利学会
辛 沛 河海大学
王建华 中国水利水电科学研究院
委 员(按姓氏笔画排序):
卢金友 长江科学院
姚华明 中国长江电力股份有限公司
江恩慧 黄河水利科学研究院
李行伟 国际水利与环境工程学会(IAHR)
杨大文 清华大学
杨 涛 河海大学
沈珍瑶 北京师范大学
钱 峰 水利部信息中心
曹文洪 中国水利水电科学研究院
窦希萍 南京水利科学研究院
魏新平 水利部水文司
2. 组织委员会名单
主 任:
吴 剑 中国水利学会
郑金海 河海大学
蒋云钟 中国水利水电科学研究院
委 员:
程 锐 中国水利学会
赵云发 中国长江电力股份有限公司
陈 红 河海大学
雷晓辉 中国水利水电科学研究院
鲍正风 中国长江电力股份有限公司
李国芳 河海大学
吴欧俣 中国水利学会
五、参赛条件与方式
1. 全日制在校学生组:全国普通全日制在校本科生、研究生均可组队参赛,参赛队伍应通过学校推荐,不接收个人报名,不限年级和专业,不限推荐数量,报名表见附件1。
(1)每支参赛队伍的学生人数不超过5人,各参赛队伍之间人员不得交叉。
(2)每支参赛队伍指导教师不超过1名。
(3)鼓励参赛学校在组织校级预赛的基础上,推荐优秀队伍参加本次大赛。
2. 青年科技工作者组:国内高校、科研院所和企事业单位正式在职人员均可组队参赛,参赛队伍应通过单位统一推荐,不接收个人报名,不限推荐数量,报名表见附件1。
(1)每支参赛队伍的队员人数不超过3人,各参赛队伍之间人员不得交叉。
(2)每支参赛队伍队员最大年龄不超过40岁。
比赛题目公布之后不允许修改参赛队伍信息。
3. 参赛方式
比赛开始后,题目将公布在指定的网址供参赛队伍下载,参赛队伍需在规定时间内完成比赛内容并提交给所在单位联系人,包括:
(1)单位名称+参赛队伍单位内编号+题目类别+建模软件名称。
(2)模型文件及结果(保存文档请使用相对路径方式,保证内置文件可以正确载入)。
(3)成果报告和视频说明文件(要求完整展现作品思路、计算原理、建模过程、结果分析和作品创新性。视频播放时间不超过10分钟,需解说配音,格式可以为:MPEG、MP4等,文件大小不超过300M)。
参赛单位联系人汇总所有作品信息后统一向大赛秘书处提交。所有作品必须为原创作品,不得侵犯他人知识产权。
六、大赛时间安排
2022年4月29日前,各参赛高等院校、科研院所、企事业单位将报名表经本单位签字盖章后报送大赛组织方秘书处,同时发送电子文档至指定邮箱。
2022年5月9日,组织方发布初赛题目和相关数据。
2022年6月6日前,各参赛单位将初赛作品信息汇总至大赛秘书处。
2022年6月27日,组织方公布初赛结果。
2022年7月4日,组织方发布复赛题目和相关数据。
2022年8月1日前,各参赛单位将复赛作品信息汇总至大赛秘书处。
2022年9月20日前,组织方公布复赛结果。
2022年9月下旬,举行颁奖仪式。
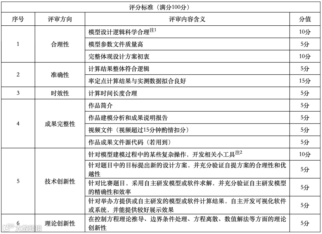
七、评审规则和标准
初赛和复赛均采取线上评审方式,初赛阶段的成绩不带入复赛阶段。
大赛专家委员会评审组本着“公平、公正、公开、科学、规范”的原则,对模型研究区域的选定、网格的搭建、模拟精度评价参数选取等进行打分,评分记录交大赛组织方保存。
具体评审标准如下:
注1:综合考虑研究区域和模拟周期选择、网格、边界、参数设置等因素。
注2:例如断面处理小工具、一维断面转二维地形小工具、自动率定工具等进行拓展。将新颖的技术和传统的模型结合起来,使搭建模型的方式步骤更高效,避免冗杂。
八、奖项设置
本次比赛分组别设一等奖、二等奖、三等奖和优胜奖四个类别,按比赛成绩排名设置。另设立优秀指导教师奖和优秀组织奖,一、二、三等奖队伍指导教师为优秀指导教师,进入复赛队伍最多的5所高校、5所科研院所企事业单位获得优秀组织奖。
九、技术支持
本次大赛由浙江贵仁信息科技股份有限公司(贵仁治水模型云GRMS软件),华霖富水利环境技术咨询(上海)有限公司(HR Wallingford,UK)(InfoWorks ICM,ICM Live软件)共同联合提供如下技术支持:
(1)参赛单位如已购买相关软件授权,参赛队伍可直接使用教育版软件;如参赛单位没有授权软件,可以单位名义申请使用大赛专用的免费试用许可,见附件2。技术支持单位将为参赛队伍提供免费的线上培训资料。
(2)推荐使用技术支持软件参赛,如使用其他软件因版权问题引起纠纷,由使用者负责。
(3)授权方式:
①GRMS软件。每个参赛队伍分配账号及相应计算资源,整个比赛期间均可使用。
②ICM软件。初赛复赛均采用临时权限的授权方式,给予每支参赛队伍在比赛期间一个不少于25天的临时权限,允许参赛队伍使用模型软件进行建模、调试以及模型计算。
(4)比赛期间如有任何软件使用相关技术问题,可向如下联系人进行技术咨询。
①浙江贵仁信息科技股份有限公司(贵仁治水模型云GRMS软件):
联系人:梁茂源
电话:18143474852
邮箱:gr@keepsoft.Net
②华霖富水利环境技术咨询(上海)有限公司(HR Wallingford,UK)(InfoWorks ICM,ICM Live软件):
联系人:刘秋生
电话:15950551857
邮箱:q.liu@hrwallingford.com.cn
十、公示和异议制度
1.大赛设立公示制度,初赛晋级名单和复赛获奖名单公示期为7天。
2.大赛设立异议制度。大赛开始至大赛结束后15个工作日内,任何个人和单位都可以提出异议,由大赛组织方负责受理。
(1)异议包括举报和申诉,均须以实名书面形式提出。受理举报的重点是违反竞赛纪律的行为;受理申诉的重点是对比赛违纪处罚的申辩。对于要求将答卷复评的申诉,原则上不予受理。
(2)举报应提供具体明确的证据或线索。大赛组织方在收到举报后1个月内向举报人答复处理结果,并对举报人的个人信息予以保密。
(3)与被举报的参赛队有关的学校管理部门,有责任协助组织方对举报进行调查,并提出处理意见。
(4)申诉必须由当事人提出。个人提出的申诉,须写明本人的真实姓名、所在单位、联系方式(包括联系电话和电子邮件地址等),并有本人的亲笔签名;单位提出的申诉,须写明联系人的姓名、联系方式(包括联系电话或电子邮件地址等),并加盖单位公章。大赛组织方应在收到申诉后1个月内向申诉人答复处理结果。
十一、违规处理
1. 参赛者应本着诚实、公平的态度参加比赛,如有以下违规情况,大赛组织方有权取消参赛者所在队伍的参赛资格,情节严重者将通报参赛者所在高校并追究其责任。
(1)在比赛阶段,私自与其他参赛队员或非本队伍成员分享模型、代码、结果以及其他非官方允许的、有违比赛公平性的信息。
(2)不同参赛队伍提交的结果高度相似,经专家委员会评审组判定存在抄袭行为的。
(3)其他一切使用不良手段影响比赛公平、公正的行为。
2. 参赛队伍应保证其在比赛过程中产出的所有成果未侵犯任何第三方的知识产权、商业秘密及其他合法权益。如第三方因为参赛者侵权行为提出索赔、诉讼等,参赛者应承担由此产生的全部责任及损失。对于大赛提供的数据,参赛者仅在比赛场景下使用,不得用于比赛之外的任何场景。
十二、其他事项
1. 各参赛单位确定1名联系人,负责信息联系、组织申报及材料报送等工作,其中报名表分别发送给学生或工作者联系人。
2. 大赛组织方联系方式
综合事务:吴欧俣
电话:010-63203260
邮箱:318728637@qq.com
全日制在校学生:王娟
电话:025-83787646
邮箱:441796330@qq.com
青年科技工作者组:张召
电话:010-68785503
邮箱:zhangzhao@iwhr.com
3. 大赛通知及相关表格文档直接在中国水利学会网站上下载。大赛其他相关信息资料将陆续在网上发布。
4. 组织方建立大赛官方交流QQ群,大赛软件安装向导以及所涉及模型的技术学习文件将统一上传至QQ群文件管理中进行共享,群内有技术支撑人员解答软件安装、软件基本功能等问题。
点击阅读原文下载附件

