敲这里 了解更多企业知识
税务篇
一、我有家公司是两年前成立的,注册资本100万,实缴了30万,受疫情影响经营不下去了,要不要注销啊?
一般来说,公司不经营了,有零申报、转让和注销三种处理方式。
如果公司只是暂时经营不下去了,可以先申请零申报,后期想要继续经营也不用再重新注册。不过要注意的是地址不能异常,收入、成本和费用为0,才能零申报。
零申报也要记得按时申报纳税,按时年报,且零申报最好不要超过6个月,否则可能会被列入“非正常户”,甚至还可能会被吊销营业执照。
如果实在经营不下去或不想花人力精力经营了,还可以转让公司。不过公司一定不能有债务、税务及不良记录。一般来说成立时间越长、拥有经营许可证越齐全、商标专利越多的公司,获得的转让费也会越高。
如果既不想经营下去,又找不到人接手那就只能注销了,一般需要税务注销和工商注销。
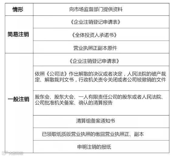
税务注销分为三种方式,适用的情形如下:
工商注销有2种方式,以公司为例,需要提供的资料如下:
二、销售自家的铝合金门窗,同时提供安装服务,安装服务部分还需要交税吗?
根据《财税〔2016〕36号文件》第四十条规定,一项销售行为如果既涉及服务又涉及货物,为混合销售。从事货物的生产、批发或者零售的单位和个体工商户的混合销售行为,按照销售货物缴纳增值税,其他单位和个体工商户的混合销售行为,按照销售服务缴纳增值税。
但根据《国家税务总局关于进一步明确营改增有关征管问题的公告》(国家税务总局公告2017年第11号)第一条规定,销售自产铝合金门窗并提供安装服务,不属于财税〔2016〕36号第四十条规定的混合销售,应分别核算货物和建筑服务的销售额,分别适用不同的税率或者征收率。
因此,您公司销售自制的铝合金门窗,并提供安装服务,不属于混合销售,应当分别核算货物和建筑服务的销售额,分别开具发票,适用不同的税率或者征收率。
劳务篇
三、公司能否因员工考核不达标为由,单方面解除劳动关系?
如果用人单位仅以考核不合格为由解除劳动关系,是存在较大法律风险的。
根据劳动合同法第四十条规定:劳动者不能胜任工作,经过培训或者调整工作岗位,仍不能胜任工作的,用人单位需提前三十日以书面形式通知劳动者本人或者额外支付劳动者一个月工资后,才可以解除劳动合同。
建议企业应与员工书面明确具体岗位要求,确认员工基本职业要求。例如企业可安排员工与上级主管讨论并书面设定明确具体的任务目标,并在年度或季度绩效考核表中详细记载员工的目标设定情况,确保能够细化量化。
其次,企业在设定考核机制时,应确保绩效指标的设定是具体,可衡量,能达到,且在一定周期内能够实施,且应包含绩效考核的考核具体内容,考核标准,考核方式,考核周期,考核结果,考核结果对应的法律后果等。
最后,对于业绩考核确实属于不达标准的员工,企业可以安排其进行培训或者岗位调整,取得员工本人同意培训或调岗的确认书。
在下一次考核时,如果员工经过考核仍然不合格,用人单位可以根据劳动合同法解除劳动关系,但仍然要提前30天书面通知劳动者解除劳动合同或者额外支付劳动者1个月工资后解除合同,并支付相应的经济补偿金。
温馨提示:如果有个别离职员工向您散播诋毁我公司言论,可向我司提供证据帮助我司澄清事实,我们将直接赠送您半年及半年以上的代账服务。证据越详实,赠送的代账期越长。
我司负责人联系电话:
18980512315
13880406886
028-86871234
推荐阅读
壹周热问│今年开的免税发票还要补税?个人垫资后报销会被税务稽查?
壹周热问│银行放大招,这8种情况将不能在银行开户?员工损坏公司物品要不要担责?
以上部分图片资料来源于网络
如有侵权请联系删除
喜欢本篇内容请给我们点个在看

