大数跨境
0
0

这些人,拟奖励2万!广州一区公告

这些人,拟奖励2万!广州一区公告 广东中科智汇云科技有限公司
2023-08-12
1
导读:广州一区公告周知

点击蓝字,关注我们


近日,广州市黄埔区人民政府官网发布了关于征求《广州开发区(黄埔区)促进人才高质量发展的政策措施》意见的公告。

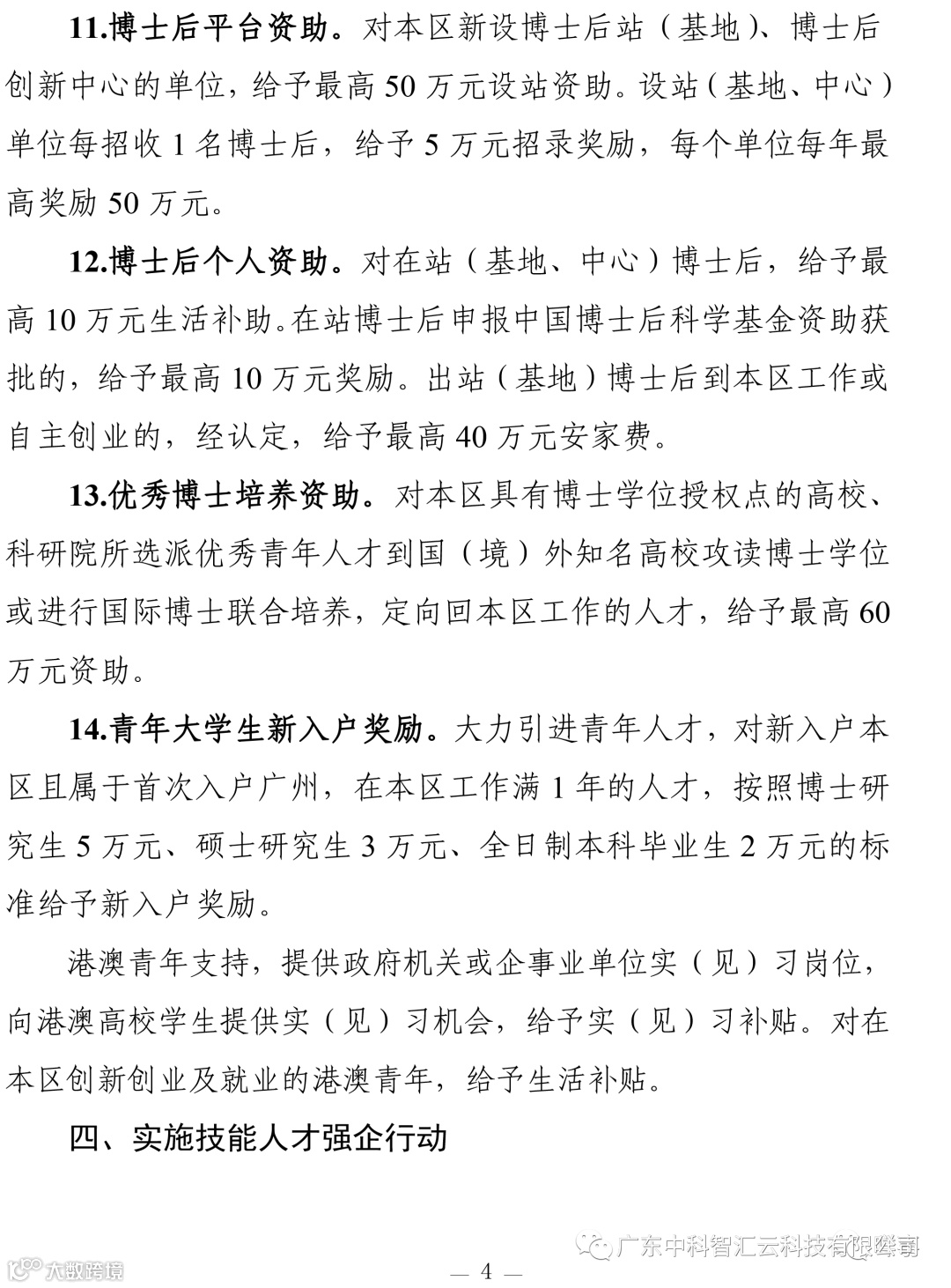
据《广州开发区(黄埔区)促进人才高质量发展的政策措施(征求意见稿)》,全日制本科毕业生入户黄埔区可获得2万元奖励


关于征求《广州开发区(黄埔区)促进人才高质量发展的政策措施》意见全文↓↓




联系人|Miya



广东中科智汇云科技有限公司



【声明】内容源于网络
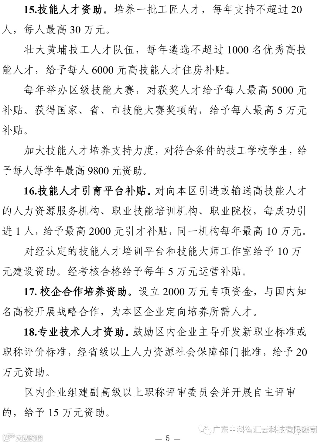
0
0
广东中科智汇云科技有限公司
带大家了解更多的政策
内容 24
粉丝 0
广东中科智汇云科技有限公司 带大家了解更多的政策
总阅读25
粉丝0
内容24