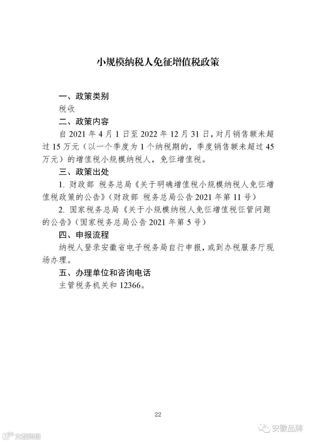
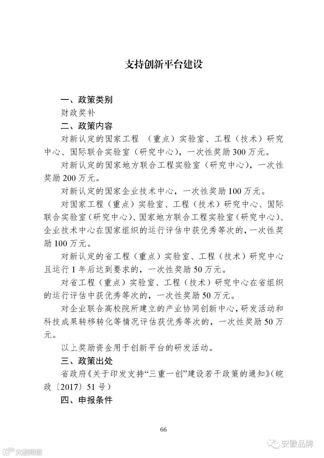
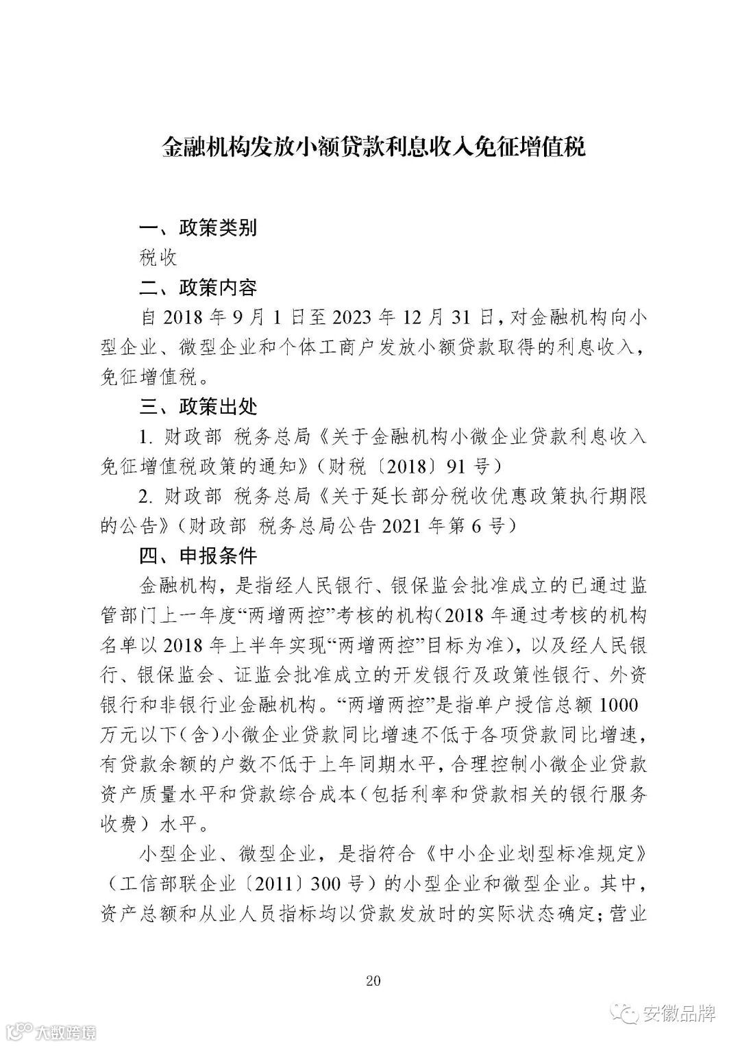
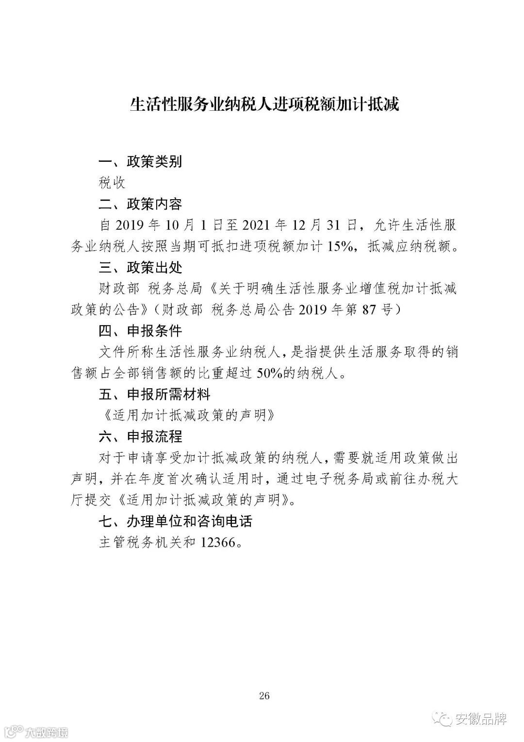
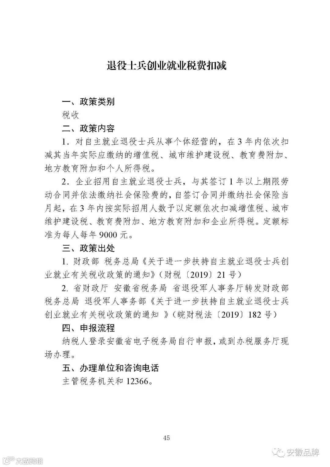
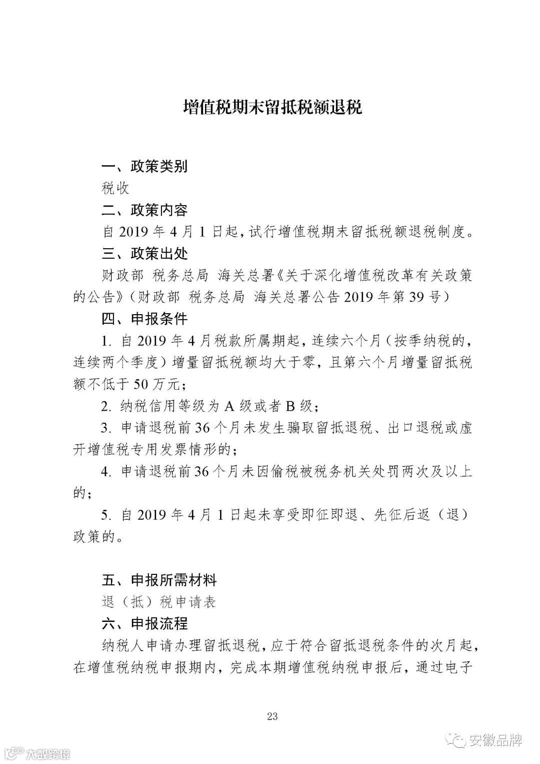
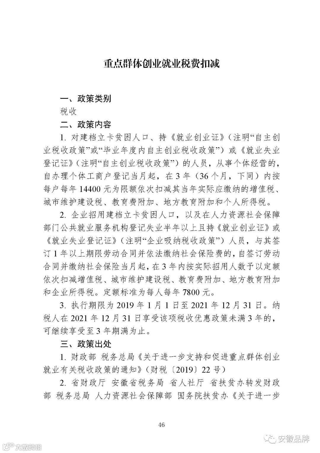
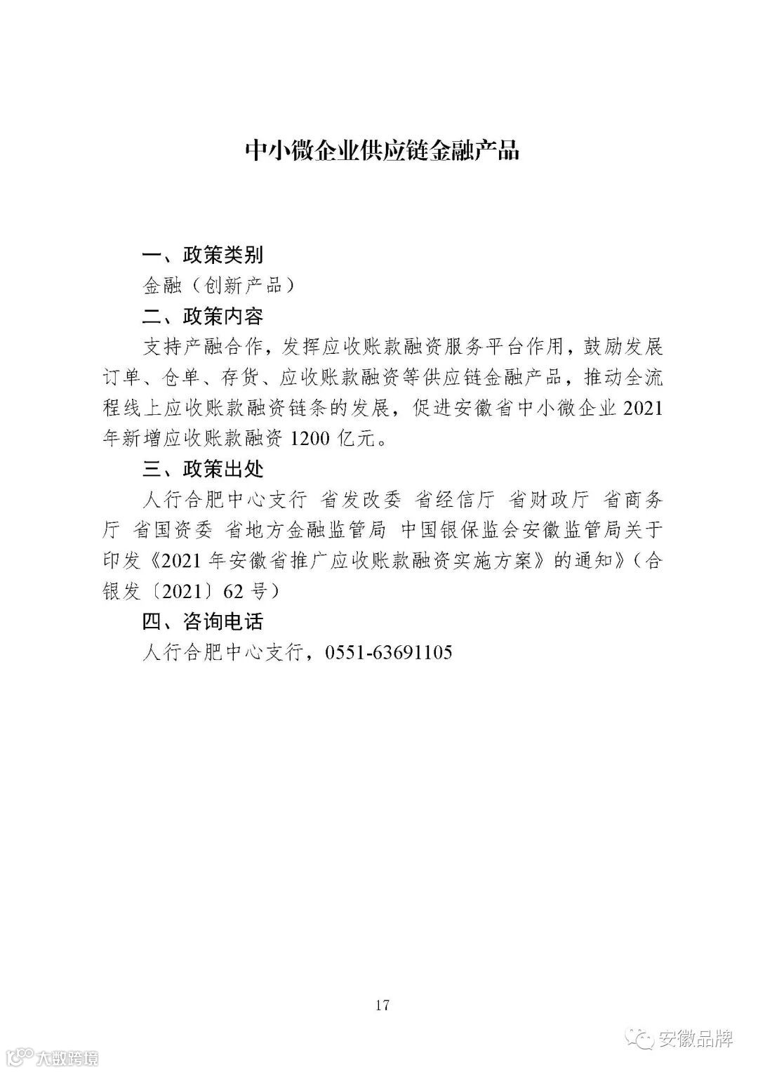
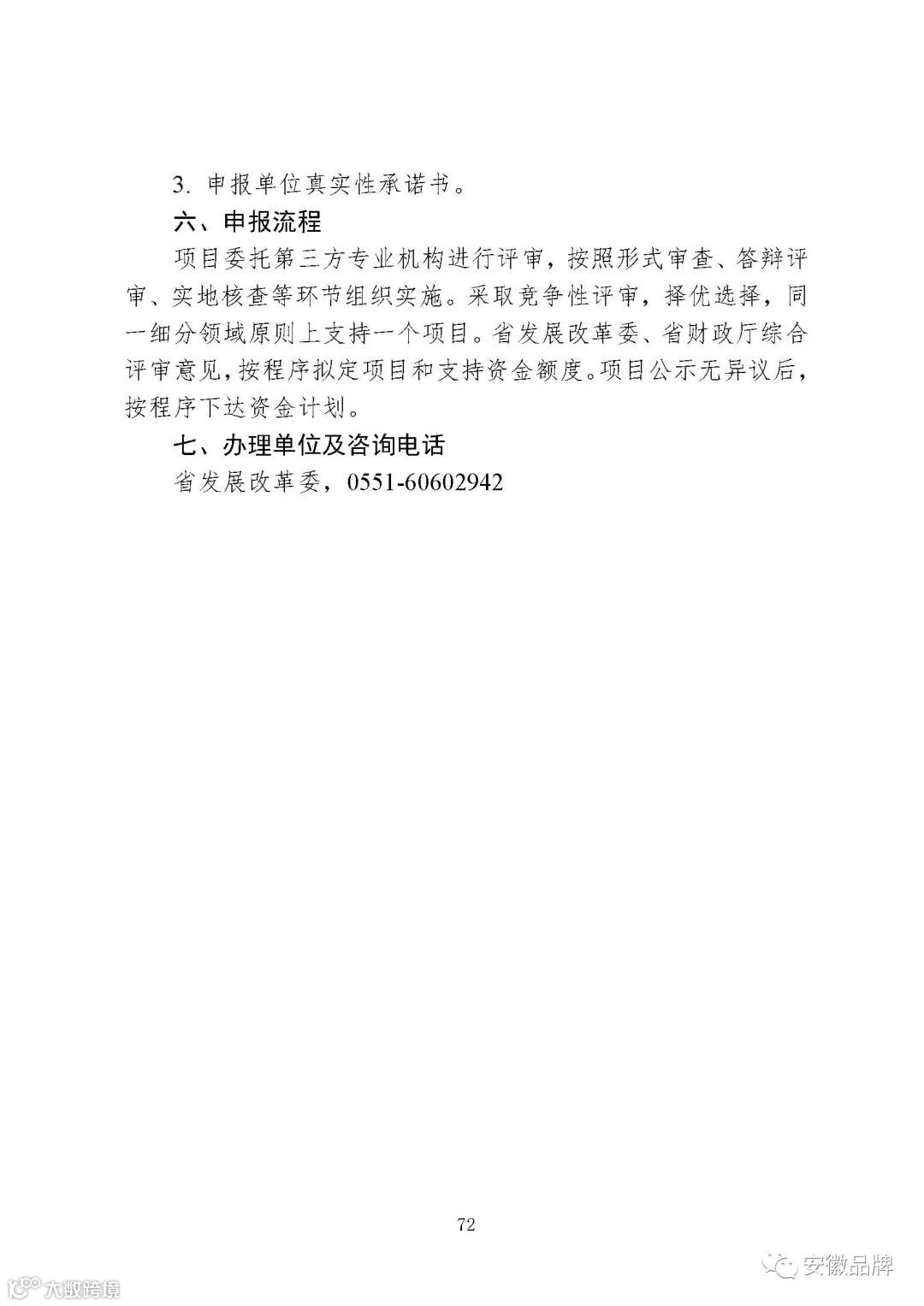
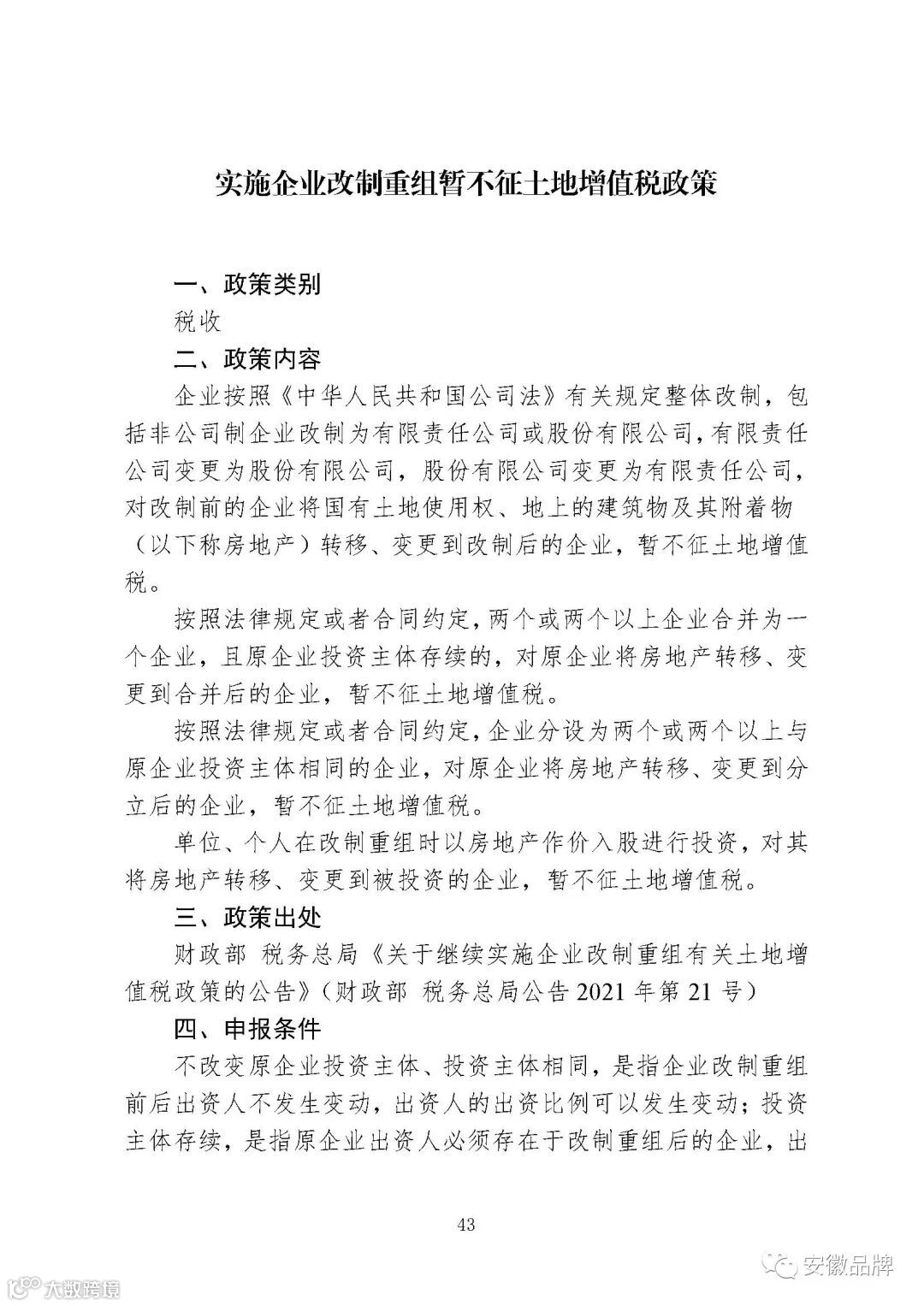
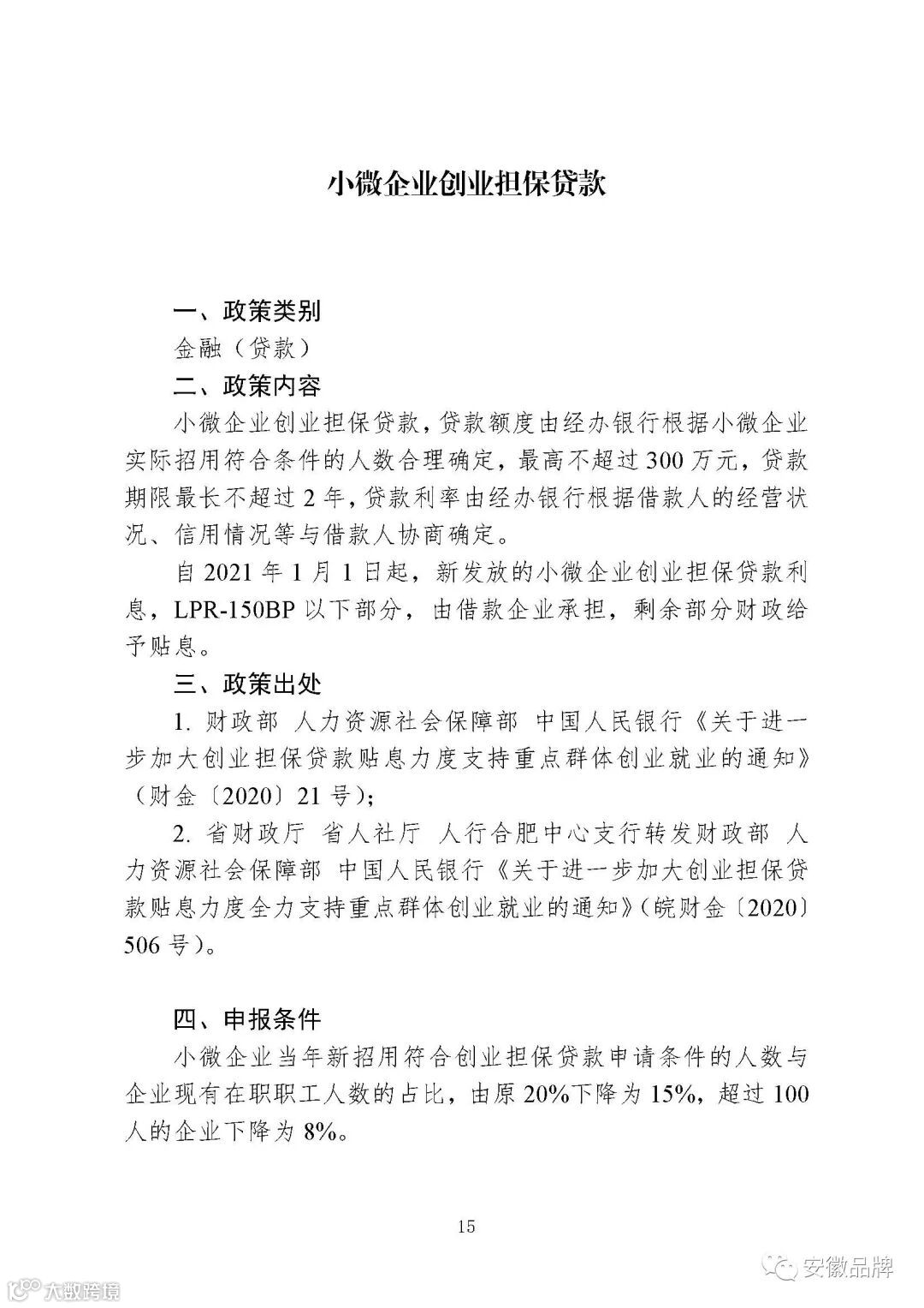
搜索
首页
大数快讯
大数活动
服务超市
文章专题
出海平台
流量密码
出海蓝图
产业赛道
物流仓储
跨境支付
选品策略
实操手册
报告
跨企查
百科
导航
知识体系
工具箱
更多
找货源
跨境招聘
DeepSeek
首页
>
亳创好政策丨安徽省支持民营经济发展政策精选159条(2021年9月版)
>
0
0
亳创好政策丨安徽省支持民营经济发展政策精选159条(2021年9月版)
亳创青年创客空间
2021-10-08
1
导读:创业创新是国家赢得未来的基础和关键。要尽心支持每一次创业,悉心呵护每一个创新。
来源:安徽品牌
编辑 | 今晚想看樱花
低成本/便利化/全要素/开放式的创业孵化空间
工作/学习/娱乐于一体的知识社区
往期精选
亳创丨好政策:
中小微企业贷款阶段性延期还本付息
、
支持中小微企业免抵押担保信用贷款
、
2021年安徽省智能工厂和数字化车间申报开始
、
@小微企业、个体工商户!税费优惠电子书来啦~
、
亳州创业者,最高20万的创业扶持补贴等您来领!
、
亳州市个人创业担保贷款申报流程
、
新一轮“创业江淮”行动计划启动
、
2021年安徽省支持工业互联网发展若干政策资金项目申报指南
、
退役军人返乡创业政策有哪些?
、
哪些人可以享受一次性创业补贴
【声明】内容源于网络
0
0
亳创青年创客空间
亳州创业共享平台
内容
1012
粉丝
0
关注
在线咨询
亳创青年创客空间
亳州创业共享平台
总阅读
20
粉丝
0
内容
1.0k
在线咨询
关注