大数跨境
0
0

【转载】2024年国家网络安全宣传周 | 网络安全为人民 网络安全靠人民

【转载】2024年国家网络安全宣传周 | 网络安全为人民 网络安全靠人民 广西数字金服科技有限公司
2024-09-14
0

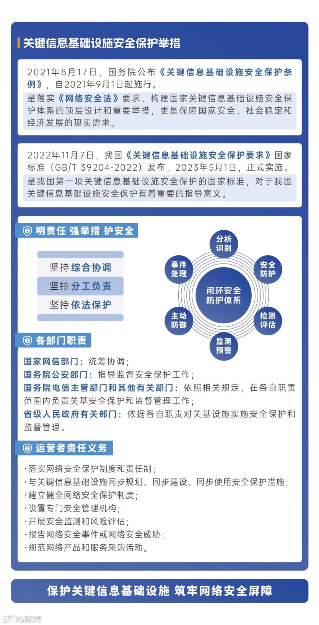
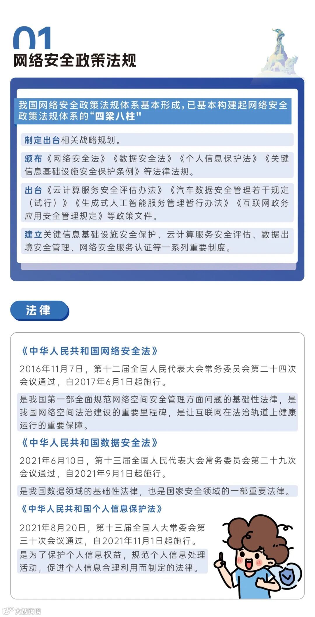
2024年国家网络安全宣传周以“网络安全为人民,网络安全靠人民”为主题,于9月9日至15日在全国范围举办,同时将举行校园日、电信日、法治日、金融日、青少年日、个人信息保护日等系列主题日活动

现代信息技术日新月异,大家在享受互联网带来的便利同时,也要时刻注意互联网背后存在的巨大隐患,提升网络安全意识,加强个人信息保护,警惕AI诈骗,防范网络安全风险,共筑网络安全防线。

让我们一起来学习

网络安全知识宣传手册吧!

来源:中央网信办

【声明】内容源于网络
0
0
广西数字金服科技有限公司
广西数字金服科技有限公司成立于2019年1月31日,是“世界500强”企业广西投资集团有限公司旗下广西金融投资集团有限公司设立的国有金融科技公司。
内容 162
粉丝 0
广西数字金服科技有限公司 广西数字金服科技有限公司成立于2019年1月31日,是“世界500强”企业广西投资集团有限公司旗下广西金融投资集团有限公司设立的国有金融科技公司。
总阅读11
粉丝0
内容162