
最近,收到市场价格竞争的影响,我公司出货量及品牌影响力在国外及国内部分市场都比较大,为了保持产品的竞争了和品牌号召力,公司推出新产品比较多,原有传统的MCU+充电IC+同步升压IC的方案,已经不太适合市场竞争,然后在这段时间也在不断的寻找一些方案商来的方案来测试对比以便选定性价比更好的方案,以下是市场两个比较具有典型性的软件三合一和纯硬件方案的特点,大家给个意见觉得选哪个比较好?
第一个是软件三合一
这个根据方案商的介绍,他们的主要客户端是中小品牌或者中低端市场、板卡厂在用,他们在给我推荐的时候并没有提到说中高端客户选用
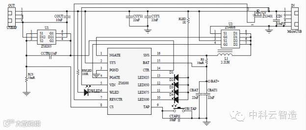
第二个这个是纯硬件多合一方案
这个根据原厂的介绍,他们的主要客户端是中小品牌或者中低端市场、板卡厂在用,他们在给我推荐的时候并没有提到说中高端客户选用
通过方案商或者原厂的介绍及自己的测试,我自己总觉以下几点,请大家多给点意见参考一下,看具体选哪个好
两者都是将充电控制,升压,电量显示都由一个IC控制,所不同的是MCU是通过软件完成,ZS6300是由纯硬件控制,从应用电路架构方面看,两者区别也不是非常的大,但是从细节来看,MCU三合一防反灌元件用的是二极管,内阻大压降比较大,要做2A输入温度高,ZS6300用的是MOS,内阻小压降小温度也低,在用户体验中就这一点来说ZS6300要表现的更好。
电量显示方面,MCU可以更改这点比较灵活,当然了,要做到完全符合客户的要求,可能就要产品的价格及方案商的配合了。而ZS6300按照原厂的说法,他们也有多达五个版本的电量显示方式选择,而且整个电路设计都是一样的,不需要像MCU方案那样更换可能容量不同脚位也不通的IC来实现而是直接更换PIN TO PIN 的ZS6300系列IC即可。这一方面来看,是双方各有优势了!
在升压输出方面,MCU是用软件实现PWM控制,普通的MCU频率相对较低,做出来的效率也稍显偏低,在2A输出的时候平均效率在80%左右,稍好的MCU效率可以做的更好一些,平均效率在85%左右,而ZS6300系列再整个放电过程中,频率最高可达500K,2A输出效率最高可达94%!从这一点来看是ZS6300完胜!
最后在成本方面核大家的主要用料都差不多,主要的成本区别应该是MCU+LDO跟ZS6300的成本区别了,但是根据目前笔者所拿到的成本分析来看,ZS6300拥有明显的性价比优势!


