
本篇文章主要介绍了短路保护对于逆变器的作用,并强调了短路保护电路在逆变器设计当中的重要性。希望大家在阅读过本篇文章之后能够有所收获。
在逆变器的设计制造过程当中,过流短路保护是非常重要的一个环节,其很大程度上决定了逆变器在实际使用中的安全性问题,如果过流短路保护电路失效,那么逆变器将很有可能烧毁,因此短路保护电路对逆变器的作用大。
想要快速的了解逆变器当中的过流短路保护电路,首先要对负载特性进行全面的分析。现实生活中的负载大多数是冲击性负载,例如炽灯泡,在冷态时的电阻要比点亮时低很多,像电脑,电视机等整流性负载,由于输入的交流电经过整流后要用一个比较大的电容滤波,因而冲击电流比较大。还有冰箱等电机感性负载,电机从静止到正常转动也需要用电力产生比较大的转矩因而起动电流也比较大。
当额定输出功率小于起动功率时,是不能启动的,当然这仅仅是指逆变器只能设定一个长期工作输出功率的情况。此时就需要按照起动功率来配备逆变器了,这显然是一种浪费。实际中,我们在设计过流短路保护电路时我们会设计两个保护点,额定功率和峰值功率。一般峰值功率设定为额定功率2-3倍。时间上额定功率是长时间工作不会保护的,峰值功率一般只维持到几秒就保护了。下面就通过设计的过流短路保护电路为例讲解下:

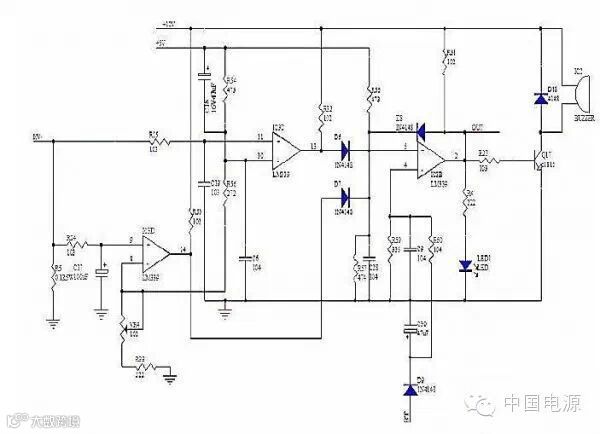
R5为全桥高压逆变MOS管源极的高压电流取样电阻,我们可以这么理解,高压电流的大小基本上决定了输出功率的大小,所以我们用R5检测高压电流的大小。图中LM339的两个比较器单元我们分别用来做过流和短路检测。
先看由IC3D及其外围元件组成的过流保护电路,IC3D的8脚设定一个基准电压,由R33、VR4、R56、R54分压决定其值U8=5*(R33+VR4)/(R33+VR4+R56+R54)。当R5上的电压经过R24、C17延时后超过8脚电压14脚输出高电平通过D7隔离到IC3B的5脚。4脚兼做电池欠压保护,正常时5脚电压低于4脚,过流后5脚电压高于4脚,2脚输出高电平控制后级的高压MOS关断,当然也可以控制前级的MOS一起关断。D8的作用是过流短路或电池欠压后正反馈锁定2脚为高电平。
短路保护点要根据MOS管的ID,安全区域和回路杂散电阻等参数设计。一般来说电流在ID以内,动作时间在30微秒以内是比较安全的。再看IC3C组成的短路保护电路,原理和过流保护差不多,只是延时的时间比较短,C19的容量很小,加上LM339的速度很快,可以实现短路保护在几个微秒内关断,有效地保护了高压MOS管的安全。
(END)
2015中国国际城市新能源车辆运营发展论坛暨展览会、中国电源与微型电动车产业(协会/联盟)2015年度工作大会暨理事会、微型电动车标准制定工作会议将于7月4-6日在北京国际展览中心(静安庄老馆)举行。
↓微信报名请点击“阅读原文”↓
协会及联盟会刊《电源工业》现征集广告及稿件
内容包括:电源、新能源、电动车、微型电动车产业的新产品、新技术、新动态,应用案例,技术趋势、行业热点,对以上行业的政策解读、分析、评论等。
联系电话:010-63531554
投稿邮箱:ad@powermagazine.cn
刊物网站:www.powermagazine.cn



