-行云科技-
小蓝磅房数字化
无人值守改造项目
引领智能化称重新时代
随着科技的不断进步和智能化应用的广泛推广,传统磅房称重业务正迎来一场新的变革。小蓝磅房数字化无人值守改造项目,正是这一变革的生动实践,它利用先进的物联网、大数据和人工智能技术,实现了磅房称重的自动化、智能化和无人化,极大地提升了工作效率,降低了运营成本,同时也为企业带来了更加便捷、高效、安全的称重体验。
01
项目背景与意义
在其他工厂,无人值守磅称业务已经成功实现并正常运行,为小蓝磅房的改造升级提供了宝贵的实践经验。小蓝磅房数字化无人值守改造项目,旨在进一步提升磅房称重的智能化水平,满足企业对高效、准确、安全称重业务的需求。通过无人值守系统的应用,不仅可以减少人力成本,提高称重效率,还可以有效防止作弊行为,确保称重数据的真实性和准确性。
02
项目实施内容
无人化值守改造:通过对小蓝磅房进行无人化改造,实现磅房称重的自动化和智能化。
硬件部署:在磅房现场部署衡器数据接口终端、拍照设备、地感及红外传感控制、声光报警硬件、现场工控终端、LED屏显、道闸等设备,确保系统的正常运行。
网络连接与电源取电:实现磅房区域接入层交换机以下的网络连接,确保数据传输的稳定性和安全性;同时,为系统相关硬件提供可靠的电源供应。
软件系统整合:将富山无人值守磅称系统与小蓝磅房系统进行整合,使用同一套软件系统,实现数据的统一管理和分析。
03
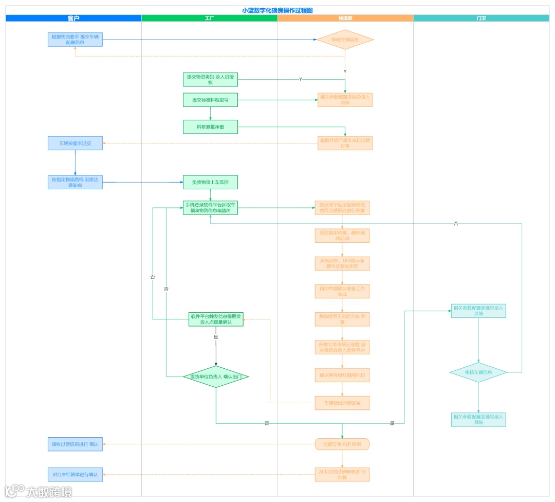
业务流程
NO.1
皮重数据采集
长期车辆:空车上磅后,系统判断为长期车辆,判断空车,记录皮重,根据皮重浮动范围,如果异常,邮件提醒管理人员。有效皮重为最近一个月(时间范围可以配置)测量值的均值。
临时车辆:业务需求人员向管理员提出临时车辆许可申请,管理员在系统中添加车辆信息,同时绑定车辆可装载的物资类型。具备车辆资格后,空车上磅,系统车牌识别,记录皮重信息。监控司机是否在指定位置。
NO.2
准备上磅
车辆驶入准备过磅区域,若观察磅前红绿灯亮绿灯,则可以缓慢行驶上磅;
若磅前红绿灯亮红灯,则表明上一车辆过磅还未完成或正在过磅,此时在磅前停止线前停车等候。
NO.3
车牌识别
磅前红绿灯亮绿灯,车辆识别上磅,车辆缓慢上磅进入车牌识别区域,识别车牌;
NO.4
车牌验证
系统此时会比对当前车辆车牌号码与订单车牌号码是否一致,若一致则自动打开磅前道闸;若不一致则提示“车辆车牌未建立订单,请管理人员联系”的类似语音信息,此时需要联系相关工作人员介入处理。
NO.5
车辆上磅
磅前道闸起杆车辆缓行上磅,车辆在磅中停稳,此时红绿灯亮红灯,若报警光幕被遮挡,则语音提示:车辆未完全上磅,此时司机调整车辆完全上磅。
NO.6
数据保存
待车辆完全上磅数据稳定后,系统会自动保存称重数据。
NO.7
语音播报
称重数据保存后,语音提示“车牌号码赣 AXXXXX,重量 XXXXXkg,请下磅”的信息。
NO.8
大屏显示
称重数据保存后,把称重数据投送显示在地磅旁边的 LED 大屏幕显示:车牌号码、货名、毛重、皮重、净重。
NO.9
车辆准备下磅
称重完成,语音提示:称重完成,重量为 XXXXXXkg,车辆请下磅!同时下磅处道闸抬起。
NO.10
车辆下磅
车辆完成下磅后,下磅处道闸关闭,红绿灯亮绿灯。
NO.11
称重完成
本次称重交易完成,地磅待下一车辆上磅称重。
称重方式
1.一次称重,系统先期预置常用车辆皮重信息,一次完成称重生成磅单。
2. 配对称重,临时车或需要配对称重的车辆分别称车辆毛重、车辆皮重两次称重。
料筐信息
1.系统中建立料筐的皮重信息资料,含料筐种类、皮重等信息。
一车多货
1.建立订单时会录入货物的范围,实际装载物在货物范围之内;
2. 车辆装载货物时由监装人员在移动端手机系统上确认本次装载货物的货物种类名称;
3.每装载完一种货必须进行称重,每种货物装载完成,需要到汽车衡进行称重;
4.系统根据监装人员提交本次货物名称自动甄别计算并记录本次货物净重。
5.在最后一种装载货物完成时,监装人员需要提交装载完成的标识。
货物装运
1.每次装载货物都有监装人员录入使用料筐情况,在移动端系统中录入本次装载中使用料筐种类、料筐数量信息。
2.根据装载情况,提交装载完成状态。
货物净重
1.根据车辆毛重、车辆皮重、料筐种类、料筐皮重、料筐数量进行计算。
2. 货物净重 = 毛重 - 皮重 - (料筐 A 皮重*料筐 A 数量 + 料筐 B 皮重* 料筐 B 数据 +... )。
04
行云一体机
行云智能一体机是我司自主研发,集电子秤、扫码器、打印机多种设备于一体的智能称重机。行云智能机为各相关行业企业提供一套结合软件、硬件、控制系统、在线支付、云计算等实现企业智能化管理的SAAS系统。
通过智能ID卡、人脸识别、二维码扫描等多重身份识别方式将过磅数据传输至行云智能机,结合手机APP、小程序、电脑PC终端进行数据收集、计算、分析,帮助回收企业实现数据互联互通、货物进销存、财务在线化管理。
行云智能一体机两大自研系统
传统:过磅员手工记录过磅信息、手动计算货品金额,容易出错。
行云智能机:自动称重数据处理系统可以代替过磅员的职责,自动记录数据,有效避免手工输入的失误,并且帮助打包站降低人力成本,提高过磅效率。
查询统计报表功能一降低时间成本
传统:出入库流程无法监管,订单追溯困难。
行云智能机:自动生成相关统计报表,可以快速实现各种数据统计需求。过磅数据统计、财务报表生成、入库订单库存统计、运营报表生成、数据趋势分析都一目了然。(台账建立必备功能)
特色技术—多级权限管理
管理员通过可以添加/删除司磅员、操作员以及设置司磅员、操作员响应权限,提高团队管理效率,确保数据安全,也实现个性化需求。
特色技术—个性化参数设置
管理员能对电子磅仪表类型、波特率进行设置;可以对称台号进行设置;可以对数据保存时间进行设置;可以对计量单位进行设置,如吨、千克。
特色技术—接口匹配各类称重仪器
软件有多种接口程序,可与国内几乎所有的仪表进行配接,可以使企业在更换称重仪表后,只用对软件的参数进行设置即可,具有广泛的适用性。
(系统小程序部分界面展示)
05
AI能力
|
手势预判 |
车牌预判 |
|
人脸表情预判 |
行人跌倒预判 |
|
PCB板缺陷预判 |
生活垃圾分类目标预判 |
|
安全帽目标预判 |
犬类预判 |
|
钢材表面缺陷预判 |
火焰烟雾预判 |
|
西红柿成熟度预判 |
舰船目标分类预判 |
|
吸烟/抽烟行为预判 |
血细胞预判 |
|
车辆行人预判 |
水稻害虫预判 |
|
小麦害虫预判预判 |
路面标志线预判 |
|
鸟类预判 |
玉米害虫预判 |
|
肺炎诊断 |
交通标志预判 |
|
中草药种类预判 |
苹果叶片病害诊断 |
|
蝴蝶种类预判 |
葡萄簇目标预判 |
|
车辆行人多目标预判 |
花卉种类预判 |
|
复杂场景下船舶目标预判 |
水稻叶片病害诊断 |
|
车辆车轴预判 |
草莓病害预判 |
|
道路各类病害预判 |
农作物幼苗与杂草预判 |
|
桥梁各类病害预判 |
路况预判 |


