
来源:搜狐 作者:阿川说车
在近日举行的2015年Honda中国媒体大会上,本田终放大招,在2016年至2018年的三年内,计划为中国顾客提供15款新产品,其中8款是专门为中国消费者量身打造的。明年中期改款的雅阁将配备混动型产品,而第十代Civic也将搭载涡轮增压发动机,这两项信息份量之重,将完全改变消费者对本田产品的印象。

就在丰田将涡轮增压发动机植入新一代汉兰达产品上,同时大张旗鼓地把卡罗拉和雷凌的双擎产品,投入中国市场后,本田似乎也坐不住了,混动、涡轮增压产品也将在雅阁和思域身上植入。
在新能源汽车发展的重要时间节点上,丰田、本田显然认为混动产品更适合当下的市场环境,虽然还不能得到中国新能源产品政策的补贴,但这两家企业仍然一意孤行,或许“截止2015年7月,混合动力汽车在全球的销量已超过了800万辆。碳排放量减少了约5800万吨,节约石油2200万吨!”这样的经验与数据,是他们对混动前景持乐观态度的根本。
除了混动与涡轮增压,本次媒体大会以“FUNTEC 科技?近人”为主题,发布了最新的FUNTEC技术:
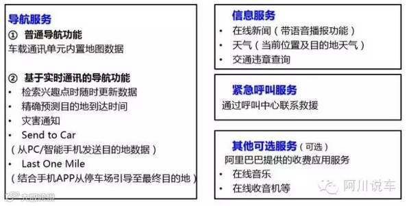
新一代安全驾驶辅助系统Honda SENSING(安全超感)
和新一代导航互联系统Honda CONNECT(智导互联)

这两套FUNTEC新技术今后将陆续在中级以上新车型搭载应用。其中,Honda SENSING(安全超感)将首先应用于全新一代艾力绅(明年年初上市)、第十代Civic(明年春季上市)和雅阁中期改款车型(明年上市);Honda CONNECT(智导互联)将首先应用于凌派中期改款车型(今年内上市)、第十代Civic(明年春季上市)和雅阁中期改款车型(明年上市)。最新的FUNTEC技术将不断通过产品来到消费者身边,让驾乘更加安心和舒适,更加充满乐趣。
Honda不断地把越来越多的FUNTEC新技术通过产品带到中国消费者身边。今年1~9月份,Honda在中国的汽车销量达到约70万辆,同比增长34%,正朝着全年95万辆的销售目标稳步迈进。
---END---
微型电动车标准化技术工作委员会于7月5日在北京成立,欢迎各微型电动车厂商参与标准化工作,联系电话:010-83520995。
协会及联盟会刊《电源工业》现征集广告及稿件
内容包括:电源、新能源、电动车、微型电动车产业的新产品、新技术、新动态,应用案例,技术趋势、行业热点,对以上行业的政策解读、分析、评论等。
联系电话:010-63531554
投稿邮箱:ad@powermagazine.cn
刊物网站:www.powermagazine.cn


