
5月24日,工信部发布《道路机动车辆生产企业及产品公告》(第285批)的车辆新产品公示信息,共有218款新能源车型入选。 进入该公告的新能源汽车可开展生产销售,但是要获得补贴,还需再获得《新能源汽车推广应用推荐车型目录》准入
航天新长征入选工信部第285批 新能源专用车,此次入选的新能源专用车型为两款纯电动冷藏车和纯电动厢式运输车。 让我们一起来了解下这两款车型
一、、纯电动冷藏车

航天新长征BYN5040XLCBEV冷藏车,基于成熟燃油底盘,采用航天高标准“三电”设计,使得整车技术更加可靠。 同时先进的电池配备主动均衡技术,充分发挥电池性能,延长使用寿命 ,让车辆更加高效能运作。 另外新长征冷藏车还配备智能监控系统,远程监控车辆状态,及时排除故障让您行驶运输更加安全。
航天新长征冷藏车,可控温度在-20℃~+12℃之间,最大总质量4060公斤,载质量925公斤,使用锂离子动力蓄电池,总电量可达72kWh,续驶里程≥260km,最高车速80km/h,最大可爬坡度≥20% 此款冷藏车轻质高强,厢体比市场优质产品轻10%, 单趟载货多60kg,运输盈利多60元 国内独有航天材料和工艺,厢体比市场优质产品抗撞击性能更强,寿命更。
纯电动 冷藏车 采用航天全封闭板粘保温厢体,低导热系数,节能效果显著, 比市场优质产品省电2.7%,单趟可多跑8公里 ,同时高效保温,断电后低温保持时间长出50min, 省电2%,单趟可多跑6公里。


航天新长征 纯电动 冷藏车 采用 浸淋式循环立体风道 , 优于传统产品单向导流,高效保鲜,高质送达。 可使 厢体内部温度场更加均匀, 温度精确控制, 温度控制精±0.5℃ (市场优质产品±2℃),降温快, 预冷时间比市场优质产品快40min,省电1.6%, 单趟可多跑4.8公里 试验验证可有效保持冷藏食品的新鲜度、口感、风味、色泽,有效减少腐烂。
航天新长征 纯电动 冷藏车 采用全封闭板块式高绝热厢体,厢体降温快,制冷时间短,从室温降到零度比其它厂家同类产品快 20min 、、制冷机断电时,厢内保持低温时间比其它厂家同类产品长 2小时。

航天新长征 纯电动 冷藏车 采用轻量化和高强度复合材料:
轻量化: 大型压机对厢板真空热压一次成型。 板块间采用高强度粘接剂粘接,外观简洁,牢固可靠。 厢体轻量化设计,比国内同类厢体 轻15%-25% ,提高载货重量。
高强度复合材料: 高分子聚酯材料,封闭结构,耐腐蚀,隔热 性能好,极大的增强了厢体结构。 耐腐蚀,使用寿命可达20年以上。


另外此款新能源冷藏车采用高反射比和反射率的航天反光材料,可有效减少太阳光吸收,使厢体外壁面温度比市场优质产品低4℃,峰值时省电1 %,满电单趟可多跑3公里。 耐腐蚀老化性能优,使用寿命长,长远投资成本低。


二 、 纯电动厢式运输车

航天新长征纯电动厢式运输车在保障工艺技术的同时,采取 多种厢体内装结构设计,以满足用户最大的使用方便

先进车厢生产工艺

三、、研发项目
航天新长征以航天科技为基础,正致力于新能源各项应用技术的研发工作,包括 远程实时温湿度监控系统、电场保鲜技术(2017年上线)、液氮制冷技术(2017年上线)、氢燃料电池增程技术(2018年上线)。
附录:
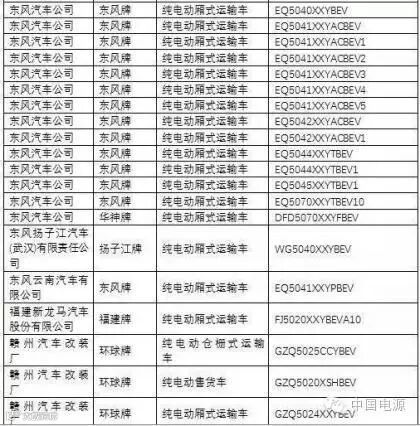
《道路机动车辆生产企业及产品公告》(第285批)的车辆新产品公示信息
纯电动轿车/乘用车
新能源专用车








--END---
热门话题阅读:
[行业调研]科技部调研新能源车及智能网联技术
[行会通知]全国微型电动车行业团体标准产品贯标会/联盟协会行业年会的通知
[行业政策]工信部发布关于新能源汽车安全监管工作的通知
[政策法规]新能源汽车是怎样“骗补”的
[行业政策]新能源汽车不应以政府补贴为依托
[行会通知]全国微型电动车行业团体标准产品贯标会/联盟协会行业年会的通知
特别关注:
(1)中国微型电动车标准化技术工作委员会,是负责微型电动车团体标准工作机构,
秘书处现向社会开始征集“微型低速电动车关键零部件”相关标准制定工作。
欢迎各微型电动车零部件厂商、服务机构、第三方金融机构,参与标准化工作。
(2)电源行业协会/联盟 开通“高新技术企业认定”重点服务工作
申请高新企业、申请北京市项目基金补贴
(3)北京电源行业12330知识产权保护服务工作站
(4)北京电源行业协会知识产权纠纷人民调解委员会
(5) 咨询电话:010-63531554 83526510
协会及联盟会刊《电源工业》现征集广告及稿件
内容包括:电源、新能源、电动车、微型电动车产业的新产品、新技术、新动态,应用案例,技术趋势、行业热点,对以上行业的政策解读、分析、评论等。
联系电话:010-63531554
投稿邮箱:ad@powermagazine.cn
刊物网站:www.powermagazine.cn


