
新能源汽车是汽车发展的方向,而新能源汽车的发展又离不开动力电池的发展。动力电池作为电动汽车的核心关键零部件,其技术水平及产业发展对电动汽车的规模化应用意义重大,今天就来对动力电池产业发展情况进行简单的介绍。
|国内动力电池出货量情况
下面是2016年中国动力电池生产商出货量统计:

根据上面的统计,比亚迪是中国动力电池出货量做多的企业,宁德时代次之。比亚迪大家都比较了解,不仅做动力电池,还做整车,是中国新能源汽车的领军企业。
宁德时代(CATL,简称“公司”)成立于2011年12月,主营汽车动力电池、电芯、模组、电池管理系统,是宝马、上汽、北汽新能源、吉利汽车、长安汽车、宇通客车等知名车企的供货商。2017年6月2日公布的第五批新能源汽车推广目录264款纯电动车型中有41款车型的电池是由宁德时代供货,排在第一位。

2016年,很多公司都在扩张动力锂离子电池产能,截止2016年底,市场上有较大影响力的10家主流动力电池厂商的动力锂电合计产能即已接近50GWh,2017年预计将超过85GWh,这其中还不包括众多中小规模的制造商。但是根据预测,2017年我国动力电池总需求量或不足35GWh。由此可见,动力电池市场未来将出现产能过剩的情况。
主要动力电池企业未来产能规划如下:

|动力电池的分类
汽车动力电池一般铅酸电池、镍氢电池和锂电池,由于锂电池更高的能力密度和性能,所以在新能源汽车上使用的最多。

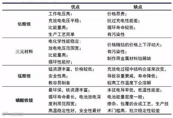
锂电池也分不同的类型,主要的是磷酸铁锂电池、锰酸锂电池、钴酸锂电池以及三元锂电池。它们的各方面性能和价格各不相同,有着各自的优缺点,其对比如下:

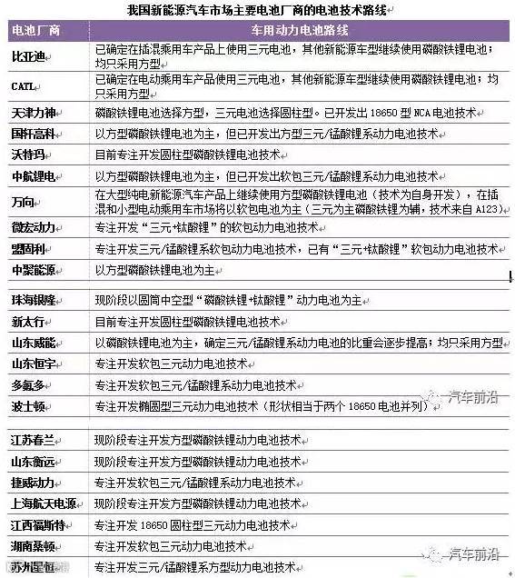
下面是国内主要的动力电池企业的电池路线图:

国内的动力电池企业,主要是以生产三元锂电池和磷酸铁锂电池为主。
|各国动力电池发展规划
电动汽车的发展需要更好的电池,动力蓄电池的比能量、寿命、安全性和价格,对纯电驱动汽车的发展至关重要。下图列出了目前商用动力电池的技术水平和未来预期可达到的目标,往往这些指标又是互相矛盾的,在实际产品设计中相关性能需要兼顾考虑。

动力电池的主要几个国家是中国、美国、日本、韩国、德国,这几个国家在动力电池的发展方面都有自己的规划。





以中、美、日、韩、德等为代表的各国在锂电池的研发和应用方面主要分三个层次:锂离子电池的实用化技术(近期产业化技术研究);锂离子电池的高性能化技术(近中期性能提升研究);创新性电池大幅度的高性能化技术(中长期探索理论性研究)。
---END---

《2017’走向辉煌的电源产业》工具书认刊及参加行会年会活动了解详情请扫描下面二维码进入页面进行填报



重点阅读
首个动力电池回收国标已定 “谁”在拖后腿?
“复兴号”高铁给中国新能源汽车弯道超车做出榜样
发改委、商务部发布2017版外商投资产业指导目录 纯电动汽车整车合资不受两家限制
补贴照旧、积分倾斜 燃料电池开启“商用化元年”
“胶东铁军”创造“北汽速度” 第40000辆新能源整车载誉下线
如果少了“这味药” 新能源汽车还能如此坚挺么?
氢燃料电池汽车 有望进入"新风口"
4万指标将“下水”,新能源市场又将迎来热销?
陈清泰:不能把电动汽车看作孤岛
新能源车企合资之门能否持续开启?
互联网车企入局新能源汽车 面临“资金+资质”双重考验
新能源汽车产业进入最严监管期 骗补行为零容忍
特别关注

全国电源与新能源行业专家智库: http://www.bpsa.org.cn/zjzk/
中国电源门户网:http://www.bpsa.org.cn
全国电子测量仪器标准技术委员会电子电源分技术委员会
中国电源工业协会
北京电源行业协会
中国电子节能技术协会电能质量专委会
中国电源产业技术创新联盟
中国微型电动车产业技术创新联盟
中国微型电动车标准化技术委员会
北京电源行业知识产权纠纷人民调解委员会
北京电源行业12330工作站
北京市版权局电源行业版权工作站
北京电源行业多元化调节中心
平台项目
国家高新技术企业认定-申请
北京市项目基金补贴-申请
电源行业知识产权保护
北京电源行业纠纷人民调解
秘书处电话:010-83526510
《电源工业》编辑部
杂志内容:
行业:电力电子电源 化学与物理电源 新能源 电动车
资讯:热点关注 行业新闻 企业动态 焦点资讯。
技术:技术研究 应用实践 案例分析 解决方案
报道:特别报道 政策解读 分析观察 行业热点
绿色节能
广告:新产品展示 企业实力展示
编辑部电话:010-63531554 83520995
发行部电话:010-63527442
投稿邮箱:ad@powermagazine.cn
刊物网站:www.powermagazine.cn


