
新能源汽车已经成为全球汽车发展的全新风向标。
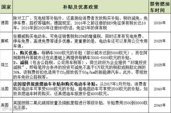
近年来,石油资源的枯竭、环境污染的加重和人们环保意识的觉醒极大地刺激了新能源的发展。为此,包括德国、法国在内的多个欧洲国家宣布全面禁售燃油汽车的时间表。
与此同时,高工电动车网了解到,世界上许多国家都在通过征收燃油税和补贴新能源汽车的方式推动新能源汽车的广泛应用。例如,德国、法国等欧洲国家为了推动新能源汽车的发展,还制定了一系列的补贴政策与使用优惠政策。
其中,德国政府除了对工厂、充电桩的政策补贴外,德国政府还给予购买电动车的消费者一定金额的补贴,同时给予税收减免的优惠。
相比之下,挪威作为欧洲电动车保有量最高的国家,其在新能源汽车的优惠政策主要体现在使用优惠。挪威政府规定,在挪威购买电动车,可免征销售税和25%的增值税,同时享有充电免费、停车免费、高速免费、开放路权等诸多优惠。

总体来看,新能源汽车已经成为全球汽车发展的必然趋势,而欧洲多个国家宣布燃油车禁售时间,也充分展示了这些国家对于环境保护的渴求,以及对于新能源汽车革命的信心与决心。
下面,让我们一起来看一下本周(8月6-12日),新能源汽车行业有哪些大事件发生~
交通部发布小微型客车租赁指导意见
8月8日,交通运输部、住房城乡建设部联合发布《关于促进小微型客车租赁健康发展的指导意见》指出,鼓励使用新能源车辆开展分时租赁,并按照新能源汽车发展有关政策在充电基础设施布局和建设方面给予扶持。
指导意见要求,分时租赁运营需提升线上线下服务能力。分时租赁经营者应采用安全、合规的支付结算服务,确保用户押金和资金安全,确保用户个人信息安全,鼓励分时租赁经营者采用信用模式代替押金管理。
本次《指导意见》的出台,对保护用户权益、提高小微型客车租赁有效供给、优化交通出行体系、促进行业健康规范发展具有积极意义。
28款车型入选天津2017年第一批新能源汽车型目录
8月10日,天津市经信委官网发布《关于发布天津市新能源汽车推广应用车型名单(2017年第1批)的通知》。本批包括江淮汽车、奇瑞、上汽集团、昌河汽车、华泰汽车、长安汽车、长城汽车7家车企共28款新能源车型入选,其中纯电动乘用车22款、插电式混合动力乘用车4款,另有2款纯电动封闭式货车,均来自江西昌河汽车。
具体来看,7家车企入选车型数量依次为江淮汽车(6款)、奇瑞(5款)、上汽集团(5款)、昌河汽车(4款)、华泰汽车(4款)、长安汽车(3)、长城汽车(1款)。其中上汽集团有4款插电式混合动力乘用车,昌河汽车有2款纯电动封闭式货车,其余均为纯电动乘用车。
近日,据悉珠海银隆与洛阳市签订系列战略合作协议,意欲在洛阳打造新能源整车生产基地。
据报道,珠海银隆将投资150亿元,在洛阳打造银隆新能源(洛阳)产城融合产业园,实现年产1万辆纯电动商用车、年产5000辆纯电动特种专用车、年产5000辆新能源环卫车,以及新能源皮卡车、纯电动农机具等多个新能源车型。
此外,珠海银隆还将布局钛系列电池生产基地, 开展钛系列电池、储能电池、启停电池、动力总成等产业化项目,进行储能电站和充电应用等本地化推广项目。
事实上,珠海银隆在新能源汽车领域的扩张速度让行业瞩目,半年多的时间里,银隆收购兰州宇通、南京客车,在洛阳、珠海、南京、兰州、成都、天津分别建设产业园,总投资超过670亿元,而且除了以上正在开建的六大基地,珠海银隆还拥有珠海、武安银隆新能源、石家庄中博汽车、美国奥钛四大基地。此外,还有消息显示,目前银隆的印度基地、长沙基地、合肥基地正在筹划中。
7月新能源乘用车销4.3万辆 A00级占比近5成
根据乘联会厂家数据,2017年7月新能源乘用车销量达到4.3万辆,环比6月增长4%,同比增长46%。2017年新能源乘用车保持月度环比持续向上态势,从1月的0.65万辆到3月的2.75万辆,新能源乘用车延续月递增1.1万辆的加速上升态势。4月新能源乘用车的销量环比增长放缓到增长0.17万辆,5月的环比增量达到0.9万辆,6月环比增长0.3万辆,7月环比增长0.2万辆,形成持续拉升走势。
在2017年补贴政策和市场需求逐步回归正常后,新能源车产销逐步走强的特征。尤其是京沪市场恢复和经济型电动车的双增长,车市进入逐步平缓增长的新阶段,目前的京沪增量不高,7月的插混市场有一定突破。1-7月新能源车累计销量增长31%,未来新能源市场是可期待的较快增长。
综合来看,目前,纯电动A00级车成为车市的绝对主力车型,增长表现突出。其中,2月就体现出较强的增长潜力。3月的销售进一步增长,4-5月高增长,6-7月相对高位稳定,体现终端市场有效回升的特征。
金沙江正式收购AESC
8月8日,日产发布声明称,公司与金沙江资本达成并签订最终买卖协议,金沙江资本将收购日产旗下电池业务及相关生产设备,这意味着AESC将正式获得中国“血统”。
根据日产发布的声明,此次双方签订的买卖协议不仅包括日产旗下电池子公司AESC,还包括日产位于美国和英国的电池生产业务、以及部分日产位于日本的电池开发和工程业务。
金沙江资本成功收购AESC,一方面将创造中国资本兼并购日本电池企业的首个案例,另一方面也将为AESC大规模进军中国动力电池市场修桥铺路。
2017年已经出台充电桩及运营补贴政策揭晓
根据高工电动车网统计,2017年上半年,上海、深圳、杭州、安徽等20多个省市已经出台了充电设施补助标准,并且都设置了补贴上限金额。其中,深圳、宿迁市、安徽省等按照充电桩功率进行补贴,而上海、成都、温州等按照实际投资金额的30%或20%进行补助;陕西则进行定额补贴。
在国家及各地方政府大力推动下,据统计,截至2017年6月,全国范围内各成员单位总计上报公共类充电桩171609个,相比2015年底的4.9万个翻了3倍以上。
[行业诚信] “2017中国电源行业诚信企业”申报进行中
政府主导、社会参与。.行业规范、企业自律。全面统筹、协调联动。明确目标、分步实施。突出重点、注重实效。
中国电源产业技术创新联盟
中国微型电动车产业技术创新联盟
中国电源工业协会
北京电源行业协会
中国电子节能技术协会电能质量专业委员会
中国电源与微型电动车标准技术委员会
为了加快推进信用记录和信用报告应用工作,充分发挥征信市场在提供信用记录方面的重要作用征信机构应根据市场需求,对外提供专业化的征信服务,有序推进信用服务产品创新,依据国务院《征信业管理条例》(国务院令第631号)、《国家发展改革委、人民银行、中央编办关于在行政管理事项中使用信用记录和信用报告的若干意见》(发改财金【2013】920号)和《北京市人民政府关于进一步加强企业信用监管推进企业信用体系建设的意见》(京政发【2012】42号)、民政部等八部门委发布《关于推进行业协会商会诚信自律建设工作的意见》(民发【2014】225号)文件精神,协会/联盟将联合在行业内开展“2017中国电源诚信企业”申报表彰活动。
本次“中国电源诚信企业”的申报工作,将作为企业社会诚信与信用建设的重要基础信息,凡申请通过诚信与信用体系的企业单位,将会拥有良好的诚信与信用记录信息,纳入“诚信与信用信息良好记录”数据库,列入行业“红名单”,在社会活动中得到政府、行业协会、金融等方面支持与相关服务。已受到政府、司法、法院、行政、工商、行业协会等判决或处罚的企业单位,将直接进入“诚信与信用信息警示记录”数据库,曝光公示以达到社会失信警示作用,将失信企业单位列入行业“黑名单”,将在社会经济活动中受到相关制约。

★点击图片链接浏览了解-信用体系公示平台
电源行业协会作为诚信建设办公室成员,授权负责电源行业的管理与执行组织,开展行业管理组织与诚信建设等相关服务工作,建立了诚信与信用体系奖惩曝光公示平台及信用查询系统,将作为社会组织、政府机关、金融银行等诚信与信用重要参考信息依据。


★表彰大会上工信部、发改委、行业协会领导向获得诚信称号的企业授牌
★点击上面图标链接了解详情。所有“2017中国电源诚信企业”将收录进“2017走向辉煌的电源产业”大型工具书诚信企业“荣誉榜”中

扫描二维码进入
2017中国电源诚信企业申报表单系统
---END---
重点阅读
[重要通知] 关于联合编辑出版大型综合专业工具书《2017走向辉煌的电源产业》及行业年会的通知

扫描二维码 进入
”2017综合年鉴工具书表单页面”
[重要通知] 联合开展“2017中国电源诚信企业”申请的通知

扫描二维码进入
2017中国电源诚信企业申报表单系统
[重要活动]“电源工业杯“2017中国电源与新能源行业电能质量科技创新产品设计大赛开始启动

扫描二维码进入
全国电源与新能源行业专家智库官网
[行会关注] 中国新能源与电源行业专家智库专家与工程师认证网上申报系统正式上线

扫描二维码进入
行业专家智库入库申报系统


扫描二维码进入
《电源工业》杂志官网(电子阅读历年期刊)
《电源工业》编辑部
杂志内容:
行业:电力电子电源 化学与物理电源 新能源 电动车
资讯:热点关注 行业新闻 企业动态 焦点资讯。
技术:技术研究 应用实践 案例分析 解决方案
市场:市场行情 展会新闻 咨询服务 会议报道
报道:特别报道 政策解读 分析观察 行业热点
绿色节能
广告:新产品展示 企业实力展示
编辑部电话:010-63531554 83520995
发行部电话:010-63527442
投稿邮箱:ad@powermagazine.cn
刊物网站:www.powermagazine.cn
行业平台项目
国家高新技术企业认定-申请
北京市项目基金补贴-申请
电源行业知识产权保护
北京电源行业纠纷人民调解
秘书处电话:010-83526510 83520995
联合共建单位
全国电源与新能源行业专家智库
中国电源门户网
《电源工业》杂志
全国电子测量仪器标准技术委员会电子电源分技术委员会
中国电源工业协会
北京电源行业协会
中国电子节能技术协会电能质量专委会
中国电源产业技术创新联盟
中国微型电动车产业技术创新联盟
中国电源与微型电动车标准化技术委员会
北京电源行业知识产权纠纷人民调解委员会
北京电源行业知识产权维权与保护12330工作站
北京市版权局电源行业版权工作站
北京电源行业多元化调解中心
中国电源工业协会专家工作委员会
北京电源行业协会专家工作委员会







