9月28日
2017年“松湖杯”创新创业大赛
正式启动!
松山湖正式面向全球征集优质创新创业项目
430万元奖金等你来夺
中科云智分赛场优质项目火热征集中
创新驱动 圆梦松湖
中科云智分赛场奖杯
赛事奖金与福利
项目最高可获奖金55万元
① 企业组(10名,总奖金260万元)
一等奖1名,奖金55万元;
二等奖2名,奖金35万元;
三等奖3名,奖金25万元;
优胜奖4名,奖金15万元。
② 团队组(10名,总奖金170万元)
一等奖1名,奖金35万元;
二等奖2名,奖金25万元;
三等奖3名,奖金15万元;
优胜奖4名,奖金10万元。
福利政策一箩筐
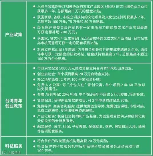
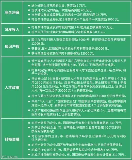
获奖并落户松山湖的创新创业团队及项目不仅可获得大赛的丰厚奖金,以及一系列创业服务,还可享受园区优惠政策,具体如下:
中科云智分赛场
东莞市中科云智产业孵化有限公司(以下简称中科云智) 是中国科学院云计算产业技术创新与育成中心下属的云计算专业孵化器,致力服务于云计算及大数据产业链条的上下游,孵化互联网+、新材料、智能制造、电子信息等行业的成长性企业,为创业者提供全生命周期创业服务。中科云智自创立以来,先后荣获国家级科技企业孵化器及众创空间等称号,同时也是广东省首批大数据创新创业孵化园。
优质设施
配备设施:休闲区、展厅、路演大厅、IDC机房等
辉煌战绩
第一届”松湖杯“:中科云智在孵企业东莞光智通讯科技有限公司夺得首届“松湖杯”企业组总冠军!此外,我司以15个项目闯入决赛、5个杀进十强的最佳成绩傲视群雄!
第二届“松湖杯”:中科云智分赛场的项目从将近1000个项目中,脱颖而出。其中有3个项目进入十强,摘得团队组三等奖与企业组优胜奖。
大赛须知
赛事安排
① 启动:2017年9月
② 报名:2017年9月-11月
③ 初赛:2017年12月
④ 决赛(半决赛、总决赛):
2017年12月-2018年初
最终晋级总决赛项目分为企业组和团队组,不分行业领域采取现场路演答辩的形式进行比赛。
参赛条件
参赛的团队和企业应具有创新能力和高成长潜力,参赛的项目须符合松山湖重点培育发展的“4+1”产业门类(即高端电子信息产业,生物技术产业,机器人产业,新能源产业,文化创意、电子商务等现代服务业)。
具体条件如下:
1、团队组参赛条件:
① 在报名时未在境内注册成立企业的、拥有科技创新成果和创业计划的团队(如海外留学回国创业人员、进入创业实施阶段的优秀科技团队、大学生创业团队等);
② 核心团队成员不少于3人;
③ 参赛项目的产品、技术及相关专利归属参赛团队(或个人),与其它任何单位或个人无产权纠纷。
2、企业组参赛条件:
① 成立不超过10年,即2007年1月1日(含)以后注册成立,且2016年度营业收入不超过2亿元人民币。
② 全球范围内拥有创新性、自主知识产权的科技型中小企业;
③ 符合松山湖(生态园)4+1产业政策,拥有自主知识产权且无产权纠纷;
④ 非上市企业且无不良记录(新三板挂牌企业可以参赛)。
在线报名请选择中科云智分赛场



报名方式
尹浩辉
185-7686-0682
yinhh@casc.ac.cn
张佳男
135-3732-6942
zhangjn@casc.ac.cn


