国家层面政策
1.国家发展改革委等部门印发《加快“以竹代塑”发展三年行动计划》
2.国家铁路局 工业和信息化部 中国国家铁路集团有限公司关于消费型锂电池货物铁路运输工作的指导意见
3.国家发展改革委关于印发《国家碳达峰试点建设方案》的通知
区域层面政策
1.关于印发《上海船舶与海洋工程装备产业高质量发展行动计划(2023-2025年)》的通知
2.内蒙古自治区人民政府办公厅关于印发自治区新能源倍增行动实施方案的通知
3.广东省发展改革委等部门关于印发广东省加快氢能产业创新发展意见的通知
4.国务院关于同意在海南自由贸易港暂时调整实施有关行政法规规定的批复

《为深入推进塑料污染全链条治理,加快推动“以竹代塑”发展,日前,国家发展改革委等部门印发《加快“以竹代塑”发展三年行动计划》(发改环资〔2023〕1375号,以下简称《行动计划》)。
《行动计划》提出,到2025年,“以竹代塑”产业体系初步建立,产品质量、产品种类、产业规模、综合效益进一步提升,重点产品市场占有率显著提高。与2022年相比,“以竹代塑”主要产品综合附加值提高20%以上,竹材综合利用率提高20个百分点。
《行动计划》聚焦当前“以竹代塑”产业规模偏小、产量较低、成本较高、技术和装备相对落后等问题,有针对性的部署了7大行动,分别是科技创新提升行动、产业生态培育行动、产销对接促进行动、重点场景替代行动、特色地区引领行动、社会宣传引导行动和国际交流合作行动。《行动计划》同步发布了《“以竹代塑”主要产品名录(2023年版)》,供各地区和有关部门稳妥有序推进竹制品替代塑料制品。

近日,为深入贯彻落实党中央、国务院决策部署,更好满足消费型锂电池货物铁路运输需求,国家铁路局发布《国家铁路局 工业和信息化部 中国国家铁路集团有限公司关于消费型锂电池货物铁路运输工作的指导意见》。其中,明确消费型锂电池货物铁路运输规定:
(一)消费型锂电池货物范围。在《铁路危险货物品名表》(TB/T 30006-2022)中的铁危编号为91042、91043、91045、91046。
(二)铁路运输规定。根据《铁路危险货物运输安全监督管理规定》等规章和标准,对于锂含量不大于1g(2g)的锂金属电池(组)、能量额定值不大于20Wh(100Wh)锂离子电池(组)等符合《铁路危险货物品名表》特殊规定78、79的消费型锂电池货物,通过铁路运输时不作为危险货物运输。铁路运输时,可由承托双方按照本指导意见及铁路货物运输有关规定办理;通过中欧班列等国际铁路联运时,应当符合国际联运有关规定。属于《铁路危险货物品名表》特殊规定72所列范围的消费型锂电池(如安全性有缺陷、出现破损、回收或者处理的锂电池等),不应通过铁路运输。
(三)锂电池生产企业规范。消费型锂离子电池的生产企业宜符合工业和信息化部《锂离子电池行业规范条件》和《锂离子电池行业规范公告管理办法》的要求。
国家发展改革委近日印发《国家碳达峰试点建设方案》。方案明确,在全国范围内选择100个具有典型代表性的城市和园区开展碳达峰试点建设。
方案提出,到2025年,试点城市和园区碳达峰碳中和工作取得积极进展,试点范围内有利于绿色低碳发展的政策机制基本构建,一批可操作、可复制、可推广的创新举措和改革经验初步形成,不同资源禀赋、不同发展基础、不同产业结构的城市和园区碳达峰路径基本清晰。
到2030年,试点城市和园区经济社会发展全面绿色转型取得显著进展,重点任务、重大工程、重要改革如期完成,试点范围内有利于绿色低碳发展的政策机制全面建立,有关创新举措和改革经验对其他城市和园区带动作用明显,对全国实现碳达峰目标发挥重要支撑作用。
统筹考虑各地区碳排放总量及增长趋势、经济社会发展情况等因素,首批在15个省区开展碳达峰试点建设。


近日,上海市经济和信息化委员会、上海市发展和改革委员会、上海市交通委员会等七部门联合印发《上海船舶与海洋工程装备产业高质量发展行动计划(2023—2025年)》(简称《行动计划》),到2025年,上海初步建成原创技术策源和绿色智能引领的全球船舶与海洋工程装备产业高地。
《行动计划》提出,产业规模加快壮大。工业产值达到1000亿元以上。另外,在关键领域加快突破。高端船型设计、核心系统、关键部件的自主专利基本形成,新材料、机电设备、工业软件加快研发及应用,船用动力环节自主配套率达到90%以上;建成3—5个国家级或市级制造业创新中心,加快筹建海洋领域国家级实验基地,产业可控力进一步增强。《行动计划》提出,主流产品加快研制。大型液化天然气运输船、散货船、集装箱船等主流船型产品,以及海上浮式生产储油装置和深海油气水下生产系统等海洋工程装备产品达到国际先进水平,液化天然气运输船自主配套率提升到80%以上;首艘国产大型邮轮完成建造交付;远洋科考船、救援船等特种船舶加快谱系化发展。此外,《行动计划》提出八大重点工程,其中包括大型液化天然气船提升工程、大型邮轮创新工程、深海采矿海试工程、船舶动力突破工程、智能制造应用工程、电动船舶示范工程、港口装备提质工程、深海油气水下生产系统研制工程。

11月7日,内蒙古自治区人民政府办公厅关于印发自治区新能源倍增行动实施方案的通知,通知指出,立足自治区资源和区位优势,大力发展以风力发电光伏发电为主体的新能源产业体系,努力构建绿色低碳的新型电力系统,加大新能源技术研发力度持续创新突破。
推动“十四五”后三年每年新增新能源发电装机约3000万千瓦,力争到2025年,全区新能源发电装机达到1.5亿千瓦以上,发电量达到3000亿千瓦时,跨省跨区外送电量超过1000亿千瓦时,均比2022年实现倍增;2030年,新能源装机规模超过3亿千瓦,发电量接近6000亿千瓦时,跨省跨区外送电量达到2000亿千瓦时。

为推动我省氢能产业创新发展,构建绿色低碳产业体系,培育经济发展新动能,根据《氢能产业发展中长期规划(2021-2035年)》《广东省能源发展“十四五”规划》《广东省加快建设燃料电池汽车示范城市群行动计划(2022-2025年)》等政策,结合我省实际,经省人民政府同意,提出以下意见。
其中,在发展目标中提到,到2025年,氢能产业规模实现跃升,燃料电池汽车示范城市群建设取得明显成效,推广燃料电池汽车超1万辆,年供氢能力超10万吨,建成加氢站超200座。到2027年,氢能产业规模达到3000亿元,氢气“制、储、输、用”全产业链达到国内先进水平;燃料电池汽车实现规模化推广应用,关键技术达到国际领先水平;氢能基础设施基本完善,氢能在能源和储能等领域占比明显提升,建成具有全球竞争力的氢能产业技术创新高地。

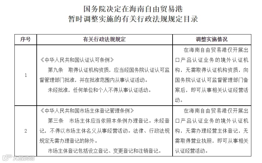
中国政府网11月2日发布了《国务院关于同意在海南自由贸易港暂时调整实施有关行政法规规定的批复》。批复称,在海南自由贸易港仅开展出口产品认证业务的境外认证机构,无需取得认证机构资质和办理经营主体登记,向国务院认证认可监督管理部门备案后,即可开展出口产品认证业务,认证结果仅限出口企业境外使用。备案条件和程序由国务院认证认可监督管理部门制定。

思必达(SPEEDA)是以“共创中国商业”为使命、为各企业提供扩大中国业务时所必需的经济信息平台、专项调查服务及举办大型活动。

