
随着近年来锂离子电池的迅速发展,以及国家政策的大力推动,我们大家都以为现在已经是锂离子电池的时代,铅酸电池等传统电池早已经被淘汰了。如果你是这样认为的,那你肯定是被国家政策的大力吹捧所欺骗了(详情参见《别傻了!锂电爆炸频发!技术、材料远未成熟!还招商?都在挖坑等你跳!》)。但是现在仍然是铅酸电池的天下,至少在未来几年内铅酸电池都将占据稳固的地位,而且铅酸电池正在迎来技术升级新时代,但在2018年7月1日正式实施执行的电池新国标之后,一些非国标铅酸电池称重赛真相,90%的人不懂!电池新国标:低重高能是趋势!......信息量太大,下面带你来重新认识一下真正的铅酸电池行业!
铅酸电池行业概况
行业技术水平及技术特点。随着环保核查力度逐步增大以及《规范条件》实施的逐步深入,铅酸蓄电池行业将进一步提高准入门槛,淘汰落后产能,基本实现机械化制造,技术水平得到有效提升。
铅酸电池行业特有的经营模式:
第一,采购模式。铅酸蓄电池企业一般结合订单情况按需采购。由于铅在原材料采购中占比较大占用资金也较多,行业企业一般与大型铅冶炼企业建立较为紧密的合作关系,也部分通过大宗商品代理商进行采购。
第二,生产模式。行业企业一般采取以销定产的生产模式,部分常用规格产品设置一定的安全库存。
第三,销售模式。极板产品主要销售至国内铅酸蓄电池制造商。铅酸蓄电池行业企业产品一般销售至国内和国外。国内销售主要是直接销售至通信运营商、UPS 制造商、应急电器制造商等,汽车起动维护市场、电动自行车维护市场一般采用经销模式。国外销售主要销售给国外贸易商、或通过在当地设立办事处等方式直接销售给通信运营商、UPS制造商等。

行业的周期性、区域性和季节性特征。铅酸蓄电池行业周期性特征不明显。一方面,铅酸蓄电池广泛运用在交通运输、通讯、电力、铁路、国防、计算机和科研等各个领域,是国民经济的基础产品。另一方面,铅酸蓄电池具有一定使用寿命需要定期更换的特性决定了其需求的刚性。铅酸蓄电池行业区域性不明显,主要是因为其为国民经济的基础产品。铅酸蓄电池一级市场(配套市场)季节性不明显,二级市场(更换市场)有一定淡、旺季的差异。秋冬季由于气温下降,室外用途的蓄电池受温度影响,容量、性能下降,更换需求相比春夏季增加。
铅酸电池行业与上、下游行业的关系。铅酸蓄电池的上游行业主要为铅冶炼行业和铅贸易商(大宗商品代理商)、硫酸生产、塑料制造等。铅酸蓄电池是国民经济的基础产品,广泛运用在交通运输、通讯、电力、铁路、国防、计算机、应急设备等各个领域。随着经济和科技的发展,这些行业对铅酸蓄电池的需求不断增加。
与此同时,铅酸蓄电池技术水平的不断提高,产品质量和性能也不断提高,其应用领域不断扩大,下游行业需求不断涌现。随着铅酸蓄电池回收体系的建立和完善,铅酸蓄电池产业链将形成良性的“资源-产品-再生资源”的闭环结构,有望成为资源节约型的循环发展产业。

铅酸电池的分类:按照应用领域划分
我国的铅酸蓄电池主要可分为备用电源电池、储能电池、起动电池和动力电池四大类。备用电源电池是主要用于通讯备用电源、不间断电源(UPS)、应急照明电源及其他备用电源的蓄电池。储能电池指适用于供太阳能发电设备和风力发电机以及其他可再生能源的储能用蓄电池。起动电池是主要应用于汽车、摩托车、燃油发动机起动、点火和照明的蓄电池。动力电池主要应用于电动自行车、电动特种车(电动游览车、高尔夫车、巡警车、叉车等)、低速电动乘用车、混合电动车等电动车辆作为动力。

铅酸电池行业供求状况分析
2017年全球铅酸蓄电池市场规模约为429亿美元(同比增长1%),预计未来5年将基本维持1%的增长速度。在全球市场范围内,铅酸蓄电池由于其技术成熟、安全性高、循环再生利用率高、适用温带宽、电压稳定、组合一致性好及价格低廉等优势,在电池市场占据主导地位。
2017年,全球铅酸蓄电池市场规模约为429亿美元,同比增长1%。不过环境问题将是影响未来铅酸蓄电池市场的关键因素。铅酸蓄电池生产过程大量使用重金属铅,如果不能有效控制污染物排放,会对环境造成不良影响,铅酸蓄电池发展面临着较大的社会舆论压力。美国铅酸蓄电池的用铅量约占全国用铅总量的95%以上,由于法规健全和有效的管理,铅酸蓄电池生产造成的铅排放仅占总排放量的1.5%,2008年美国政府已将铅酸蓄电池生产从主要铅污染源中排除。
除此之外,减少车辆排放和改进燃油效率,也将导致汽车用铅酸蓄电池市场的变化,预计未来5年将基本维持1%的增长速度。

2015年全球铅酸蓄电池市场占有率为54.67%,预计未来几年增长缓慢。铅酸蓄电池作为全球市场份额最大的电池类型,全球市场规模预计仍将保持持续增长。2015年全球铅酸蓄电池市场规模较上年增长1.57%,达到432.08 亿美元,预计未来5年将基本维持1%-2%增长速度。从全球铅酸蓄电池供给来看,2015年铅酸蓄电池出货量较上年增长2.75%,出货量达到4.68亿 kVAh,预计未来5年出货量将维持2%-3%之间的增长速度。

我国是全球最大的铅酸蓄电池生产国、消费国和出口大国。我国铅酸蓄电池行业主要实行以销定产,铅酸蓄电池生产数量减去出口的数量大致为国内消费数量。从2005年至2016年,国内企业铅酸蓄电池产量呈波动式增长,年均复合增长率达10.17%。2014年为最高点,之后受到锂离子电池的冲击,产量开始缓慢减少。

铅酸电池市场竞争现状
中国铅酸电池产量位居世界首位,起动型产量占铅酸电池一半。从全球铅酸蓄电池产能规模来看,中国是生产大国,产量占全球的比重达到45%左右,其次是美国,产量占比约为32%,日本位居第三,占比接近13%,此外还有德国等。全世界铅酸蓄电池销售额位居前列的生产企业主要有美国瑞奥特集团、EXIDE集团(含德国阳光公司)、日本汤浅公司、西恩迪公司和日本松下公司等。
铅酸蓄电池为世界上产量最大的电池产品,生产量占全部电池总量的50%,占充电电池的70%,即便是欧美日等世界上最发达的国家和地区,至今也仍大量生产和使用铅酸蓄电池。在铅酸蓄电池产品结构中,启动型铅酸蓄电池占比最大,达到48%,其次是动力型铅酸蓄电池,占比为28%,备用与储能型铅酸蓄电池占比为15%。

铅酸电池行业壁垒
政策壁垒:根据《中华人民共和国工业产品生产许可证管理条例》、《中华人民共和国工业产品生产许可证管理条例实施办法》和《铅酸蓄电池产品生产许可证实施细则》等相关规定,蓄电池生产企业须获得国家质量监督检验检疫总局颁发的《全国工业产品许可证》方可开展生产。此外,根据工信部《铅蓄电池行业规范条件》(2015 年本),铅酸蓄电池行业企业要在企业布局、生产能力、不符合规范条件的建设项目、工艺与装备、环境保护、职业卫生与安全生产、节能和回收利用等方面符合规范条件,并以规范条件为依据对铅酸蓄电池生产项目生产许可、信贷融资等方面予以管理。
技术壁垒:普通开口式铅酸蓄电池被列为淘汰类轻工类产品,目前铅酸蓄电池的发展重点是阀控密封免维护铅酸蓄电池。行业企业尤其是较为大型的生产企业一贯注重研发投入,不断提升产品质量及质量的一致性,降低次品率和生产成本。未来,新型铅酸蓄电池的发展方向为降低铅耗量、提高电池质量能量密度、质量功率密度、循环寿命和快速充电能力。目前,行业内研究开发的新型铅酸蓄电池包括新结构的双极性铅酸蓄电池和双极耳卷绕式电池、新材料的陶瓷隔膜电池和泡沫石墨铅酸蓄电池以及铅碳电池。新型铅酸蓄电池的研究开发需要持续的研发投入和相关的技术积累,只有技术实力雄厚的企业才有优势研发相关技术,进入相关领域。尤其是电池新国标在今年7月1日将正式实施,放眼目前电池行业符合电池新国标要求的“容量高能化、重量轻量化”的合格电池产量事实上严重短缺。不符合新国标要求的非国标电池将受到严厉控制!技术落后的产能被淘汰!
2018年7月1日开始,国家倾力推行铅酸重量轻量化、容量高能化的改革和管控。
不达标的超重、非国标电池等落后产能,正在彻底逐渐淘汰出局

环保及资金壁垒:根据工信部发布《铅蓄电池行业规范条件》(2015 年本)的规定和要求,行业企业同一厂区生产能力应达到规定的最低要求,应采用行业内较为先进的工艺和自动化生产设备以提高效率减少环境污染,同时还需符合环境保护、职业健康和安全生产的相关要求。上述规范条件的要求将大幅提升行业企业的固定资产投资和运营成本,资金实力较弱的企业难以符合规范条件要求而面临相关政府部门在生产许可证的续期、信贷融资、环保核查等方面的管理。
市场壁垒:中高端客户对铅酸蓄电池产品质量及其一致性方面的考量使得生产企业产品的口碑、检测结果、质量表现更被看重,因此市场声誉和质量表现对生产企业的销售影响较大。蓄电池产品虽属耗材,但是部分电池的使用寿命最长可达 20年,因此市场声誉的建立需较长时间,行业的新进入者短期内在声誉和口碑方面较难达到行业成熟生产企业的水平。
铅酸电池行业SWOT分析
铅酸电池优势:价格较低、具有技术成熟、高低温性能优异、稳定可靠、安全性高、资源再利用性好(铅的再生利用率高达98%)等优势,市场竞争优势明显。相对于其他电池金属材料,铅资源比较丰富,铅储量和再生铅保证铅酸蓄电池产业可持续发展的年限相对较长,铅酸蓄电池大量应用,较长时间内不会造成铅资源短缺。
铅酸电池劣势:能量密度偏低、循环寿命偏短,主要原材料铅是一类有毒物质,电池生产和再生铅加工过程中存在铅污染风险,管理不善可能会对环境和人体健康造成危害。
铅酸电池机会:第一,蓄电池行业发展前景良好。铅酸蓄电池以其安全性能高、性价比高、质量稳定可靠,以及可再生循环利用的独特性,成为国民经济中不可或缺的基础性产品。随着行业本身技术水平的进步以及外部经济的发展和科技水平的提升,行业发展前景良好。铅酸蓄电池应用范围广阔,目前主要应用于:通信、电力、自动控制、应急设备的备用电源电池,风能、太阳能等新能源的储能电池,汽车、摩托车、燃油机发动机的起动、照明,电动自行车、低速电动车和特种电动车的动力电池。第二,国家产业政策的支持。

第三,行业规范等政策的严格执行有利于铅酸蓄电池行业集中和产业升级。自 2003 年开始在铅酸蓄电池行业实施工业产品生产许可证制度以来,我国对于铅酸蓄电池行业制造及回收出台了一系列的环保政策、标准,如《关于 2011年深入开展整治违法排污企业保障群众健康环保专项行动的通知》(环发【2011】4 号)、《关于加强铅酸蓄电池及再生铅行业污染防治工作的通知》(环发【2011】56 号)、《铅蓄电池行业准入条件》(工信部和环保部公告【2012 年第 18 号】)等并淘汰了一批铅酸蓄电池行业落后产能。2015 年,工信部颁布实施《铅蓄电池行业规范条件》,其是对《铅蓄电池行业准入条件》的替代和升级。该项政策的实施将有利于改善企业的工艺水平和环保管理水平,降低环境污染,提升我国铅酸蓄电池生产行业集中度,促进我国铅酸蓄电池行业持续健康发展,同时将推动行业洗牌,有利于行业优质企业的持续快速发展。第四,废旧铅酸蓄电池的原材料循环利用技术成熟、市场化程度高。
铅酸电池风险:第一,缺乏技术创新的能力和环境。虽然铅酸蓄电池仍然占据二次电池领域市场的主要市场份额,但是近年来,受其它新材料电池即将取代铅酸蓄电池等论调的困扰,行业内部分优势资金与科研实力被转移,一定程度上限制了铅酸蓄电池科技创新的发展。此外,2016 年开始对铅酸蓄电池行业征收4%的消费税进一步降低了行业企业的技术创新的投入意愿和投入能力。第二,国际大型企业的竞争压力。相比国际大型行业生产企业,我国铅酸蓄电池行业企业规模尚小,研发技术、资金实力和品牌影响力较弱。第三,行业发展面临较大的社会舆论压力。铅酸蓄电池生产过程大量使用重金属铅,如果不能有效控制污染物排放,会对环境造成不良影响,铅酸蓄电池发展面临着较大的社会舆论压力。事实上,铅酸蓄电池是循环利用性最好、回收率最高的电池。铅酸蓄电池产业只要管理得力,其污染完全可实现有效控制。
铅酸电池行业波特五力模型(竞争格局)分析
供应商的议价能力:铅酸蓄电池行业的上游包括铅、硫酸、塑料等,铅酸蓄电池行业对原材料的需求量大,铅和硫酸行业整体呈现产能过剩,且电池制造是铅的重要下游应用领域,从而铅酸蓄电池行业对铅和硫酸具有较强的议价能力,而塑料供不应求,且行业对塑料的特性有较高的要求,从而对塑料行业议价能力较低。

购买者的议价能力:铅酸蓄电池的下游行业主要是汽车、电动车、通信、新能源等,通过综合分析,铅酸蓄电池行业的议价能力整体较低,但针对少数生产高端铅酸蓄电池产品的企业议价能力相对较高。

新进入者的威胁:2007-2010年间,电池市场的迅速发展及投资扩张使得国内市场高度分化,这使得中国政府铅酸蓄电池的生产设施采取了更为严厉的要求,包括新的市场进入者必须满足安全性、环保承诺及最低理想产能等一系列严格的准入条件。由于铅酸蓄电池企业在很大程度上依赖于先进的产品配方和高产量运营,小型的市场参与者由于技术水平低且没有成本优势而很容易在市场竞争中被淘汰。对新的市场参与者来说,通常需要花较长的时间去建立起良好的声誉和分销网络。由于电池对电动自行车制造商来说是关键部件,其电池质量及售后服务也是电动自行车销售的重要影响因素,因此下游产业制在选择合适的铅酸蓄电池供应商时非常谨慎,新的市场参与者很难在短时间内成为下游产业的铅酸蓄电池供应商。
我国铅酸蓄电池行业近年来随着下游需求的拉动,盈利状况良好,利润率保持较高水平,这对潜在进入者具有较强的吸引力,但国家专门出台一系列规范化行业的相关政策,提高了行业的进入门槛,同时现有企业的反击为潜在进入者提供了较大的进入壁垒。因此,中国铅酸蓄电池潜在进入者的威胁一般。

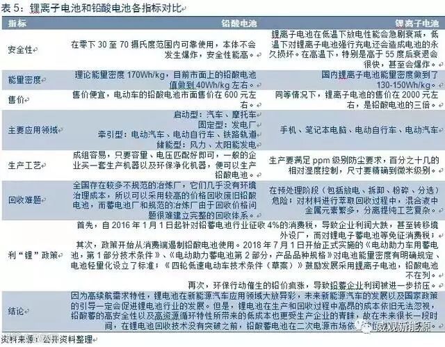
替代品的威胁:目前市场上主要充电电池有镍氢电池、铅蓄电池和锂离子电池,其中锂离子电池对铅酸电池具有很强的竞争性。在锂电池和铅酸蓄电池的属性对比中,两种不同类型的电池各具优势。铅酸蓄电池最大的优势就是适用温度带很宽。在低温环境中放电功能良好,在高温环境中本体不会发生爆炸,安全性能高。它的另一个较大的优势则是售价低廉,这得益于它丰富的原料以及高资源循环率。反观锂电池,它的优势在于电池能量密度高,这可以让它需要高续航能力的新能源汽车领域打开市场。此外,国家出台的相关政策也支持锂离子电池的发展。
铅酸电池遭受锂电替代冲击,但短期影响仍有限。铅酸电池的种类有储能型、备用型、起动型和动力型,目前锂离子电池对铅酸电池的替代主要是动力型的电动自行车市场。近年来锂电动两轮车产量快速增长,但截至目前市场占有率仍远小于铅酸电动自行车。与铅酸电池相比,锂电池确实具有能量密度大、体积小、重量轻、瞬间放电大等优点,但是在电动两轮三轮和四轮上使用,目前的发展还存在致命的弱点:
第一,锂离子动力电池返修周期长,售后服务不能像铅酸电池那样大面积推广:锂电池维修,遇到电池组中任何一颗电池出现问题,必须要运输到工厂,通过专业的设备和经过配对的电池进行更换,这个过程不仅时间长、成本高,而且技术要求严,以此严重制约了锂电池大面积推向电动两轮车产业。
第二,使用条件苛刻,管理系统要求非常高,不能像铅酸电池那样耐劳。
第三,更换价格高得惊人,不能像铅酸电池那样便宜:现在锂电池价格已经大幅度下降,铅酸电池0.6元以上/Wh,锂电池1元左右/Wh。但是,作为广大的电动两轮车消费者而言,对更换电池的价格颇为敏感。铅酸电池以旧换新只需300-400元。然而,锂电池电动车更换一组锂电池(48v10Ah)的没有800元(市场零售)以上的支出是搞不定的,相反,购买一辆新的铅酸电池电动车也仅仅为2000元左右(简易款或小包车)。这样的价格差距,使得锂电车的消费群体始终难以增加。截止到目前,锂电池在电动两轮车上的推广已经有8年了,替代铅酸电池截止到目前还没有突破10%。
而且,目前的我国新能源汽车的发展都是在政策的大力支持下推动起来的,随着补贴的逐渐退坡,锂电的优势将不那么大。相反,铅酸电池产业经过这么多年的市场磨炼,产业链已经非常的完备与健全,锂电池要在严酷的市场竞争中要想撼动铅酸电池产业,恐怕在短时间内办不到的,除非锂电池在电动两轮三轮和四轮车上的推广也像新能源汽车那样,享受到政策的补贴,不过这是不可能的!
综合来说,因为高续航需求特性,锂电池在新能源汽车应用领域大放异彩,未来新能源汽车的发展以及国家政策的引导一定会促进锂电池行业的发展。但是,锂电池在生产和回收过程中高昂的成本依旧无法忽视,铅酸蓄的高安全性以及高资源循环特性所带来的低成本也更受生产企业的青睐,故在未来很长一段时间,在锂电池回收技术没有突破之前,铅酸蓄电池在二次电源市场依旧地位稳固难以撼动。

行业竞争者的竞争:近十年来,汽车、通信、电动自行车以及新能源储能等需求的增长,推动我国铅酸蓄电池工业保持较为稳定的增长。随着我国市场经济进程的加快,我国的铅酸蓄电池企业已经形成民营、外资、中外合资、国有等多种经济成分及多元化所有制在竞争中共同发展的格局。随着江森自控、杰士汤浅、艾诺斯等国际知名铅酸蓄电池企业将生产转移至我国,铅酸蓄电池市场已日趋国际化,并呈现优胜劣汰趋势。此外,专业化、地域性规模企业逐步形成并壮大,市场份额逐年增长。未来,随着我国环保政策的严格执行,行业规范条件等相关政策的贯彻和实现,铅酸蓄电池行业的环保投入将进一步加大,成熟、先进、适用的清洁生产技术、新工艺将被推广。未来只有那些实力雄厚、研发能力强、产品质量稳定,同时也具备较好的环保治理能力的企业,有望在市场中赢得更大的市场份额。因此,面对激烈的市场竞争和环保政策压力,铅酸蓄电池行业整合、兼并重组的进程将加快,行业优势企业规模将不断扩张,小型企业将因无法承担较高的环保投入及先进的生产工艺、设备投入而逐步被兼并、淘汰。
国内铅酸电池企业价格大战,竞争非常激烈。纵观整个铅酸蓄电池市场,从竞争数量、行业增长率、退出壁垒、同质化程度,以及竞争层次来看,铅酸电池行业处于成熟阶段,但是行业整体素质参差不齐,受到企业自身因素的局限,多数企业集中于低端产品,打价格战,现有企业竞争激烈。

跨国公司加速布局中国市场。中国巨大的市场潜力与廉价资源一直是跨国公司直接投资的一个重要诱因,近几年市场竞争加剧,原材料价格上升,跨国公司面临着更为激烈的市场竞争,并且伴随着中国对外开放度的提升,跨国公司进入中国的价值环节逐渐增加。在已进军中国市场的跨国公司中90%打算追加投资,其投资领域从原来的制造业向研发、服务、销售等上下游各个行业延伸。逐渐进入的价值环节彼此之间缺乏有效的整合,协同效应不能得到充分发挥。以上这些原因要求跨国公司必须对中国区的资源与能力进行重新整合,才能发挥协同效应,获取最大的经济效益。

铅酸电池行业增长前景:技术升级是唯一出路,轻量化改革提高比能量
重量轻量化,容量高能化。2018年,国家推出的《电池新国标》明确提出铅酸蓄电池的改革方向和发展趋势,并以此制订了管理措施和政策。铅酸电池历经100多年的发展史,事实上工艺水平并无太多先进之处,顶多一些大规模企业采用了机械手操作,然而对于电池本身的科技含量并无显著提升和改进,而今年重磅推出的《电池新国标》,将把2018作为铅酸蓄电池的技术升级发展元年,重量轻量化,容量也必须高能化,铅酸电池的比能量时代到来,技术将会提振这个行业,归整这个行业。

2018年7月1日开始,国家将倾力推行铅酸重量轻量化、容量高能化的改革和管控。
不达标的超重、非国标电池等落后产能,将彻底逐渐淘汰出局

要知道激烈的市场竞争和环保政策压力正在加速铅酸电池行业整合、兼并重组的进程,规模效应将在行业优势企业中发挥作用,这一切优势的基础,不是看谁资金雄厚,谁的市值大,而看的是技术的力量,企业技术研发的实力,对技术的痴迷程度,对技术人才的培养和挖掘能力,技术升级,目前铅酸蓄电池企业把这个作为发展口号的企业屈指可数。
统计显示,截止2012年国内铅酸蓄电池企业共2000多家,其中产值超过20亿元的企业约有10家,超过1亿元的企业约有260家,整个行业的集中度非常分散,远远低于美国、日本等国家。随着环保部下发的《关于加强铅蓄电池及再生铅行业污染防治工作的通知》以及工信部出台的《铅酸电池行业准入条件》的出台,未来行业整合的手段将会在产能限制、技术限制、选址限制等三个方面落实,众多中小企业将逐渐退出,整合转型及技术升级将成为行业未来发展的主要趋势。规模以上企业在逐年减少,目前,铅酸蓄电池的厂商由2000多家减少至不到50家,整个行业集中度得到提高。

在备用电源电池和储能电池用途领域,市场分布在电信、金融、政府、新能源以及工业制造等行业领域,细分行业集中度较低。在起动电池用途领域,起动电池市场主要在新车市场和维护市场,行业集中度相对较高。在动力电池用途领域,动力电池市场主要在电动自行车、低速电动车等,行业集中度相对较高。
综合铅酸电池分析,锂电池还差的远,超重、非国标电池已经正在被政府淘汰!未来几年基本已经是轻量化铅酸电池的天下。
--END---
免责声明:部分文章来源于互联网及其他公众平台,内容仅供读者参考,不确保文章的准确性,如有侵犯版权请告知,我们将在24小时内删除!电话:010-63531554。
重点阅读
[重要通知] 关于联合编辑出版大型综合专业工具书《2017走向辉煌的电源产业》及行业年会的通知

扫描二维码 进入
”2017综合年鉴工具书表单页面”


扫描二维码进入
全国电源与新能源行业专家智库官网
[行会关注] 中国新能源与电源行业专家智库专家与工程师认证网上申报系统正式上线

扫描二维码进入
行业专家智库入库申报系统

扫描二维码进入
《电源工业》杂志官网(电子阅读历年期刊)

扫描二维码申请添加微信
可获得免费推送电子阅读版杂志
《电源工业》编辑部
杂志内容:
行业:电力电子电源 化学与物理电源 新能源 电动车
资讯:热点关注 行业新闻 企业动态 焦点资讯。
技术:技术研究 应用实践 案例分析 解决方案
市场:市场行情 展会新闻 咨询服务 会议报道
报道:特别报道 政策解读 分析观察 行业热点
绿色节能
广告:新产品展示 企业实力展示
编辑部电话:010-63531554 83520995
发行部电话:010-63527442
投稿邮箱:ad@powermagazine.cn
刊物网站:www.powermagazine.cn


扫描二维码进入会员入会电子表单填报系统
行业平台项目
国家高新技术企业认定-申请
北京市项目基金补贴-申请
电源行业知识产权保护
北京电源行业纠纷人民调解
秘书处电话:010-83526510 83520995
联合共建单位
全国电源与新能源行业专家智库
中国电源门户网
《电源工业》杂志
全国电子测量仪器标准技术委员会电子电源分技术委员会
中国电源工业协会
北京电源行业协会
中国电子节能技术协会电能质量专委会
中国电源产业技术创新联盟
中国微型电动车产业技术创新联盟
中国电源与微型电动车标准化技术委员会
北京电源行业知识产权纠纷人民调解委员会
北京电源行业知识产权维权与保护12330工作站
北京市版权局电源行业版权工作站
北京电源行业多元化调解中心
中国电源工业协会专家工作委员会
北京电源行业协会专家工作委员会



