随着全球移动产业迈向5G,边缘计算在全球获得空前关注。
5G迎来正式商用后,边缘计算也正式站上了风口。近日,GSMA发布了与边缘计算产业联盟(ECC)共同完成的《5G时代的边缘计算:中国的技术和市场发展》报告。
该报告汇集了20多家在中国市场上领先的边缘计算生态相关组织和企业的深刻洞察,分别从技术、应用、市场前景、机会、商业模式、政策法规多个角度,剖析了边缘计算生态的现状和未来发展。
边缘计算发展的背景和全球趋势
(一)技术驱动因素
在过去40年里,算力和处理在集中式架构和分布式架构之间交替往复。21世纪,随着互联网、企业IT和智能手机的大规模商用,激起了以大型集中服务器群为基础的云计算浪潮。一些公司成为这个领域的领军者,即所谓的超大规模云计算玩家,包括亚马逊、微软和谷歌。近年来,其他公司也加入了这一市场,并正在迅速扩大规模,包括IBM、Oracle以及中国的阿里巴巴和腾讯。
尽管边界很难严格定义,但可信迹象表明,边缘计算这一新浪潮正在发展,这标志着算力和资源靠近客户部署的分布式转型将成为趋势。本质上讲,这表示业务模式从以网络为中心转变为以工作负载为中心,本地化成为首要原则。但这并不是非此即彼的情况,集中式云数据中心将继续存在,且整体容量仍可能继续扩大,但新的需求(如物联网和企业)以及5G时代超低时延业务的潜力正在将计算拉近最终用户。

因此,边缘计算的发展综合考虑以下几个方面:
• 容量——如果将大量连接设备产生的越来越多的数据传输到位置较为集中的云服务上,需要超大带宽和回传容量。而边缘计算和本地数据处理可以减少需要传输的数据量。
• 成本——就带宽问题而言,远距离传输大量数据也会产生成本。此外,很多设备产生的大量数据可能无关业务,因此不需要传输到中央处理。
• 分析——数据是数字经济的基础资产。要具备将数据转换为实时(或近实时)分析和操作的能力,GSMA智库预测,截止2025年底,全球将有约90亿移动连接(手机和仅支持数据业务的终端)以及近250亿IoT连接(蜂窝和非蜂窝业务)。
• 安全——许多公司可能不希望敏感数据离开现场或自有服务器。围绕数据隐私的国家法律法规也是一个影响因素。
• 时延——虽然5G比4G时延更低,但要在远距离和多跳网络中实现极低时延会很困难。
• 弹性——边缘计算能比集中模式提供更多的通信路径。这种分布可以更好地保障数据通信的弹性。
(二)边缘计算的定义
边缘计算最初被称为移动边缘计算(MEC)。欧洲电信标准协会(ETSI)对MEC的定义如下:
移动边缘计算在移动网络的边缘、无线接入网(RAN)的内部以及移动用户的近处提供了一个IT服务环境以及云计算能力。

2017年,MEC的定义被修正为“Multi Access Edge Computing”,这反映的一个事实是,边缘部署实际上可以利用包括固网在内的一系列接入技术。但边缘应用的前景并不仅限于未来5G的发展。MEC使网络功能更靠近最终用户,使运营商能够将网络逐渐开放给第三方,使企业可以在智能工厂、智慧港口、智慧医院等场所构建专网环境。这些业务场景通常涉及多种应用,要求网络在边缘位置提供超低时延和强大的处理、计算和存储能力。数据无需回传至网络中心,而是在本地完成处理、存储和下发。5G MEC技术还支持连接和计算集成,提高与最终用户的交互效率。
与完全基于云的传统模式相比,边缘系统架构将存储、计算、处理和组网等云功能推近生成或使用数据的设备。对于移动网络来说,“接近”是一个相对概念,它可以是比较近的位置(即在传输网中),也可以是客户所处的位置(无论在用户设备内部还是在用户驻地)。
(三)全球趋势
总体来说,边缘计算仍处于起步阶段。然而,在美国、中国、欧洲和亚太地区的一些发达市场,正在扩大相关的试点和小规模部署。
鉴于边缘计算的潜在影响和转型性质,移动和云生态中的许多公司正在探索早期阶段的边缘计算,宣布各自的试点计划和项目。
世界上越来越多的电信运营商有些正在开展边缘计算试点,有些则在推行边缘商用产品和解决方案。尽管当前试点大多在4G或早期5G网络上进行,但移动行业希望借助5G的逐步部署,推动更大规模的边缘部署。理论上,边缘计算可以和运营商部署的5G网络以及软件定义网络(SDN)、网络功能虚拟化(NFV)等软件控制技术适配地非常好,这些技术以分布式的方式运行某些虚拟网络功能(包括在网络边缘)。得益于此,边缘技术也可能受益于5G时代虚拟网络的网络能力,从而充分挖掘分布式计算的潜力。
(四)全球挑战
由于现在处于发展前期,越来越多的试点和项目仍聚焦于开发边缘计算的潜力。而实际商业模式和实际的应用场景在很多情况下则仍不明确。边缘的完整定义依然不明确,特别是关于计算资源的部署位置和边缘基础设施的规模没有统一观点。
运营商仍需充分确定各自的商业模式,一种选择是向第三方提供共站基础设施,以满足大型公司的需求。然而,云从业者已经在构建自己的边缘基础设施(或使用第三方供应商的设施),同时许多小型企业和铁塔服务商也正在开发自己的边缘计算解决方案,通常是相互协作,即不仅提供物理空间和硬件,还提供业务服传统上关注网络功能/能力的基础设施与更关注计算和存储性能的基础设施之间存在边界模糊不清的问题,这可能加剧边缘生态中不同参与者之间的竞争。
除了本地对数据安全和隐私的关注和规定以外,确定边缘位置的关键因素还包括特定业务或应用所需的时延水平,以及实时或近实时处理和分析的需求。一些运营商表示,在选定的主要城市部署有限的边缘设备,可以让整个覆盖范围的时延控制在20ms。然而,为保障关键业务的网络时延不超过5ms(理论上通过5G是可以实现的),必然需要更广泛地部署边缘节点。为了证明所需的大量增资是合理的,又牵扯到特定用例和商业模式的问题。要部署边缘基础设施,就需要大量投资,但在应用场景和商业模式仍然较为模糊的情况下,要确定这种投资是否合理是对运营商的一个挑战。
从边缘互联到全虚拟化5G网络,可能需要协同考虑经济和战略因素。两者都需要更分散的处理能力,而要实现5G超低时延的潜力,则需要算力靠近设备。
边缘计算的发展可能分多个阶段,而我们目前正在经历边缘部署的初始阶段。随着需求和应用场景的发展,区域和城域数据中心已经在许多市场得到更广泛的建设,并逐步向更多边缘位置转移。
随着计算向边缘发展,一些实际存在的挑战亟待解决,尤其是目标站点更具挑战性的时候,比如迁向信号发射塔而非企业站点。这些挑战包括供电、安全、业务保障和缺乏具备适当技能的现场工作人员。讽刺的是,这些同时也是导致公司将其服务器和软件从自有的、本地的数据中心迁移到远程服务器群的原因。
虽然目前有一些举措来应对这些挑战,但这可能会成为实现完全分布式、真正本地化的边缘基础设施的最大障碍。但同时,它也可能是电信运营商(拥有大量驻地工作人员和一系列安全的物理站点)能够获取明显竞争优势的领域。
中国边缘计算:
(一)边缘计算发展势头在中国生态中日渐强劲
虽然边缘计算在中国还处于起步阶段,但发展迅速,特别是近两年来进展更加明显,使得中国在试点、早期部署和生态合作方面领先于其他主要国家和地区。
目前,国内从业者积极投身尚处在起步阶段的边缘计算,其中包括三大运营商,其中网络设备提供商以及中国大型云服务企业,众多小型ICT公司、云和边缘计算专业公司、垂直行业也纷纷加入,寻求边缘新业务和解决方案的机会。

ECC成立于2016年,成员单位超过230家,覆盖几乎所有主要行业,同时成立技术标准、测试、安全、市场推广等工作组。2019年9月,ECC与网络5.0产业与技术创新联盟(N5A)签署合作协议,共同成立边缘计算基础网络联合工作组(ECNI),推动边缘计算产业发展。
开源项目也在增加。2017年11月,中国移动、中国电信、中国联通以及其他科技公司联合在开放数据中心标准推进委员会(ODCC)上发布了面向电信应用的开放电信IT基础设施(OTII),旨在构建适合5G网边缘计算部署的开放、统一的服务器解决方案。OTII边缘服务器将分布于大量边缘局点和接入中心局点,并已在一些实际试点中投入使用。
GSMA智库全球企业物联网调查显示,76%的中国企业计划在未来部署物联网时采用5G技术。虽然在许多国家,5G的速度增益似乎是其最引人注目的能力,但中国企业(相对于其他区域)对5G能够提供的其他网络能力(包括网络切片、边缘计算、低时延)有更强的认知。中国企业规模越大,5G的物联网能力对其就越有吸引力。
(二)背景
中国将5G列为国之重事,5G网络将推动经济更大范围的数字化转型。中国三大运营商继2018年底获得全国5G中频频谱(2.6GHz、3.4-3.6GHz、4.8-4.9GHz),并于 2019年6月获得5G商用牌照之后,正在迅速推进5G建设。2019年已建成超过13万个5G基站(中国移动5万、中国联通4万、中国电信4万),覆盖中国50多个城市,其中北京、上海、广州等城市核心城区实现连续覆盖。2020年,三大运营商将继续扩展5G覆盖到所有地市。
GSMA智库预测,到2025年,中国将拥有全球最大的5G消费用户市场,5G用户数将接近8亿,占全国移动连接数的50%。为满足5G业务对网络的需求,2018年至2025年,中国运营商将投资2500亿美元用于移动网络资本支出,其中1800亿美元将用于5G网络。中国将占全球近20%的5G网络投资。
三大运营商也明确表示,将推出5G SA网络来支持一系列行业应用,这将推动中国成为SA部署和商用市场的领导者,推动全球设备和终端兼容SA的生态建设。

对于全球大部分主要运营商而言,核心移动业务和固定业务占收入的80~90%,而非传统电信业务占收入的10~20%。也存在一些例外情况,例如AT&T、韩国电信和日本软银SoftBank(非传统电信业务的收入占比分别约为40%、30%,其非传统电信业务收入源于并购而非来自有机增长。
中国运营商在非传统电信业务收入增长率上保持领先。2018年,非传统电信业务(消费者和企业)为中国三大运营商创造了1440亿人民币(折合220亿美元)的总收入,同比增长约30%。这其中包括付费电视、节目和广告、物联网、企业解决方案以及包括金融、支付和生活方式在内的更广泛的数字业务领域。

此外,中国是目前全球最大、最发达的物联网市场。中国授权蜂窝物联网连接约占全球三分之二(2019年),超过10亿。此外,四分之三的中国企业已经部署了物联网,全球占比最高。中国也是推动全球物联网市场发展和增长所需技术的主要供应商,包括传感器、微芯片和其他组件。

从收入来看,2018年中国三大运营商共创造物联网收入110亿人民币(折合17亿美元),其中三分之二来自中国移动。物联网收入以本币计增长约50%,主要来自于连接持续增长和NB-IoT的推动。虽然这在中国运营商总收入中占比很小(2018年约为1 %),但企业物联网是超越连接边界的重要驱动力。中国在物联网和边缘计算领域的领先地位为部署边缘技术提供了有利环境,特别是对于需要将大量数据进行存储、处理和分析而更接近用户的物联网场景,以加快分析和响应的速度。

由于5G和边缘计算紧密关联,网络设备供应商(华为、中兴、诺基亚、爱立信等)和中国三大运营商在边缘计算早期阶段起到了显著推动作用。
(三)在移动网络中部署边缘计算的关键问题
在调查中,5G被视为关联最密切的边缘计算接入网络。5G将广泛应用于边缘用例,支持率远远高于其他网络接入技术。GSMA智库全球边缘计算调查(2018年)也曾强调,5G是边缘用例的领先技术,但是与4G和固网差异较小。这个调查结果不仅反映了中国5G网络部署的快速,也反映了中国将利用5G技术推动行业和企业数字化转型的雄心。
尽管 5G 是最相关的接入技术,但分布式边缘在蜂窝之外也有其作用。超过70%的受访公司认为,固定网络也将(广泛地)用于边缘计算场景。由于接入技术和应用场景的多样性,固定网络、短距离接入技术(如Zigbee、LoRa)、时延敏感网络(TSN)和其他以太网技术(PROFINET IRT和EtherCAT)可以作为5G接入技术的重要替代或补充。接入技术也可能不是排他性的,对于特定的边缘计算节点,不同接入技术的业务可以共享相同的IT资源。

对于移动网络的最佳边缘位置,没有一刀切的答案。各网络设备供应商(及运营商)对最佳位置有不同的见解,侧面反映了场景的多样性。影响因素众多,包括边缘计算应用的具体要求(时延、带宽、实时分析、传输数据量、安全性)以及技术(边缘配置、与 云和设备的距离)和业务(实际需求、经济性)等因素。


中国的运营商和公有云公司都被视为部署和管理边缘工作负载以及应用的最佳候选者,这使得形势更加平衡。对于运营商而言,履行这一职责,并提供端到端的解决方案将是部署边缘节点的自然扩展。中国云提供商已经是事实上的企业云服务提供商,拥有众多优势,例如他们拥有丰富的云资产,在以往中心云提供服务的经验,以及大量的企业用户。

未来部署边缘节点的数量(这也取决于前文分析的边缘位置)是确定边缘计算中整个生态系统投资的关键因素。由于该技术仍处于早期阶段,且所需的边缘硬件数量最终受边缘计算应用场景发展的影响,中国(与其他主要国家)目前还没有明确的数据信息。

(四)机遇和挑战
按公司类型
对于主要云提供商来说,边缘技术非常适合用于延伸其云能力和产品,以便为一些场景提供服务。
从技术角度来看,云-边协同是新挑战之一。云提供商需要加入去中心化的生态圈,而这种生态圈为分布式存储/处理和更加本地化的数据访问提供动力。云-边高度协同才能将云处理扩展到不同的边缘站点,这对云提供商为终端用户提供无缝体验的能力提出了挑战。
网络设备供应商
对中国电信市场的龙头设备商而言,边缘计算为提高他们在5G生态圈的市场地位提供了新的机会,为未来网络架构增添了额外一层技术。
设备商面临的挑战是,不仅要设计出真正无缝、端到端且适用所有云和边缘场景的网络转型解决方案,而且要发展出更大规模的B2B设备新模式,助力ICT行业与垂直行业的合作。
运营商
中国运营商是探讨边缘计算的核心参与者。在很大程度上,从云到边缘的部分算力迁移可以被视为以运营商为中心的技术转变。如果对生态系统的期待得以实现,中国三大运营商将部署和管理最大数量的边缘硬件,并承担绝大多数边缘工作量,那么运营商将有机会在边缘价值链中发挥越来越大的作用。边缘计算还非常契合正在实施的网络云化战略,让中国运营商在云市场中的地位得以增强。
找到合适的边缘计算商业模式,是中国运营商面临的最大挑战之一。
中国关于边缘技术的思考中,新收入占据主导,近90%的受访公司将边缘计算视为5G 时代创造增量收入的机会。大多数公司期望通过提供边缘计算所需的边缘技术(硬件、软件和平台),向终端用户提供边缘服务和应用程序来产生新的收入。边缘计算除了对新收入有直接贡献外,它对传统核心业务而言,无论是云还是电信,都有间接益处。技术生态系统正在不断发展,通过构建可运用的新技术能力,提供更广泛的服务,有助于强化市场竞争力。

通过对中国云计算市场规模以及受访公司分享的观点和数据进行深层次分析后显示,到2025年,中国边缘计算产业年收入规模可能达到70-130亿人民币(1020亿美元),不到云计算收入的5%。从长远来看,其中一家受访公司认为在最佳情形下,边缘计算产生的年收入将达到云计算年收入的30%。假设这种情景在15-20年后实现,可以推测边缘收入将在21世纪30年代初达到400-500亿人民币(60-70亿美元)。

(五)边缘计算部署的三个阶段
第一波(2018年-2020年):试验及小规模定制部署
中国移动、中国电信和中国联通在2018-2019年进行了大量边缘计算试验,为进一步商用打下重要基础。2020年各行业边缘计算部署验证增多,部分测试转为小规模部署。在这个阶段,边缘计算的部署大多是私有及定制化应用,专门设计用于满足企业需求,如智慧港口、智慧园区或智能工厂,而且边缘技术主要在本地部署。像现场直播(智慧体育场)这类公共应用的测试验证及示范也会出现在这一阶段,不过规模有限。
第二波(2021年-2023年):初具商用规模阶段
在这个阶段,5G网络的普及程度越来越高(预计截止2023年底,5G网络覆盖率超过60%的人口),第一阶段的私有边缘计算设施部署开始在更大规模上产生效益。除了本地定制的边缘计算应用之外,自动驾驶、体育赛事和游戏等公共应用也将进行更多探索,边缘计算基础设施部署在区域或城市,靠近基站或汇聚基站。在这个阶段边缘计算应用程序的成本较高,因为要在分散计算负载的可用租户较少的情况下运营大量微型数据中心。
第三波(2024年及以后):成为主流
到2025年末,中国5G人口覆盖率预计将超过70%。5G技术的成熟、5G设备成本的降低、移动产业与企业的良好合作将推动扩大边缘计算部署规模。随着5G基站数量增加,可以更广泛地部署边缘计算,并且可以越来越多地用于公共边缘计算应用场景。

边缘计算的最新进展,以及中国业界明确希望走在新技术前沿的意图,都是未来发展的坚实基础。
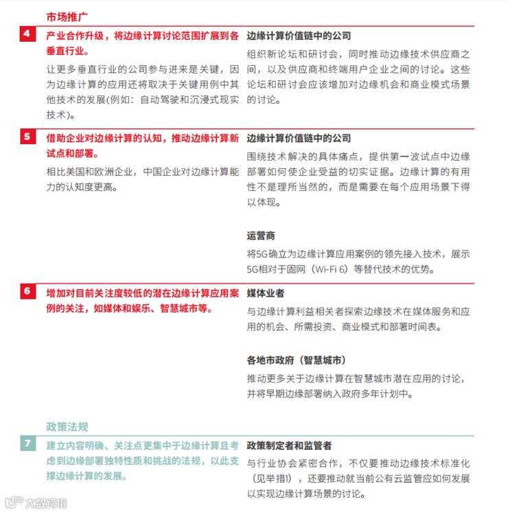
然而,要兑现边缘计算的长期潜力,需要各个公司和整个中国业界一起努力。结合前文所分析的主要发展障碍和GSMA智库的观点,得出七项关键举措。这七项关键举措如果得以实施,将有助于推动边缘计算未来五年在中国的发展和应用。其中许多举措关系大多数边缘计算利益相关者,而有些举措则是针对个别类型的公司。这些举措可分为三大类:技术发展、市场接受度和政策法规。
边缘计算的最新进展,加上中国生态定位新技术前沿的明确目标,为进一步发展边缘计算奠定了坚实的基础。然而要发掘边缘计算的长期潜力,还需要开展大量工作。


如果这些措施付诸实施,将推动未来5年中国边缘技术的发展和应用。其中许多措施涉及整个边缘计算生态,而有些则针对特定种类的公司。
如果说前十年云计算的发展主要是技术驱动的话,那么当越来越多的IT人士接受云计算的理念,希望让这一技术理念更加符合实际场景的时候,应用逐渐成为云计算的发展驱动力;而传统中心化的不足之处,成为边缘计算发展的重要机会。要实现边缘计算节点与云计算中心的互联和互动,在技术方面有很多问题需要解决。
来源:雷锋网(leiphone-sz)