
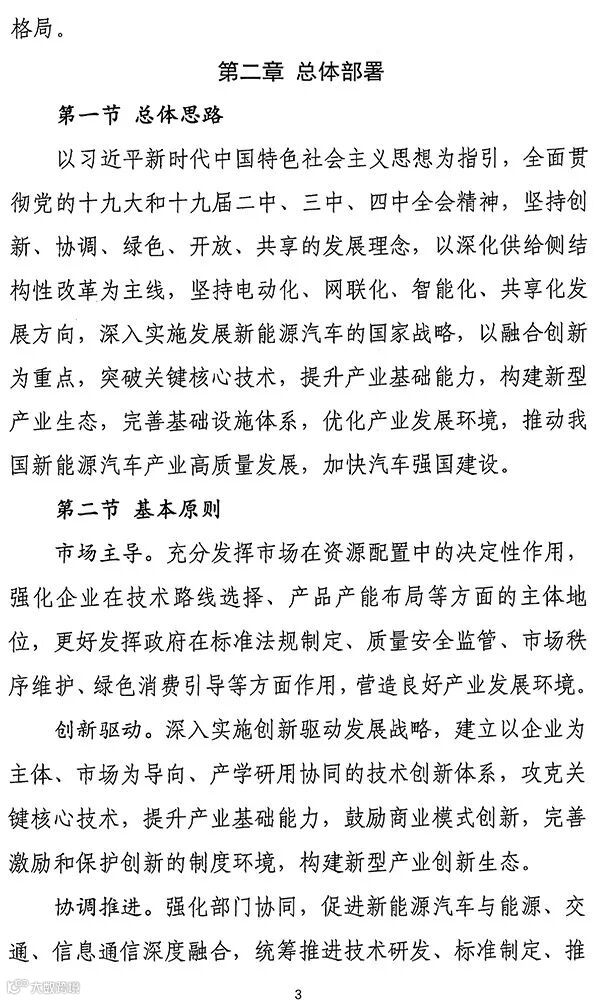
12月3日,国家工业和信息化部发布了《新能源汽车产业发展规划(2021-2035年)》(征求意见稿)(以下简称《征求意见稿》)。《征求意见稿》提出,以资本市场为依托,发挥各类基金的协同作用,推动新能源汽车整车、动力电池等零部件企业优化重组,提高产业集中度;到2025年新能源汽车新车销量市场占比将达到25%左右。
《征求意见稿》从市场、技术、安全、基础设施等多个方面,对新能源汽车、动力电池、氢燃料电池等产业链各环节发展进行了“规划”。
目标一:公共领域用车全面电动化 燃料电池汽车实现商业化应用
《征求意见稿》提出,力争经过十五年持续努力,使我国新能源汽车核心技术达到国际领先水平。其中,纯电动汽车成为主流,燃料电池汽车实现商业化应用,公共领域用车全面电动化。
到2025年,新能源汽车新车销量市场占比将达到25%左右。值得注意的是,此前网传《征求意见稿》版本提出到2030年,新能源汽车新车销量市场占比将达到40%;此次正式公布的《征求意见稿》调整为2025年销量市场占比25%左右,或意在加快新能源汽车的市场渗透,不排除后续更多的政策支持。据电池中国网了解,今年1-10月我国汽车整体销量达到2065.2万辆,其中新能源汽车销量为94.7万辆,占比仅为4.59%。可以看出两者距离尚远,不过也说明新能源汽车市场空间非常大,动力电池市场前景也非常广阔。
据悉,根据《征求意见稿》要求,从2021年起,国家生态文明试验区、大气污染防治重点区域公共领域新增或更新用车将全部使用新能源汽车。
目标二:支持产业链核心企业发展
《征求意见稿》提出,以资本市场为依托,发挥各类基金的协同作用,推动新能源汽车整车、动力电池等零部件企业优化重组,提高产业集中度。据电池中国网了解,2016年我国动力电池企业有200余家,而今年前三季度,能配套装车的电池企业已经不足70家,随着今年新能源汽车财政补贴大幅退坡,动力电池行业洗牌已经进入深水区。不过,业界普遍仍认为,目前近70家电池企业中,还将有约50家左右会被洗牌出局,最后国内电池产能将会集中在二三十家企业左右。这个预期也与《征求意见稿》提出的目标似乎一致。
目标三:加快固态动力电池技术研发及产业化
《征求意见稿》提出,以动力电池与管理系统、驱动电机与电力电子、网联化与智能化技术为“三横”,构建关键零部件技术供给体系,开展先进模块化动力电池与燃料电池系统技术攻关。
在实施电池技术突破行动中,加快固态动力电池技术研发及产业化被列为“新能源汽车核心技术攻关工程”。值得注意的是,此前网传《征求意见稿》这块表述为“加快全固态动力电池技术研发及产业化”,此次《征求意见稿》删除了“全”,由“全固态”变为“固态”,虽只是一字之差,却也值得寻味。
此外,开展正负极材料、电解液、隔膜等关键核心技术研究,加强高强度、轻量化、高安全、低成本、长寿命的动力电池和燃料电池系统短板技术攻关,也被列为“新能源汽车核心技术攻关工程”。不过,《征求意见稿》没有再次在能量密度的提升上有所表述,而是强调了强度、轻量化、高安全、低成本、长寿命的提高。
实施新能源汽车基础技术提升工程中,提出要攻克氢能储运、加氢站、车载储氢等氢燃料电池汽车应用支撑技术。此举或意在为推动氢燃料电池商业化应用打下基础。
目标四:加快建设共性技术创新平台
《征求意见稿》提出,进一步健全动力电池、智能网联汽车等制造业创新中心市场化运行机制,聚焦核心工艺、专用材料、制造装备等短板弱项,加强研发攻关,提高关键共性技术供给能力。
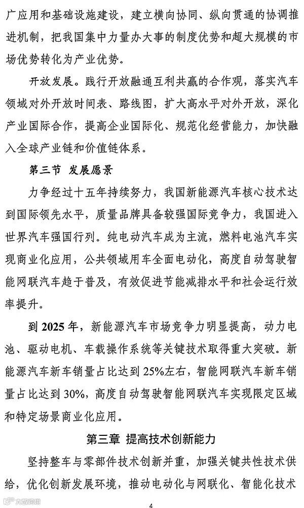
目标五:推动动力电池全价值链发展
《征求意见稿》提出,鼓励具备条件的企业提高锂、镍、钴、铂等关键资源的保障能力。建立健全动力电池模块化标准体系,加快突破关键制造装备,提高工艺水平和生产效率。完善动力电池回收、梯级利用和再资源化的循环利用体系,鼓励共建共用回收渠道。建立健全动力电池运输仓储、维修保养、安全检验、退役推出等环节管理制度,加强全生命周期监管。
据电池中国网了解,锂、镍、钴是动力锂离子电池所需关键材料,铂是氢燃料电池所需关键材料。从全球资源储量来看,锂、镍资源较为丰富,而钴、铂资源储量非常有限,这两种金属国内储量更是稀缺。
目标六:健全安全保障体系
《征求意见稿》提出,强化企业对产品安全的主体责任,落实生产者责任延伸制度。健全新能源汽车整车、零部件以及维修保养、充换电等安全标准,完善安全法规制度。加强新能源汽车安全隐患召回管理工作力度。落实企业负责、政府监管、行业自律和社会监督相结合的安全生产机制,加强安全生产监督管理。
自2018年下半年以来,新能源汽车安全事故频发,为产业发展蒙上了一层阴影,新能源汽车安全问题也引起了全社会的高度关注和讨论。《征求意见稿》再次把安全放在了重要位置,也是从政府层面,监督和管理企业生产。
氢燃料:有序推进氢燃料供给体系建设
《征求意见稿》提出,提高氢燃料制储运经济性。因地制宜开展工业副产氢及可再生能源制氢技术应用,加快推进先进适用储氢材料产业化。开展高压气态、低温液态及固态等多种形式储运技术示范应用,探索建设氢气运输管道,逐步降低氢燃料储运成本。健全氢气制储运、加注等标准体系。
推进加氢基础设施建设。完善加氢基础设施立项、审批、建设、验收、投运等环节的管理规范。引导企业根据氢燃料供给、消费需求合理布局加氢基础设施。支持利用现有场地和设施,开展油、气、氢、电综合供给服务。支持有条件的地区开展燃料电池汽车商业化示范运行。
此外,《征求意见稿》还提出将大力推动充换电网络等基础设施建设。
自2012年国务院发布实施《节能与新能源汽车产业发展规划(2012-2020年)》以来,我国新能源汽车产业从无到有,从0到百万辆级别,从导入阶段迈入成长阶段,现在已成为引领世界汽车产业转型的重要力量。不过,产业发展过程中也出现了许多新问题、新挑战需要解决和引导,《新能源汽车产业发展规划(2021-2035年)》旨在推动新能源汽车产业高质量发展,加快建设汽车强国。对于产业链各环节企业来说,这也将是新机遇。
以下为《意见稿》全文:























2019年4月18日上午九点,中国动力电池回收与梯次利用联盟在北京宣布正式成立!
来自全国和日本、韩国等地的新能源汽车、动力电池回收利用企业、科研院校等300多人共同见证了中国动力电池回收与梯次利用联盟成立。
原工信部节能司副巡视员黄建忠、工信部节能司王文远处长为中国动力电池回收与梯次利用联盟揭牌,并宣布联盟正式成立!
部分联盟成员授牌仪式
中国动力电池回收与梯次利用联盟致力于在动力蓄电池回收利用企业、新能源汽车及相关行业、上下游产业之间建立有效运行的产学研合作新机制,积极推动中国动力蓄电池回收与梯次利用技术进步和产业健康可持续发展。

凡在境内依法注册,从事动力蓄电池回收利用的企业、汽车主机厂、电池企业、材料企业、汽车拆解企业,金融机构、科研院所等均可申请成为联盟成员。
来源丨电池中国网 闫志刚

免责声明:部分文章来源于互联网及其他公众平台,内容仅供读者参考,不确保文章的准确性,如有侵犯版权请告知,我们将在24小时内删除!电话:010-63531554。
重点阅读
[重要通知] 大型综合专业工具书《走向辉煌的电源产业》

扫描二维码 进入
”2017综合年鉴工具书表单页面”


扫描二维码进入
全国电源与新能源行业专家智库官网
[行会关注] 中国新能源与电源行业专家智库专家与工程师认证网上申报系统正式上线

扫描二维码进入
行业专家智库入库申报系统

扫描二维码进入
《电源工业》杂志官网(电子阅读历年期刊)

扫描二维码申请添加微信
可获得免费推送电子阅读版杂志
《电源工业》编辑部
杂志内容:
行业:电力电子电源 化学与物理电源 新能源 电动车
资讯:热点关注 行业新闻 企业动态 焦点资讯。
技术:技术研究 应用实践 案例分析 解决方案
市场:市场行情 展会新闻 咨询服务 会议报道
报道:特别报道 政策解读 分析观察 行业热点
绿色节能
广告:新产品展示 企业实力展示
编辑部电话:010-63531554 83520995
发行部电话:010-63527442
投稿邮箱:ad@powermagazine.cn
刊物网站:www.powermagazine.cn


扫描二维码进入会员入会电子表单填报系统
行业平台项目
国家高新技术企业认定-申请
北京市项目基金补贴-申请
电源行业知识产权保护
北京电源行业纠纷人民调解
秘书处电话:010-83526510 83520995
联合共建单位
全国电源与新能源行业专家智库
中国电源门户网
《电源工业》杂志
全国电子测量仪器标准技术委员会电子电源分技术委员会
中国电源工业协会
北京电源行业协会
中国电子节能技术协会电能质量专委会
中国电源产业技术创新联盟
中国微型电动车产业技术创新联盟
中国电源与微型电动车标准化技术委员会
北京电源行业知识产权纠纷人民调解委员会
北京电源行业知识产权维权与保护12330工作站
北京市版权局电源行业版权工作站
北京电源行业多元化调解中心
中国电源工业协会专家工作委员会
北京电源行业协会专家工作委员会



