

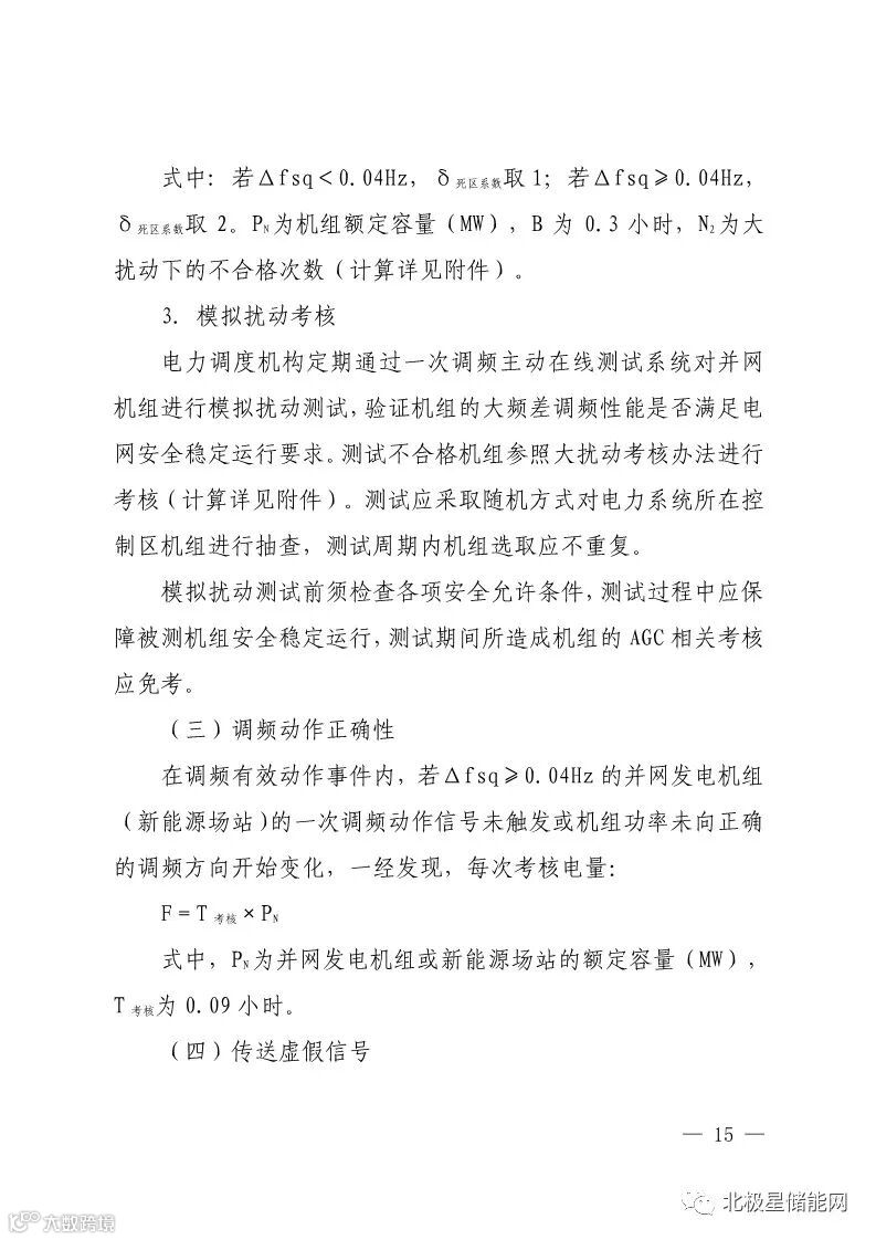
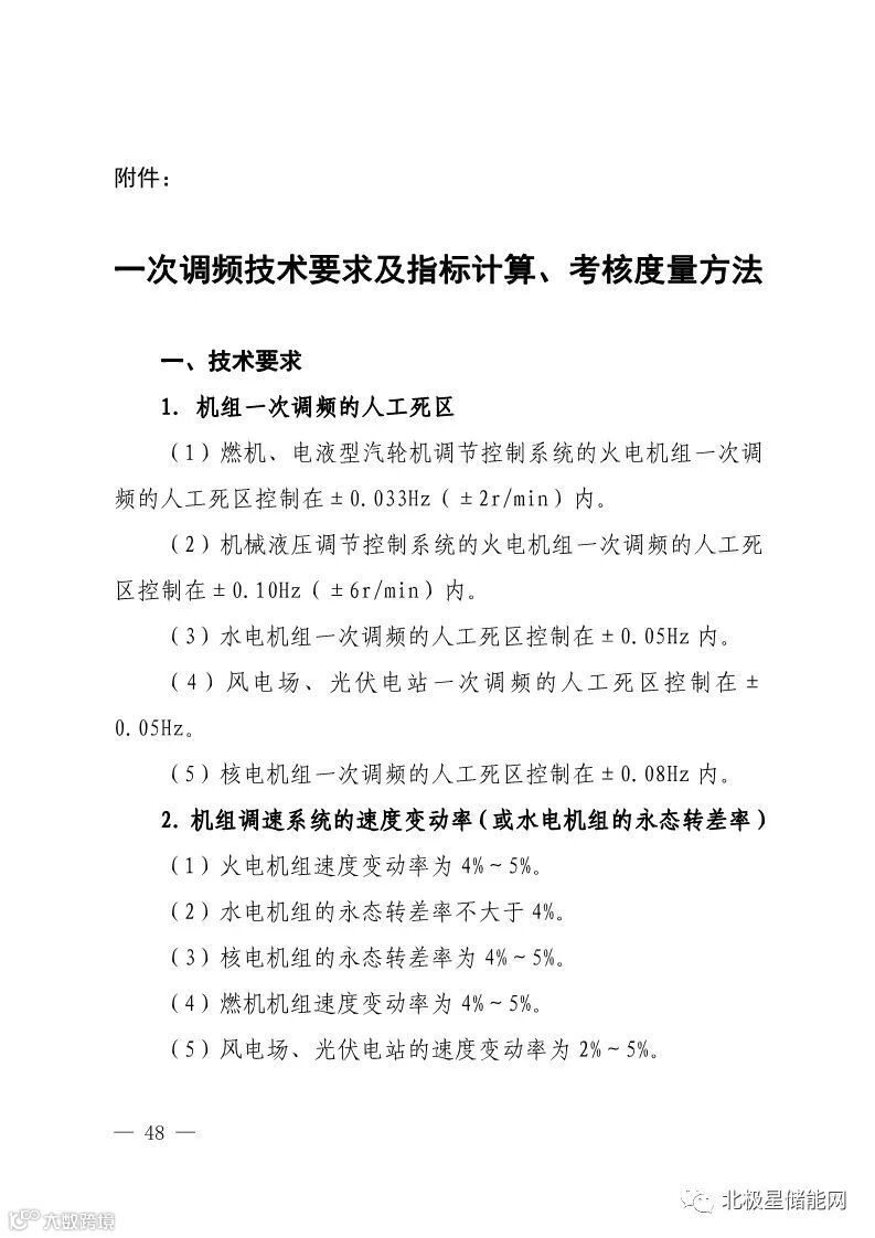
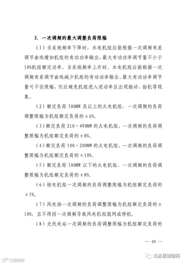
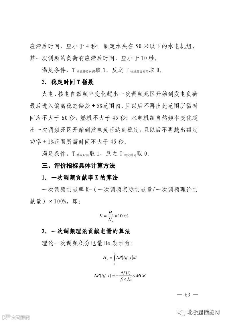
与此前的意见稿相比,该版还将一次调频辅助服务定义在有偿辅助服务中。文件要求30MW及以上的风电场、30MW及以上集中式光伏电站等并网发电机组必须具备一次调频功能。
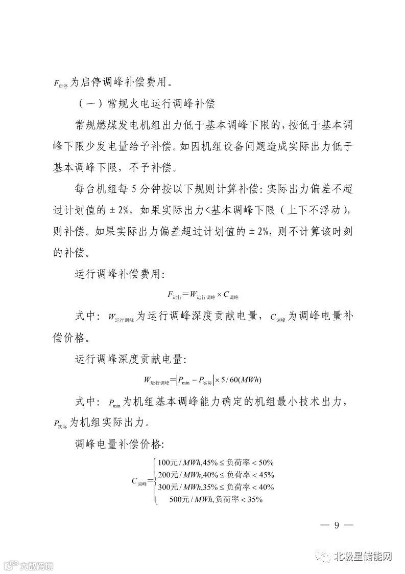
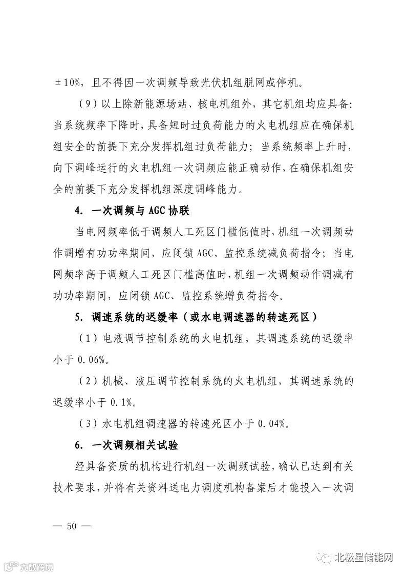
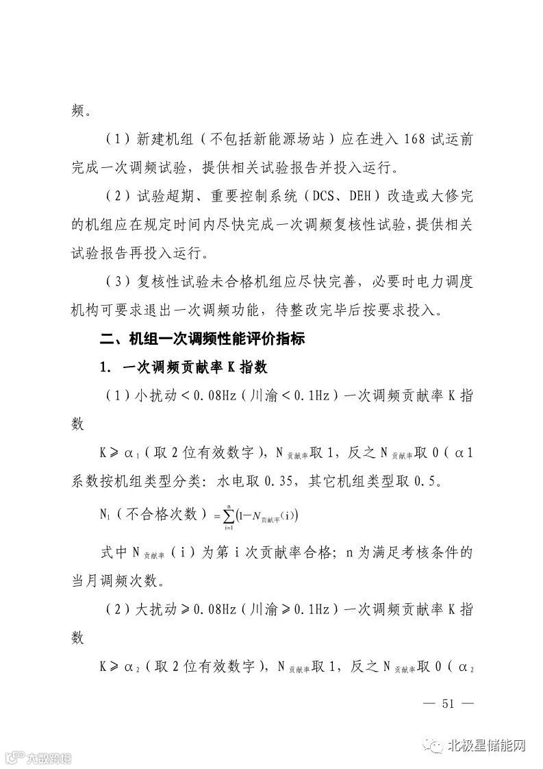
而一次调频补偿方面包含大扰动补偿和模拟扰动补偿,电网最大频率偏差<0.08Hz 为小扰动(川渝<0.1Hz),电网最大频率偏差≥0.08Hz 为大扰动(川渝≥0.1Hz),频率偏差模拟扰动范围为0.08Hz~0.183Hz。一次调频按并网发电机组调频实际贡献电量进行补偿,其中大扰动补偿价格为600元/MWh,模拟扰动补偿价格为450元/MWh.

详细文件原文如下:
国家能源局河南、湖南、四川监管办公室,国网华中分部、西南分部,河南、湖北、湖南、江西、四川、重庆六省(市)电力公司及各有关发电企业:
按照国家能源局统一部署,结合华中区域实际,我局组织相关单位对《华中区域并网发电厂辅助服务管理实施细则》及《华中区域发电厂并网运行管理实施细则》进行了全面修订,现予印发,请遵照执行。
执行中遇有问题,请及时报告我局。
联系电话:027-88717613
传 真:027-88717600
附件:1. 华中区域并网发电厂辅助服务管理实施细则











































































免责声明:部分文章来源于互联网及其他公众平台,内容仅供读者参考,不确保文章的准确性,如有侵犯版权请告知,我们将在24小时内删除!电话:010-63531554。
重点阅读
[行会通知] 关于联合开展“北京市高精尖产业技能提升项目电源系统工程师培训”的通知(政府支持、行业培训、国家补贴、技能提升-2020-2021年)

扫描二维码 进入
[重要通知] 大型综合专业工具书《走向辉煌的电源产业》

扫描二维码 进入
”2017综合年鉴工具书表单页面”


扫描二维码进入
全国电源与新能源行业专家智库官网
[行会关注] 中国新能源与电源行业专家智库专家与工程师认证网上申报系统正式上线

扫描二维码进入
行业专家智库入库申报系统

扫描二维码进入
《电源工业》杂志官网(电子阅读历年期刊)

扫描二维码申请添加微信
可获得免费推送电子阅读版杂志
《电源工业》编辑部
杂志内容:
行业:电力电子电源 化学与物理电源 新能源 电动车
资讯:热点关注 行业新闻 企业动态 焦点资讯。
技术:技术研究 应用实践 案例分析 解决方案
市场:市场行情 展会新闻 咨询服务 会议报道
报道:特别报道 政策解读 分析观察 行业热点
绿色节能
广告:新产品展示 企业实力展示
编辑部电话:010-63531554 83520995
发行部电话:010-63527442
投稿邮箱:ad@powermagazine.cn
刊物网站:www.powermagazine.cn


扫描二维码进入会员入会电子表单填报系统
行业平台项目
国家高新技术企业认定-申请
北京市项目基金补贴-申请
电源行业知识产权保护
北京电源行业纠纷人民调解
秘书处电话:010-83526510 83520995
联合共建单位
全国电源与新能源行业专家智库
中国电源门户网
《电源工业》杂志
全国电子测量仪器标准技术委员会电子电源分技术委员会
中国电源工业协会
北京电源行业协会
中国电子节能技术协会电能质量专业委员会
中国机电一体化技术应用协会电能系统分会
中国电源产业技术创新联盟
中国微型电动车产业技术创新联盟
中国电源与微型电动车标准化技术委员会
北京电源行业知识产权纠纷人民调解委员会
北京电源行业知识产权维权与保护12330工作站
北京市版权局电源行业版权工作站
北京电源行业多元化调解中心
中国电源工业协会专家工作委员会
北京电源行业协会专家工作委员会





