

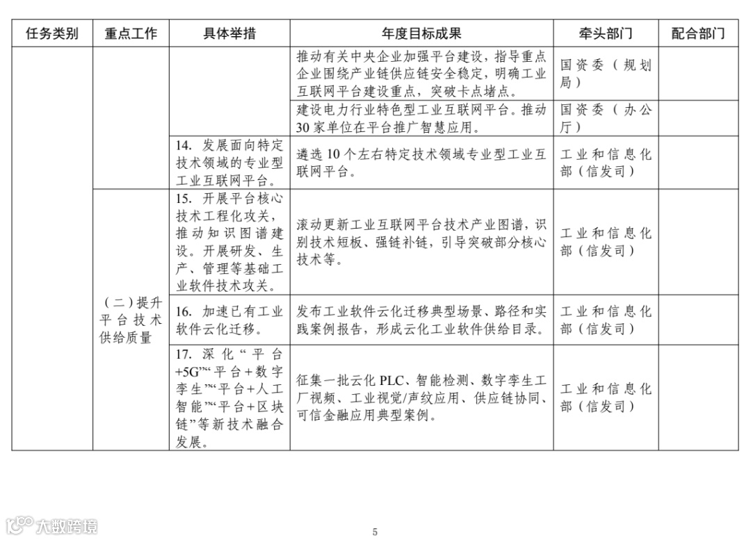
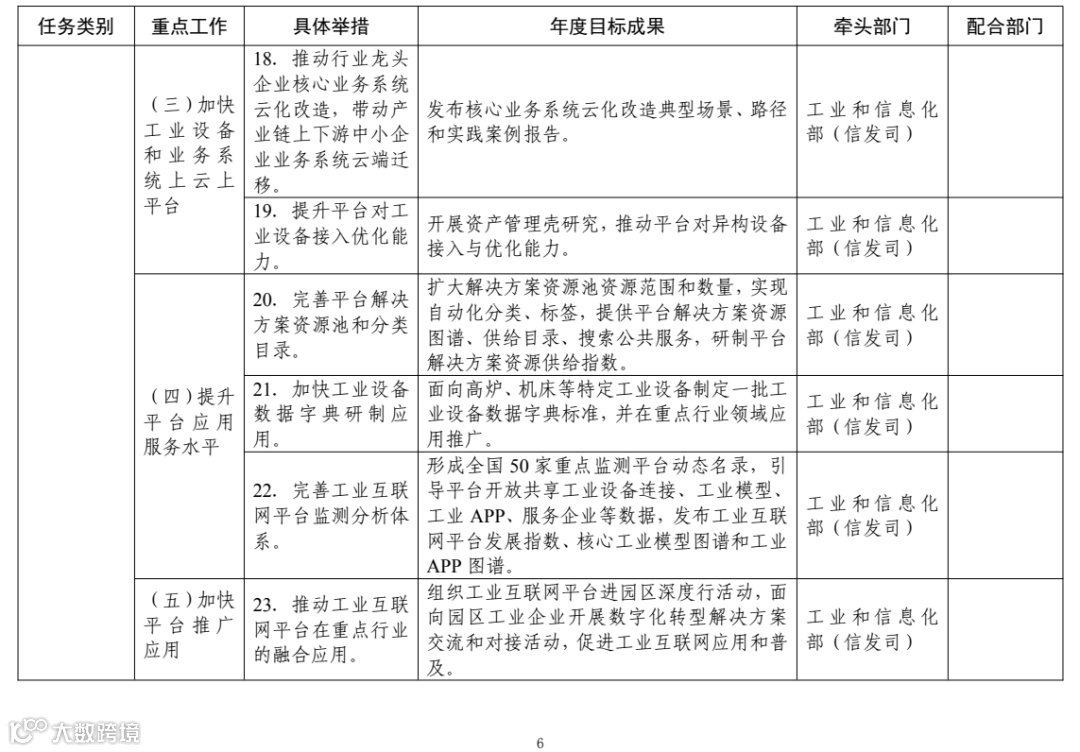
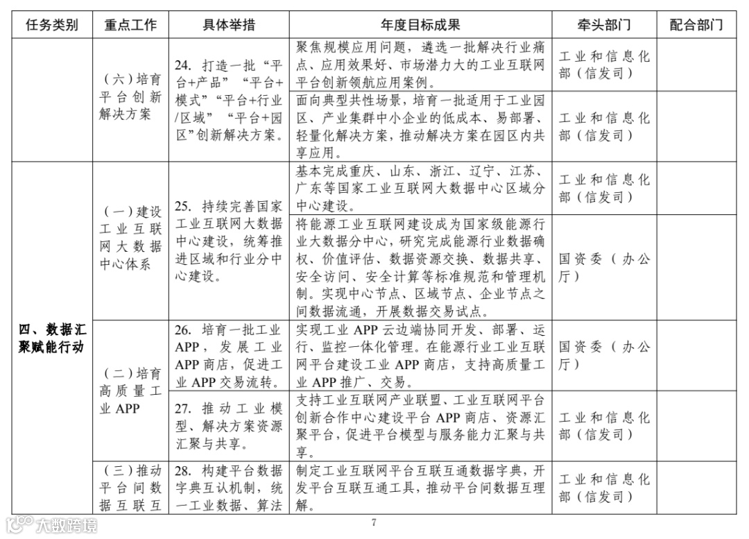
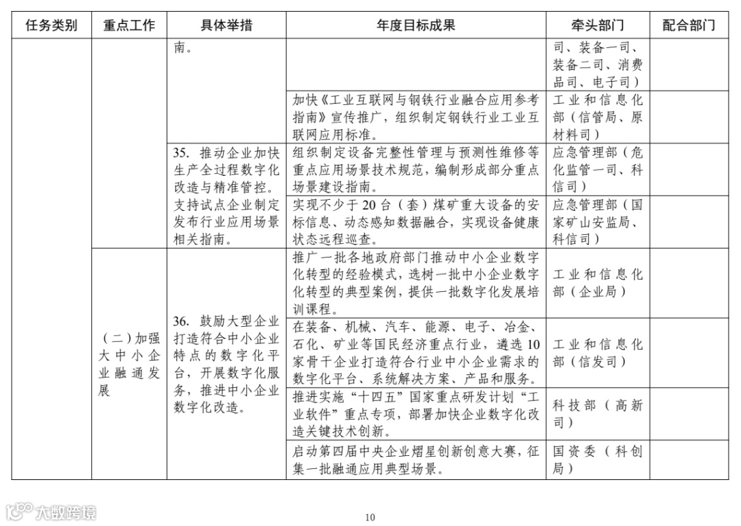
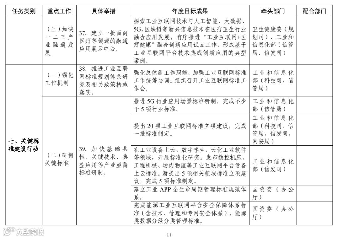
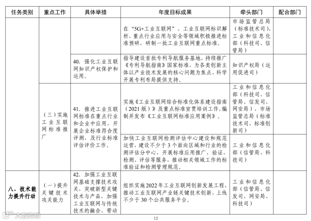
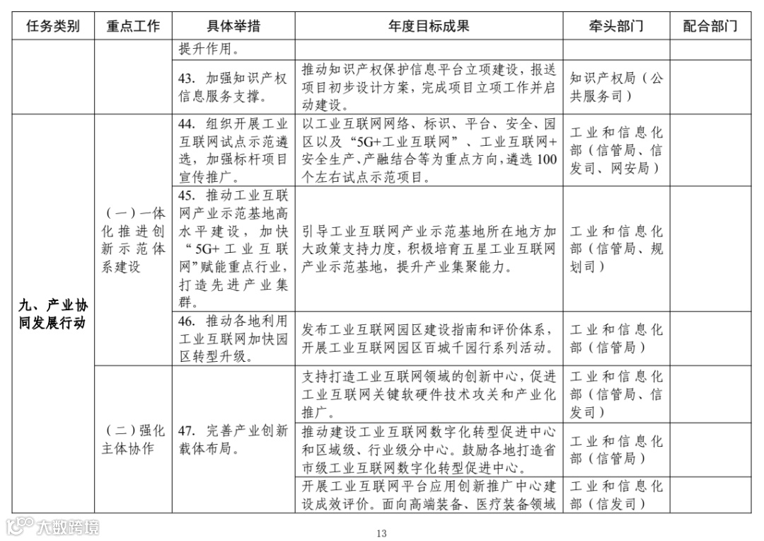
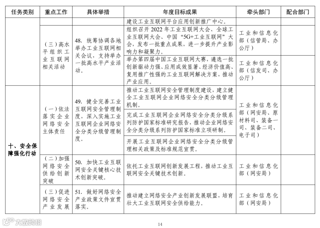
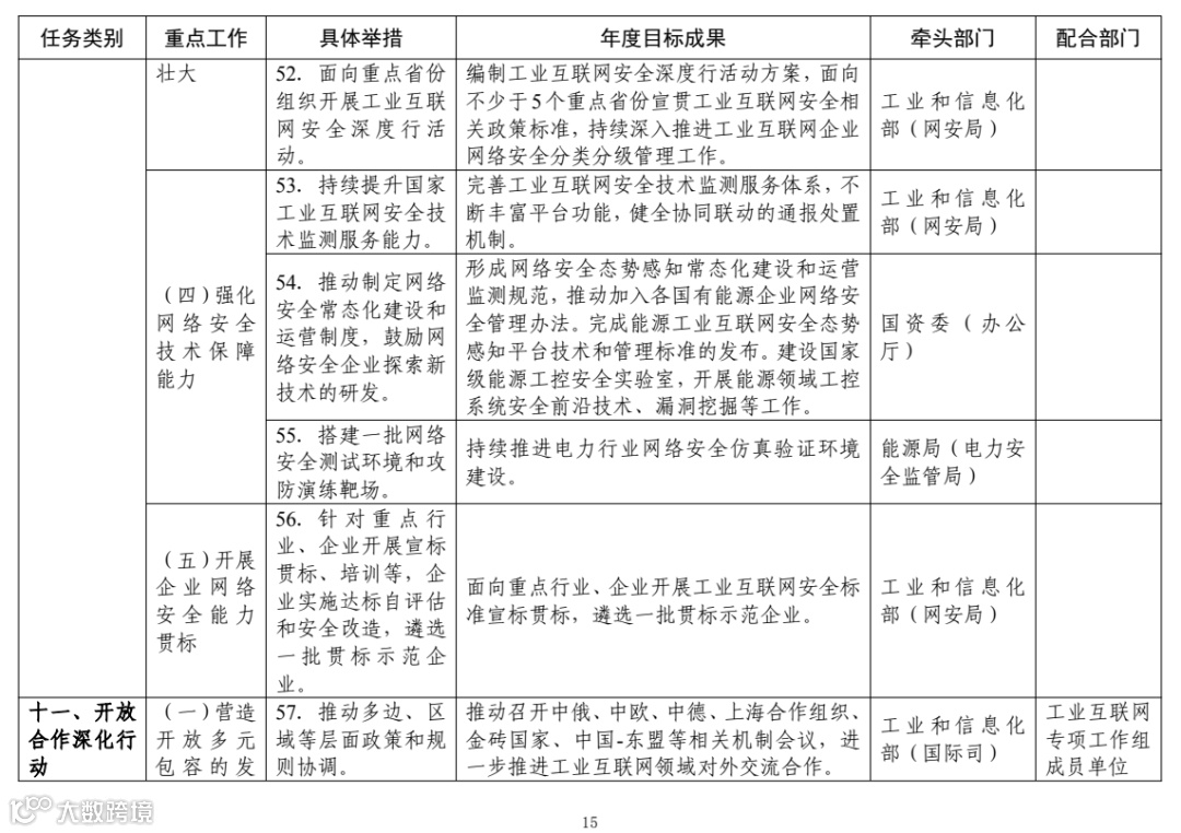
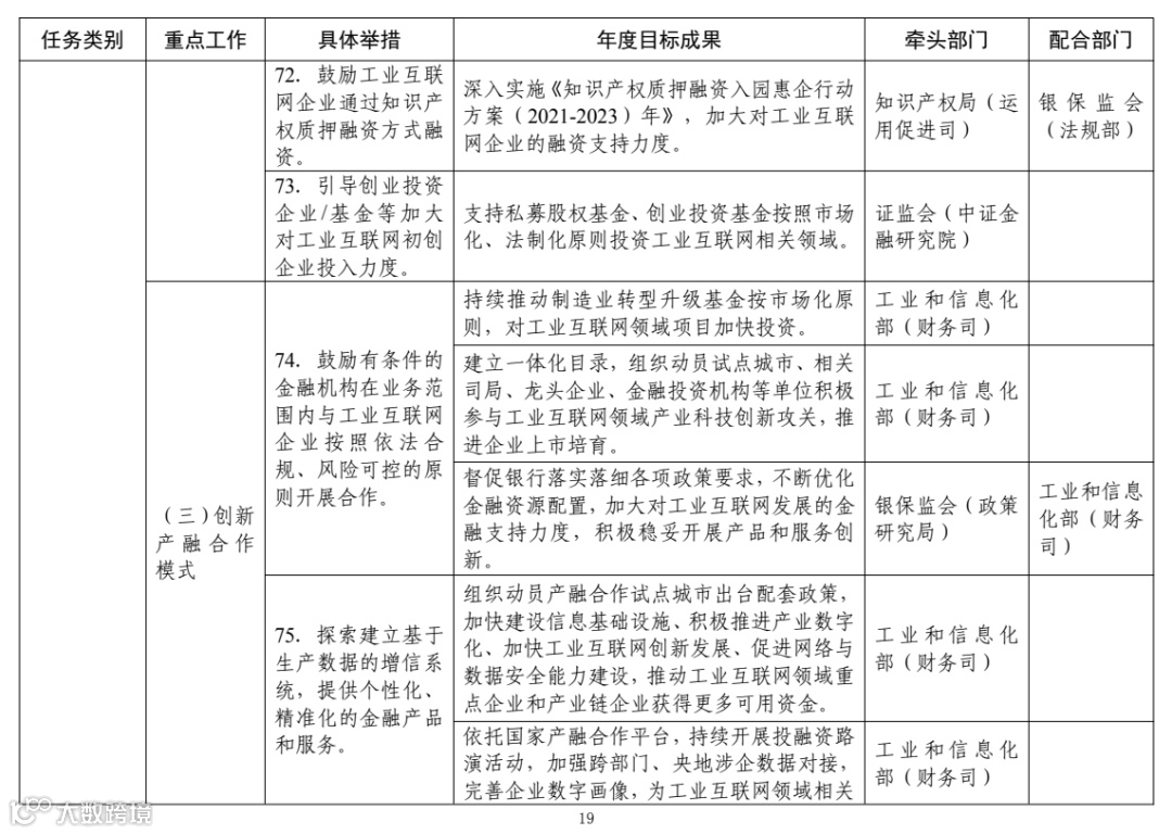
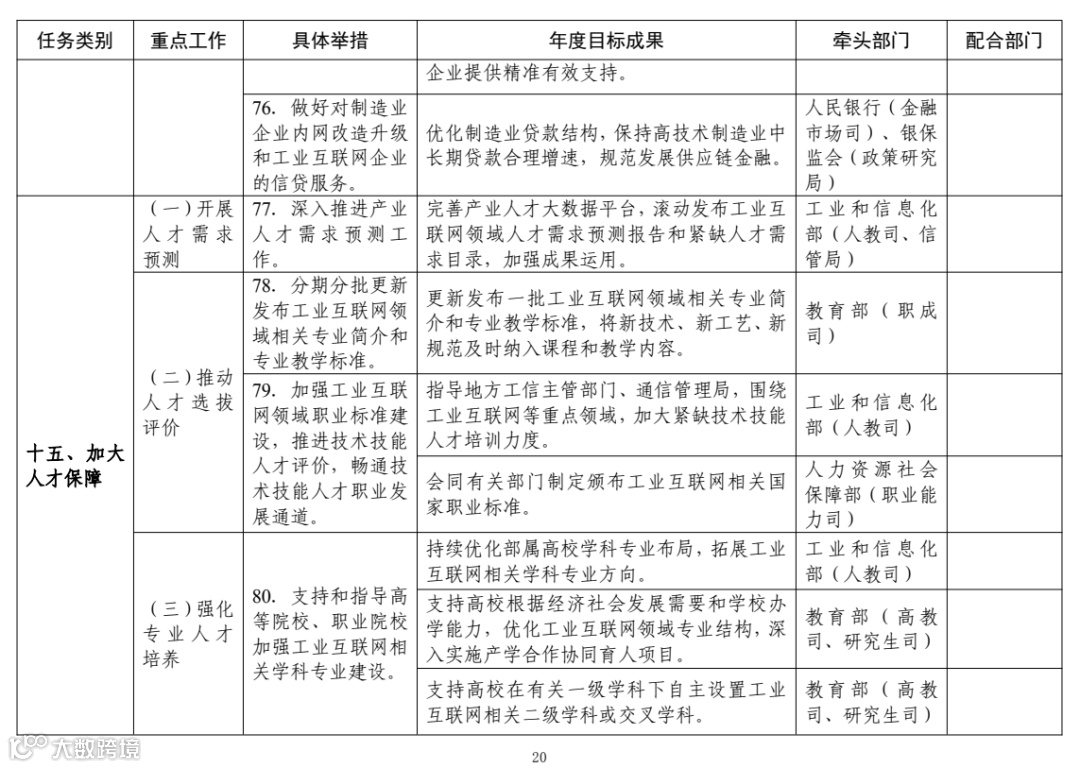
关于印发《工业互联网专项工作组2022年工作计划》的通知
工厅信管〔2022〕256号
工业互联网专项工作组成员单位办公厅(办公室、综合司):
经商各单位同意,现将《工业互联网专项工作组2022年工作计划》印发给你们,请认真抓好落实。
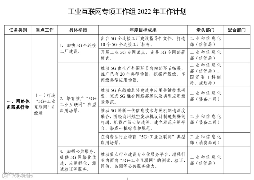
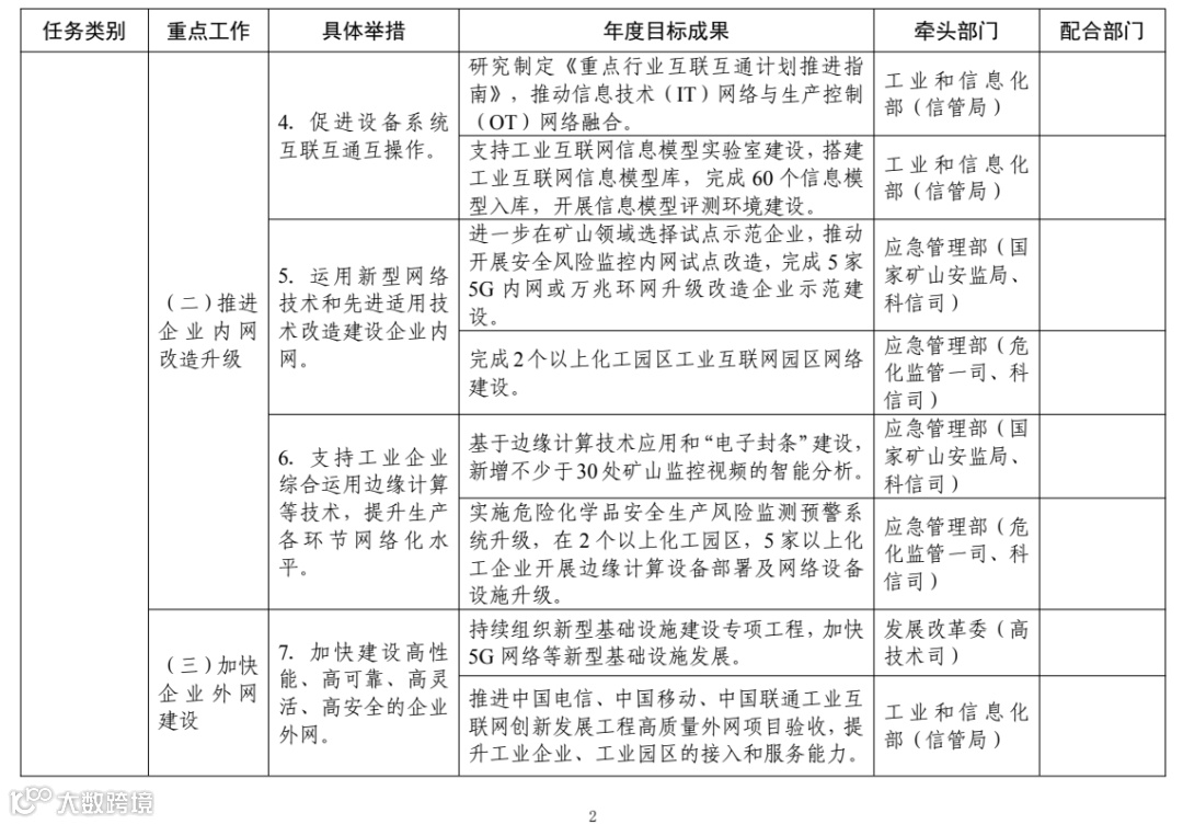
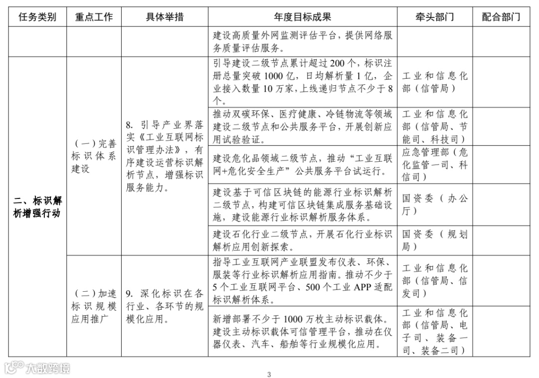
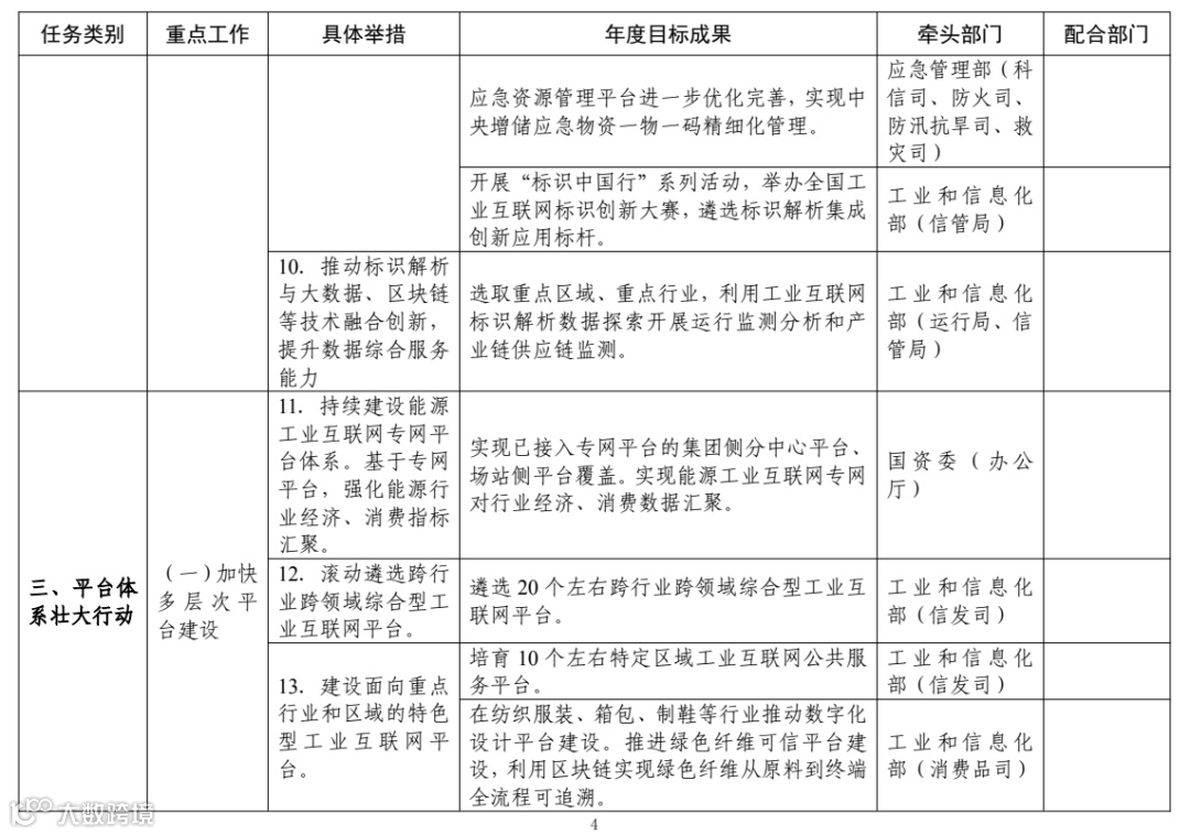
附件:工业互联网专项工作组2022年工作计划
工业互联网专项工作组办公室
2022年4月6日























网络在线学习,官网开通学习账号,刷够基础课时,开通考试资格!考核通过颁发行业证书!全国通用,终身有效!限时惊喜优惠!
现在就报名吧!
关于联合开展“北京市高精尖产业技能提升项目电源系统工程师培训”的通知(政府支持、行业培训、国家补贴、技能提升)

扫描二维码 进入中国电源手机APP

扫描二维码 进入
综合年鉴《走向辉煌的电源产业》工具书表单页面


扫描二维码进入
全国电源与新能源行业专家智库官网
[行会关注] 中国新能源与电源行业专家智库专家与工程师认证网上申报系统正式上线

扫描二维码进入
行业专家智库入库申报系统

扫描二维码进入
《电源工业》杂志书橱(电子阅读历年期刊)

扫描二维码申请
添加微信 获得免费 月推送电子阅读版
《电源工业》新媒体
行业:电力电子电源 化学物理电源 新能源 电动车
资讯:党建工作 特别关注 行业新闻 社会微博 行业活动
技术:技术应用 研究探讨 案例分析 数据中心
报道:特别报道 政策解读 新观察 行业热点 绿色节能
广告:企业实力展示 新产品广告 品牌宣传
编辑部电话:010-63531554
发行部电话:010-63622981
投稿邮箱:ad@powermagazine.cn(欢迎投稿)
杂志网站:www.powermagazine.cn(下载电子版)


扫描二维码 进入会员入会电子表单填报系统
行业平台项目
国家高新技术企业认定-行业申请
北京市项目基金补贴-行业申请
电源行业知识产权维权纠纷调解委员会
国家版权局电源行业工作站
电源行业知识产权信息公共服务网点
北京市知识产权商标品牌指导站
咨询电话:010-83520995/6510






