

为贯彻落实《“十四五”智能制造发展规划》,经省级有关部门推荐、专家评审、网上公示等程序,现将2021年度智能制造示范工厂揭榜单位和优秀场景名单予以公告。
附件:1. 2021年度智能制造示范工厂揭榜单位名单
2. 2021年度智能制造优秀场景名单
工业和信息化部
国家发展和改革委员会
财政部
国家市场监督管理总局
2022年2月14日
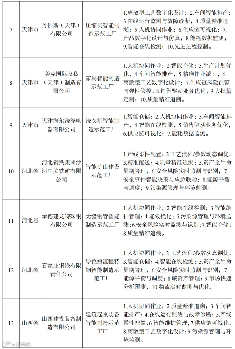
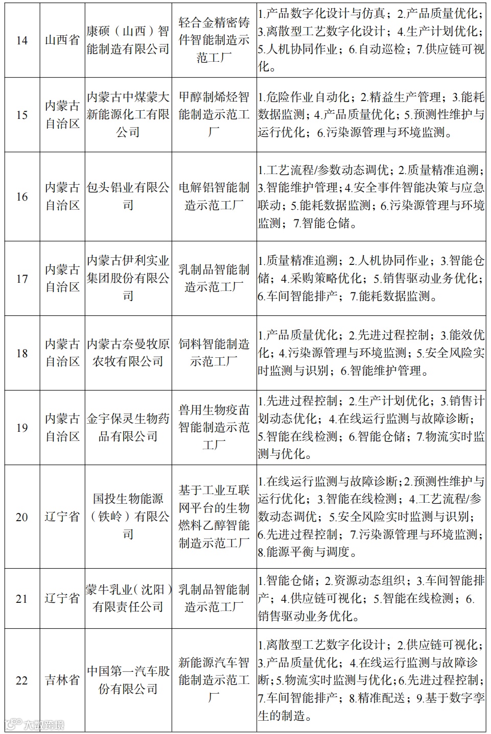
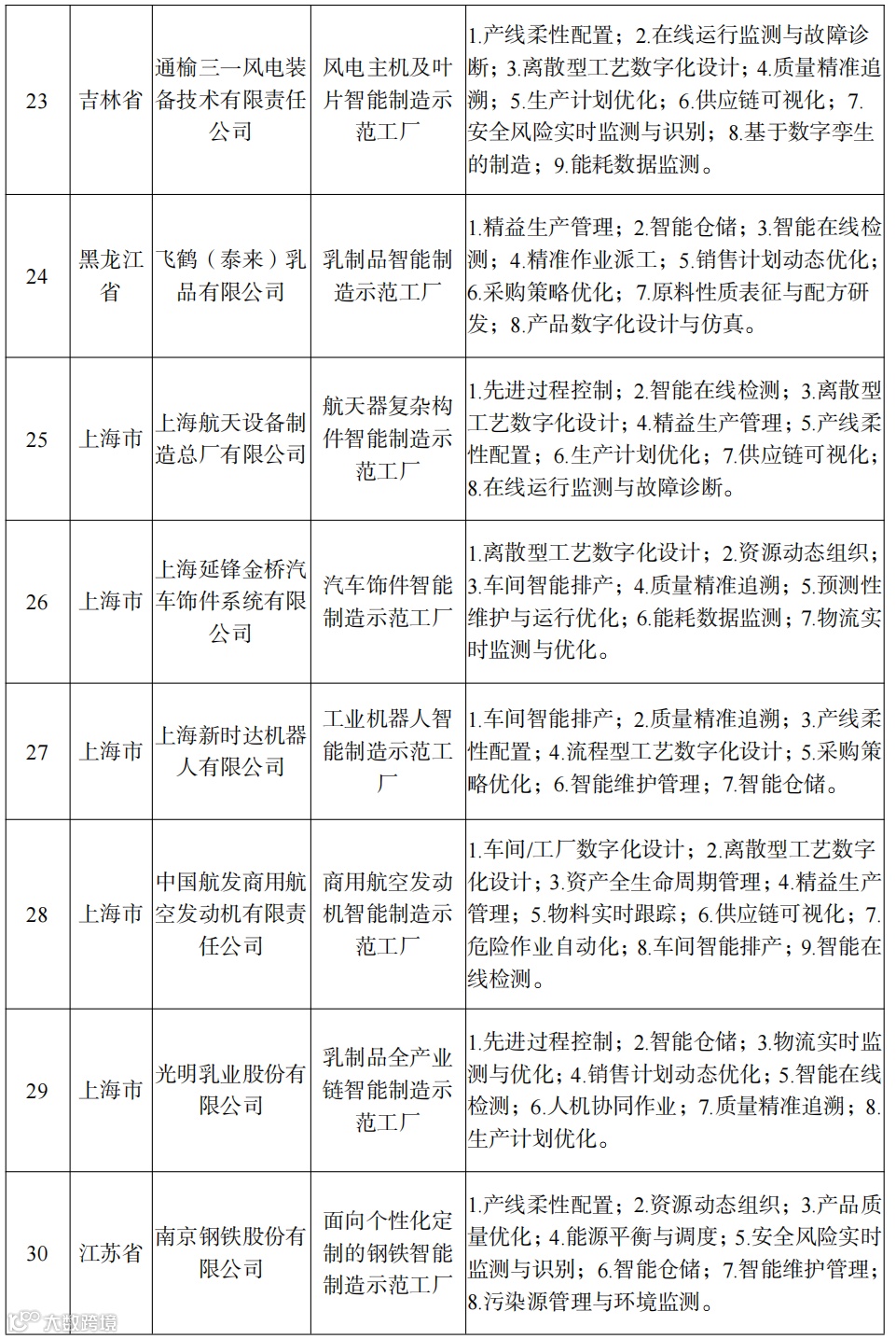
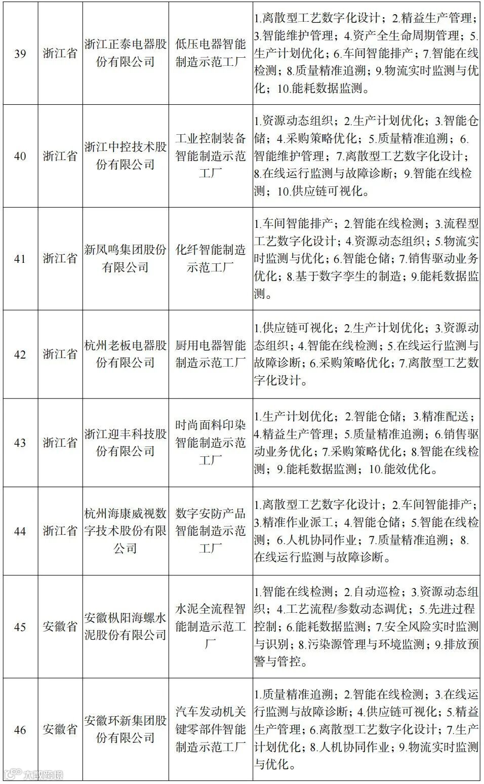
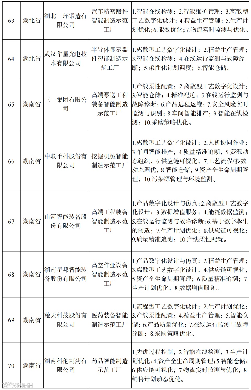
2021年度智能制造示范工厂揭榜单位名单















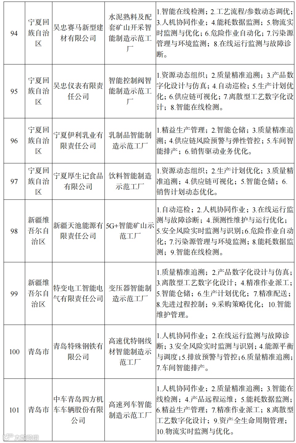
2021年度智能制造优秀场景名单








(工信微报)


网络在线学习,官网开通学习账号,刷够基础课时,开通考试资格!考核通过颁发行业证书!全国通用,终身有效!限时惊喜优惠!
现在就报名吧!
关于联合开展“北京市高精尖产业技能提升项目电源系统工程师培训”的通知(政府支持、行业培训、国家补贴、技能提升)

扫描二维码 进入中国电源手机APP

扫描二维码 进入
综合年鉴《走向辉煌的电源产业》工具书表单页面


扫描二维码进入
全国电源与新能源行业专家智库官网
[行会关注] 中国新能源与电源行业专家智库专家与工程师认证网上申报系统正式上线

扫描二维码进入
行业专家智库入库申报系统

扫描二维码进入
《电源工业》杂志书橱(电子阅读历年期刊)

扫描二维码申请
添加微信 获得免费 月推送电子阅读版
《电源工业》新媒体
行业:电力电子电源 化学物理电源 新能源 电动车
资讯:党建工作 特别关注 行业新闻 社会微博 行业活动
技术:技术应用 研究探讨 案例分析 数据中心
市场:市场行情 展会新闻 咨询服务 会议报道 知识产权
报道:特别报道 政策解读 新观察 行业热点 绿色节能
广告:企业实力展示 新产品广告 品牌宣传
编辑部电话:010-63531554
发行部电话:010-63622981
投稿邮箱:ad@powermagazine.cn(欢迎投稿)
杂志网站:www.powermagazine.cn(下载电子版)


扫描二维码 进入会员入会电子表单填报系统
行业平台项目
国家高新技术企业认定-行业申请
北京市项目基金补贴-行业申请
电源行业知识产权维权纠纷调解委员会
国家版权局电源行业工作站
电源行业知识产权信息公共服务网点
北京市知识产权商标品牌指导站
咨询电话:010-83520995/6510
联合共建单位
中共北京电源行业协会行业支部委员会
中国机电一体化技术应用协会电能系统分会
中国电子节能技术协会电能质量专业委员会
中国电源产业技术创新联盟
中国微型电动车产业技术创新联盟
北京电源行业协会
全国电源与新能源行业专家智库
中国电源工业协会专家工作委员会
北京电源行业协会专家工作委员会
全国电子测量仪器标准技术委员会电子电源分技术委员会
中国电源与微型电动车标准化技术委员会
北京电源行业知识产权纠纷人民调解委员会
北京市知识产权公共服务中心电源行业工作站
北京市版权局电源行业版权工作站
北京市知识产权商标品牌指导站
北京市知识产权信息公共服务网点
北京电源行业多元化调解中心
电源产业网
电源知产网
《电源工业》新媒体







