

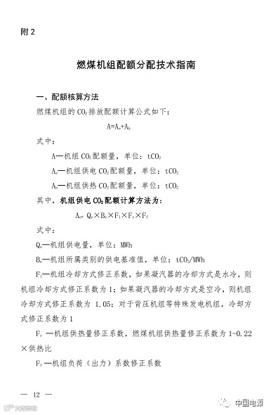
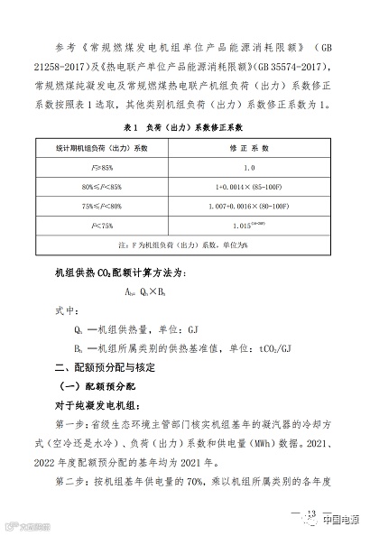
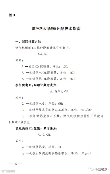
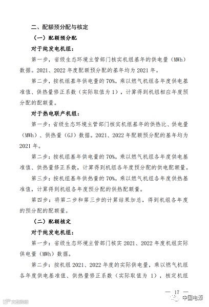
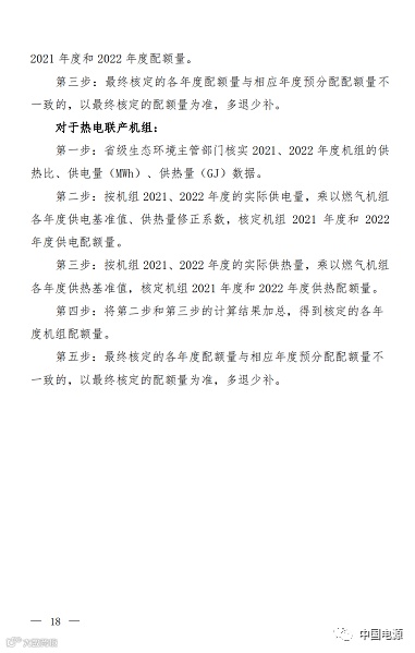
为进一步发挥市场机制对控制温室气体排放、降低全社会减排成本的重要作用,切实做好全国碳排放权交易市场(以下简称全国碳市场)2021与2022年度配额分配工作,生态环境部组织编制形成了《2021、2022年度全国碳排放权交易配额总量设定与分配实施方案(征求意见稿)》,现公开征求意见。征求意见截止时间为2022年11月12日。
















(来源:双碳战略)

免责声明:部分文章来源于互联网及其他公众平台,内容仅供读者参考,不确保文章的准确性,如有侵犯版权请告知,我们将在24小时内删除!电话:010-63531554
网络在线学习,官网开通学习账号,刷够基础课时,开通考试资格!考核通过颁发行业证书!全国通用,终身有效!限时惊喜优惠!
现在就报名吧!
关于联合开展“北京市高精尖产业技能提升项目电源系统工程师培训”的通知(政府支持、行业培训、国家补贴、技能提升)

扫描二维码 进入中国电源手机APP

扫描二维码 进入
综合年鉴《走向辉煌的电源产业》工具书表单页面


扫描二维码进入
全国电源与新能源行业专家智库官网
[行会关注] 中国新能源与电源行业专家智库专家与工程师认证网上申报系统正式上线

扫描二维码进入
行业专家智库入库申报系统

扫描二维码进入
《电源工业》杂志书橱(电子阅读历年期刊)

扫描二维码申请
添加微信 获得免费 月推送电子阅读版
《电源工业》新媒体
行业:电力电子电源 化学物理电源 新能源 电动车
资讯:党建工作 特别关注 行业新闻 社会微博 行业活动
技术:技术应用 研究探讨 案例分析 数据中心
报道:特别报道 政策解读 新观察 行业热点 绿色节能
广告:企业实力展示 新产品广告 品牌宣传
编辑部电话:010-63531554
发行部电话:010-63622981
投稿邮箱:ad@powermagazine.cn(欢迎投稿)
杂志网站:www.powermagazine.cn(下载电子版)
行业平台项目
国家高新技术企业认定-行业申请
北京市项目基金补贴-行业申请
知识产权公共服务电源行业工作站
北京市知识产权商标品牌指导站
电源行业知识产权维权纠纷调解委员会
国家版权局电源行业工作站
咨询电话:010-83520995/6510





