
2021年的开局太好:美股大涨,原油大涨,港股大涨,A股大涨,房价大涨,非美货币大涨……当然,还有比特币更是大涨而特涨。
涨,各有各的理由。
美股,是因为民主党人上台,市场憧憬更大的经济刺激,所以,在本来已相当高的价位上,继续上涨,标普指数突破3800点。
A股的大涨,当然是因为大家都在憧憬新一轮牛市的到来,2020年是大多数公募基金最近5年里业绩最好的一年,由此大家重新燃起对股市的信心,公募基金认购火爆,其发行规模创下历史新高:3.16万亿元,比历史上第二高的年份高出来差不多1倍。实际上,就在元旦以来,我们都还不断听说着“创规模”的公募基金发行。

原油大涨,是因为经过2020年的惨烈下跌,当时油价暴跌之时多出来的库存(包括海上油轮和各国的地下仓库)基本消耗完毕,原油库存整体恢复正常。在这种情况下,鉴于油价低迷,沙特又声明了额外的限产措施,原油价格大涨至2020年3月份以来的最高。
最引人瞩目的上涨,当然是比特币,从2020年12月中旬到现在,在不到一个月的时间里,比特币从1.8万美元暴涨至4.2万美元——现在的比特币,随便一天的涨跌幅,甚至抵得过2020年3月份的比特币价格本身。
一个现实是,从2020年3月到现在,各国的印钞量,已经赶上2008年之前5000年文明史的印钞总和。
随之而来的,是一个万物暴涨的时代。
—01—
拜登狂撒1.9万亿美元
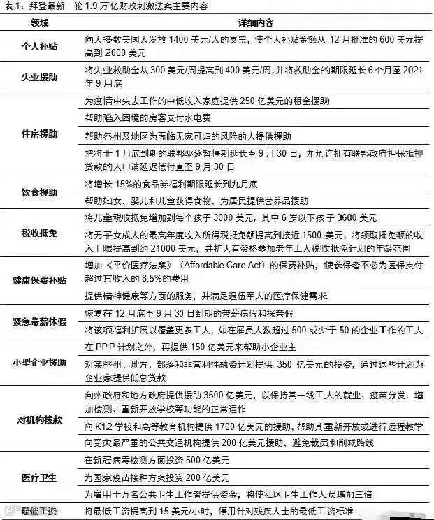
拜登公布了一项刺激法案,总规模达到1.9万亿美元。这个法案名为“美国营救计划”,拜登希望给美国家庭和企业提供额外的财政支持,直到新冠疫苗在美国普及。
整个计划以稳定经济、恢复发展为核心目的,具体包括:
向大部分符合条件的美国公民每人直接发放1400美元,连同特朗普在去年12月公布的600美元一起,发放到每个美国公民手上的救济总金额将达到2000美元。
除此之外,这份刺激计划还将最低工资从每小时7.25美元提高到15美元;将失业救济金从每周300美元提高到400美元、期限延长至9月底;将未付房租或房贷面临驱逐、丧失抵押品赎回权的暂停期延长至9月底;给州和地方政府3500亿美元补助,给幼儿园、中小学以及大学1700亿美元补助;500亿美元将用于新冠病毒检测,200亿美元用于全国新冠疫苗接种。
值得一提的是,这只是拜登团队公布的第一项刺激计划,另一项经济刺激计划将在2月公布,将着眼于改善基础设施、对抗气候变化、推动种族平等长期目标。

这个方案最大的特点,就是简单粗暴:疯狂撒钱!
这么做理由,拜登早就想好了:
“美国的健康正处于危险之中,没有时间再等了,我们必须行动,现在就行动。”
—02—
大通胀时代即将到来!
拜登上台后,要执行的不仅仅有总额为3万亿美元的大基建计划,还有特朗普提出的迁移制造业企业回流计划以及更为花钱的大福利计划。
如果说大基建和迁移企业回流,好歹还能促进经济发展收回投资的话,那么下面的这两个计划根本就是白花钱没收益:
一是扩大美国的护理和教育就业人群,提高儿童以及老年人看护人员的工资与福利。
二是扩大种族权益。拜登计划扩大经济适用房建设,向非裔、拉丁裔以及原住民的企业扩大投资,并推进警务和刑事司法改革,提升上述人群的受教育机会。
我估摸着,在比特朗普还会花钱的拜登任上,美债到40万亿美元也不是天方夜谭,这个数字足以吓死之前的美国总统和国会。
如是,美元作为世界货币,必然将大批的美元输出到世界各地,以分担美国自身的压力。要知道这么多钱如果只留在国内,物价会上天。
输出到国外后,会在以美元为基础货币的国家,掀起输入型通膨的滔天巨浪,并对当地经济造成相当大的伤害。
通货膨胀的危害具体表现在:
资产价格的飞速上涨,这一点我们已经感受到了,一月份以来我国不少地方的房价已经开始大涨;
劳动报酬率进一步下降,目前拼多多的两位员工死亡,已经引发了对不节制加班的声讨,而劳动报酬率又将在通膨的背景下进一步下降,这并不是一两家公司不讲良知的事;
投资会更加盲目,汹涌而入的输入性通膨在2015年上演过一次,那一次投资市场的情况已经到了拿个ppt就能要到投资的地步。
大通胀时代的老百姓,生活会更加艰难,而货币之水退潮后留下的则是一地鸡毛和一堆债务,留给后人解决。
—03—
美国疯狂大放水,钱会流向哪?
一般来说,如果一个国家在短时间内疯狂印钞,本国货币会迅速贬值,物价会迅速飞涨。
这个可以参考如今的津巴布韦币和1946年前后的当局法币。21世纪初,津巴布韦遭遇恶性通货膨胀,2008年,津巴布韦发行了全球迄今为止面值最大的纸钞,一张钞票的面额高达100万亿元,但这100万亿,却连一块面包都无法买到。去菜市场买个菜都得带一车的货币。

但,尽管年年疯狂印钞,美国从2000年至今,物价通胀水平基本保持在2%左右,在2000年的前几年,美国甚至保持了0通货膨胀。
美国低通胀的秘密,同样在于美元的世界货币地位。超发的美元并没有在国内市场流通,而是被美国输送到全世界,也就是说,通货膨胀也被输送到了全世界。
超发的美元要输送到全世界很简单,就是海量进口外国生产的各类商品。最后,美国购买到了全世界劳动人民的生产成果,而其他国家手里多了大量美元。美国继续印钞,其他国家手里的美元很快就贬值了。
通过这种方式,美国成功实现了国内通货膨胀的乾坤大挪移,顺利收割了全球财富。
美联储放水,华尔街在全球无压力轻松做老板,其他国家肯定不能坐等被收割,所以也会跟着放水,印钞、增发债券、降低利率……
所以,你会看到,疫情以来,大家都在放水,全球成了“一片汪洋”。
根据统计,如果按照名义价值计算,从2020年3月份到现在,除中国之外的10个主要西方国家,印的钞票,抵得上2008年之前5000年文明史所有的印钞量。
9个月,抵过去5000年,你想想,这水得有多大!
全球大放水的结果显而易见——我们进入了一个万物暴涨的时代。
当然,不管美股,A股还是港股的大涨,延续了过去2年多来的风格:
一部分股票的牛市,大部分股票的熊市。
1、美帝的企业和居民收入
西方国家的央行印钞发给企业和民众。
过去的2020年,各国政府和央行,最值得夸耀的,当然是印钞。
从2020年3月份迄今的印钞量,如果按照名义价值计算,抵得过2008年之前5000年文明史所有的印钞量相加。
特别是美国,虽然受疫情影响,无数人失业,还有乱哄哄的政治闹剧,但美帝的企业收入和居民收入却创历史新高。
2020年,美联储狂印了3.2万亿美元,美国政府利用这些印出来的钱,对居民和企业转移支付了大约2.2万亿美元。
有了政府的转移支付,西方的企业和居民,当然就能买买买,于是,与美帝居民收入和储蓄的迅速上涨相对应。
相比之下,6亿中国月收入不足1000元的中国穷人,命,真的是太不好了。
2、比特币
从2020年12月中旬到现在,比特币从1.8万美元暴涨至4.2万美元——现在的比特币,随便一天的涨跌幅,甚至抵得过2020年3月份的比特币价格本身。 总结:
可以预见的是,今年一季度,我们将很快感受到一波汹涌的涨价潮,不只是单单食品涨价了,我们日常生活有关的衣食住行都会涨价了。 但是,还有一样几乎不会涨,那就我们老百姓的工资...
2021年,国内物价上涨是必然的,这种上涨有利于生产制造型的企业,更有利于金融业,可对于工资水平不怎么涨的普通老百姓来说,这会让本就已经十分艰难的日子,难上加难。
还有一个坏消息,那就是明年全球通胀几乎无可避免。
2021年的上半年,可能就是信用货币超级泡沫最膨胀、最灿烂的部分;
2021年的下半年,则有可能是信用泡沫被吹大到极致的破裂之时。
当信用货币的泡沫破裂之后,可能才是经济世纪大萧条的开始。
也许,无论是东方还是西方,无论是国家还是个体,都笼罩着同一个咒语——
“凡有的,还要加倍给他使他多余;没有的,要把他剩下的也夺走。”——《新约·马太福音》

关注区块链通证经济、一起见证未来
广告合作:lzw7825

未来趋势—区块链通证经济时代的变革!从商业、资产及社会发展角度,描绘区块链通证经济的商业魅力及价值。

