
国家能源局公告
2024年第1号
为推动新型储能多元化高质量发展,充分发挥示范引领带动作用,国家能源局组织开展了新型储能试点示范项目申报和评选工作。现就有关事项公告如下。
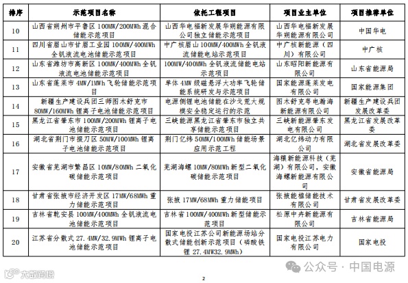
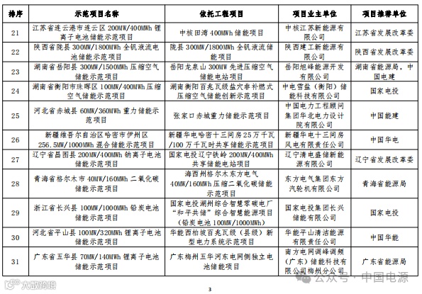
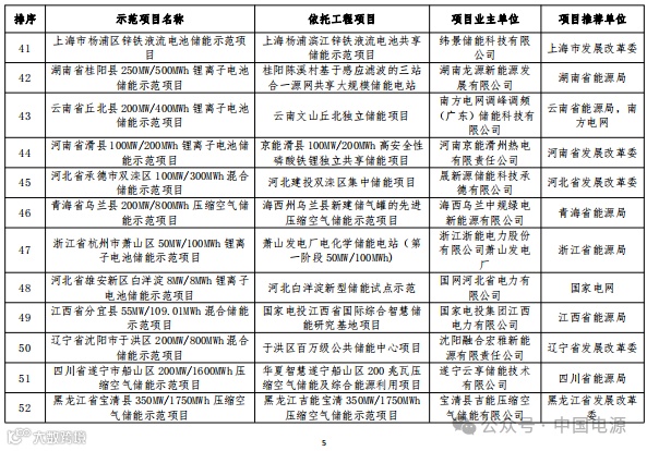
一、经项目单位申报,有关省级能源主管部门和中央企业汇总推荐,国家能源局组织专家评审,并公示征求各方面意见,决定将“山东省肥城市300MW/1800MWh压缩空气储能示范项目”等56个项目列为新型储能试点示范项目。
二、各示范项目单位要遵守新型储能项目管理相关制度,扎实推进项目建设,加强系统运行维护,定期通过全国新型储能大数据平台报送项目建设运行等工作情况。
三、各省级能源主管部门要加强本地区试点示范项目管理,协调解决项目面临的问题,持续跟踪项目建设进度、政策执行情况、试点示范效果等,并严控施工质量,保障项目安全有序实施,确保试点示范取得预期效果。
四、示范项目其他事项遵照《国家能源局综合司关于开展新型储能试点示范工作的通知》(国能综通科技〔2023〕77号)要求执行。
特此公告。
附件:新型储能试点示范项目名单
国家能源局
2024年1月17日








免责声明:部分文章来源于互联网及其他公众平台,内容仅供读者参考,不确保文章的准确性,如有侵犯版权请告知,我们将在24小时内删除!电话:010-63531554
网络在线学习,官网开通学习账号,刷够基础课时,开通考试资格!考核通过颁发行业证书!全国通用,终身有效!限时惊喜优惠!
现在就报名吧!
关于联合开展“北京市高精尖产业技能提升项目电源系统工程师培训”的通知(政府支持、行业培训、国家补贴、技能提升)

扫描二维码 进入中国电源手机APP


全国电源与新能源行业专家智库官网
[行会关注] 中国新能源与电源行业专家智库专家与工程师认证网上申报系统正式上线

行业专家智库入库申报系统
《电源工业》杂志书橱(电子阅读历年期刊)

添加微信 获得免费 月推送电子阅读版
《电源工业》新媒体
行业:电力电子电源 化学物理电源 新能源 电动车
资讯:党建工作 特别关注 行业新闻 社会微博 行业活动
技术:技术应用 研究探讨 案例分析 数据中心
报道:特别报道 政策解读 新观察 行业热点 绿色节能
广告:企业实力展示 新产品广告 品牌宣传
编辑部电话:010-63531554
发行部电话:010-63622981
投稿邮箱:ad@powermagazine.cn(欢迎投稿)
杂志网站:www.powermagazine.cn(下载电子版)
行业平台项目
国家高新技术企业认定-行业申请
北京市项目基金补贴-行业申请
知识产权公共服务电源行业工作站
北京市知识产权商标品牌指导站
电源行业知识产权维权纠纷调解委员会
国家版权局电源行业工作站
咨询电话:010-83520995




