4月2日,国家广电总局发布了《基于区块链的内容审核标准体系(2021版)》,该标准体系基于区块链的内容审核标准体系以促进媒体内容健康可持续发展为目标,从内容审核业务发展实际出发,覆盖基于区块链的内容审核系统、业务流程、安全、管理等环节,促进基于区块链的内容审核系统标准化建设和规范化运行。
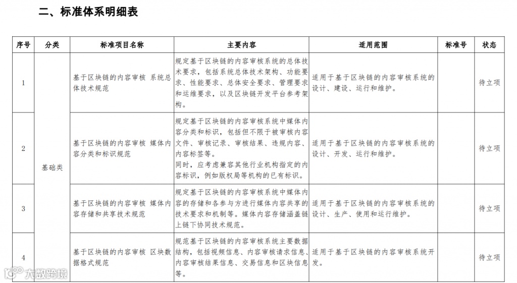
基于区块链的内容审核标准体系分为系统、业务、安全、和管理等四大类,共13项标准:




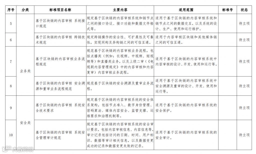
1、系统类标准。主要规范基于区块链内容审核的系统架构、数据格式、系统接口等技术要求,包括系统总体技术规范、媒体内容分类和标识、媒体内容存储和共享、区块数据格式、系统接口、跨链技术等标准。
2、业务类标准。主要规范基于区块链内容审核的业务流程,包括内容审核、内容溯源和重审等标准。
3、安全类标准。主要规范基于区块链内容审核安全的基本要求,包括系统安全技术要求、安全管理审计规范等标准。
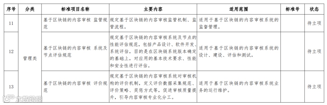
4、管理类标准。主要规范基于区块链内容审核的监管要求,包括监管、系统及节点评估、内容审核评价等标准。
资料来源:广电网
关注区块链通证经济、一起见证未来

未来趋势—区块链通证经济时代的变革!从商业、资产及社会发展角度,描绘区块链通证经济的商业魅力及价值。

