中国支付清算协会2月22日发布公告,为落实《中国人民银行关于加强支付受理终端及相关业务管理的通知》要求,中国支付清算协会组织会员单位就进一步优化条码支付服务问题进行了认真研究,明确如下:
一、进一步优化营商环境,提供更加精准和便捷的支付服务。新设“个人经营收款码”,用户可自由选择使用。用户使用“个人经营收款码”,服务不减、体验不变,赋码过程免费,并可享受更高效的交易对账等服务。
二、现行“个人收款码”不关闭、不停用、功能不变。
三、尊重用户的知情权和选择权,会员单位要畅通渠道,加强对用户的沟通和解释,避免不法分子借机诈骗。
中国支付清算协会还表示,下一步将指导会员单位,持续完善收款码服务功能,增强条码支付安全性,更好地满足用户多样化支付需求,维护用户合法权益,营造良好市场环境。

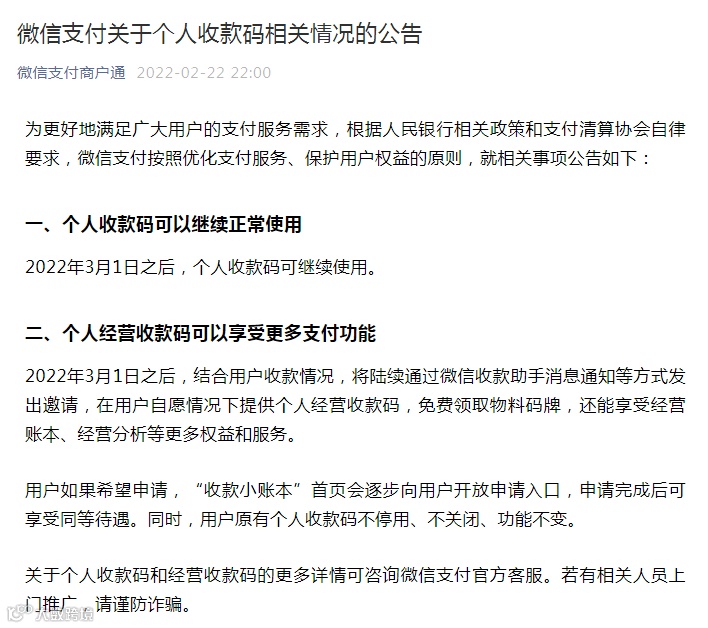
在中国支付清算协会的公告发布之后,微信、支付宝也在22日晚发布公告表示,2022年3月1日之后,两大平台的个人收款码可以继续使用。

微信支付公告称,结合用户收款情况,将陆续通过微信收款助手消息通知等方式发出邀请,在用户自愿情况下提供个人经营收款码。个人收款码可与个人经营收款码并行使用,互不影响。
微信支付的个人经营收款码可以享受更多支付功能。公告显示,申请个人经营收款码的用户,可免费领取物料码牌,还能享受经营账本、经营分析等更多权益和服务。
用户如果希望申请,“收款小账本”首页会逐步向用户开放申请入口,申请完成后可享受同等待遇。同时,用户原有个人收款码不停用、不关闭、功能不变。
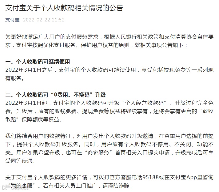
支付宝公告表示:不管是否升级,2022年3月1日之后,支付宝的个人收款码都可继续使用,也可继续享受现有的包括提现免费在内的一系列服务。

如果选择升级“个人经营收款码”的话,个人收款码可“0费用、不换码”升级
从3月1日起,支付宝的个人收款码可升级“个人经营收款码”。升级过程完全免费。升级后,原有的收钱免费、提现免费等权益将继续享有,还将会享有更高的“敢收敢赔”保障额度等权益。
个人收款码升级方式为:支付宝结合用户的收款特征,对用户发出个人收款码升级邀请,在尊重用户选择的前提下,提供个人收款码升级服务。同时,用户原有个人收款码不停用、不关闭、功能不变。用户如果希望升级,也可在“商家服务”首页相关入口提交申请,升级完成后可享受同等待遇。
来源:央视新闻客户端
转自:中国搜索公众号

