2019年1月10日,国家互联网信息办公室(以下简称“网信办”)正式公布了《区块链信息服务管理规定》(以下简称“《规定》”),《规定》自2019年2月15日起生效。
从实施背景、具体要求、主体义务和法律责任四个方面,为区块链信息服务提供者和区块链信息服务使用者提供详尽的《规定》解读。
本文要点:
哪些人受到《规定》监管?
《规定》监管的方式是什么?
监管主体的义务是什么?
违反《规定》将承担何种责任?

01
实施背景
法律依据:《区块链信息服务管理规定》
《区块链信息服务管理规定》于2019年1月10日由国家互联网信息办室颁布,将于2月15日起施行。
发布主体:国家互联网信息办公室
出台原因:深入推进网络信息安全管理的需要、促进区块链信息服务健康发展的需要、区块链信息服务安全风险防范的需要。
02
具体要求
第二条 在中华人民共和国境内从事区块链信息服务,应当遵守本规定。法律、行政法规另有规定的,遵照其规定。
本规定所称区块链信息服务,是指基于区块链技术或者系统,通过互联网站、应用程序等形式,向社会公众提供信息服务。
本规定所称区块链信息服务提供者,是指向社会公众提供区块链信息服务的主体或者节点,以及为区块链信息服务的主体提供技术支持的机构或者组织;本规定所称区块链信息服务使用者,是指使用区块链信息服务的组织或者个人。
《规定》将相关主体划分为区块链信息服务提供者(“区块链提供者”)和区块链信息服务使用者(“区块链使用者”),这一模式与现行的信息服务法规体系中,将监管对象分为“服务提供者”和“服务使用者”的模式一脉相承。而《规定》主要对区块链提供者做出了限制。
区块链信息服务四要素:技术上-区块链,形式上-网站或APP,对象上-社会公众,内容上-信息服务。
区块链技术:区块链技术的定义在《规定》中并未明确。事实上,目前尚未有法律条文准确定义“区块链技术”。
信息服务:国家互联网信息办公室于2018年12月26日公布的《金融信息服务管理规定》第六条规定:金融信息服务提供者应当在显著位置准确无误注明信息来源,并确保文字、图像、视频、音频等形式的金融信息来源可追溯。信息的形式是“文字、图像、视频、音频等”,因此可以把信息服务界定为“提供人可以读取的内容的服务项目”。
哪些人可以视作区块链信息服务提供者?
服务内容提供者:利用区块链技术开了网站、App、DApp等向公众呈现了人可以读懂的信息。
技术内容提供者:并未开设网站、App、DApp等,但为其提供了技术服务。
值得一提的是,《规定》的适用范围不仅包括了在以太坊、EOS等公有链上开发和运营DApps的个人/机构/组织以及提供BaaS或区块链底层技术定制方案的机构/组织,甚至还可能包括某些为使用区块链网络而接入该网络、从而成为节点的个人/机构/组织。如运行比特币原版钱包程序的个人,或在某些联盟链上作为见证节点的普通用户。
由于区块链与普通数据库的本质区别即在于其数据储存去中心化、数据写入由各节点共同见证等特征,其节点数量的多少将根本影响该区块链的公信力。
若将节点简单等同于区块链提供者,要求所有节点承担与真正意义上区块链提供者相同的义务,可能会迫使区块链提供者尽可能减少普通用户直接参与区块链见证的机会,而只向其提供间接的查询端口(如网页查询)。这会显著降低区块链相关业务的可信度,与区块链技术的初衷背道而驰。
第十一条 区块链信息服务提供者应当在提供服务之日起十个工作日内通过国家互联网信息办公室区块链信息服务备案管理系统填报服务提供者的名称、服务类别、服务形式、应用领域、服务器地址等信息,履行备案手续。
区块链信息服务提供者变更服务项目、平台网址等事项的,应当在变更之日起五个工作日内办理变更手续。
区块链信息服务提供者终止服务的,应当在终止服务三十个工作日前办理注销手续,并作出妥善安排。
《规定》采用了服务备案与内容管理并行的监管方式。


服务备案方面,这是网信办首次履行与工信部的非经营性网站ICP备案类似的备案管理职责,两者区别为:

与ICP备案相比,区块链备案的要求显然更为宽松,允许区块链提供者在服务上线或变更后及时递交包括服务提供者名称、服务类别、服务形式、应用领域、服务器地址等备案信息即可。
对于已上线的区块链项目,相应的区块链提供者可在《规定》生效后的二十个工作日内(即2019年3月15日前)补办备案。基于ICP备案的实践,可以预见,区块链服务备案可能也会采取“(国家)网信办统一备案平台+省级网信办属地管辖负责具体审批”的模式。
内容管理方面,《规定》大量参考了先前的《微博规定》、《公众号规定》和《跟帖规定》,将区块链视为通常意义上的信息内容发布渠道,要求区块链提供者承担与微博/公众号信息服务提供者类似的信息安全管理责任。
这些责任不仅包括如不得发布法律法规禁止内容等一般规定,还要求区块链提供者具有针对该等信息发布、记录、存储、传播的即时和应急处置能力——在传统的信息内容管理场景下,往往意味着阻止发布、删除内容、限制分享等措施——而这些在区块链信息内容管理的场景下却很难做到。
区块链的技术特征决定了信息一旦储存至区块链即无法更改,否则将导致其后写入的所有信息同时失效,这可能意味着区块链上记录的任何内容都会因同一条链上存在内容的违规而随时被删除。
为了避免这一风险,服务提供者有可能令用于业务场景的区块链不再直接记录任何信息内容,而将所有可能触发该等合规风险的信息全部缓存到相应的侧链上。《规定》正式生效前,这些棘手问题将是区块链提供者应重点关注的技术改造指南。
变更服务项目时,区块链提供者不仅需要事后及时履行变更备案的义务,还应报国家和省级网信办进行安全评估。
与通常信息技术法规或规范下的两大安全评估(即数据安全评估和系统安全评估)不同,网信办的安全评估将更关注区块链提供者对上述违法信息的应急处置能力。
鉴于此,今后网信办可能会通过要求在申报变更备案的同时递交安全评估报告的方式,督促区块链提供者加强内容管理的制度建设。
几类是否需要备案的示例:
行业自媒体,如“某某财经”——不需备案
“某某财经”或现在大量的区块链行业媒体,并非基于区块链技术提供服务的平台,不属于本次新规的监管的范围。它基于互联网技术,应该遵守原来已有的《互联网信息服务管理办法》、《移动互联网应用程序信息服务管理规定》、《网络安全法》等。
交易所——不需备案
一方面,国内目前已经没有相关的交易所;另一方面,2017年9月4日发布的《关于防范代币发行融资风险的公告》已经规范了数字资产交易所。所以数字资产交易所也不纳入《区块链信息服务管理规定》,只需遵守2017年9月4日发布的《关于防范代币发行融资风险的公告》的政策。
数字钱包——需备案
无论是去中心化的钱包还是中心化的钱包,无论是热钱包还是冷钱包,实际上他们都是为用户提供了一种数字资产保管业务。毫无疑问,这种数字资产保管业务是基于区块链技术的,所以区块链钱包应当备案。
公链——多数需备案
公链是典型的区块链技术和系统,但是是否纳入监管也取决于公链有没有向公众提供信息服务。如果某条公链上的DApp向公众提供了信息服务,那么是要被纳入到监管范围的。除非这条公链上的DApp没有提供相关的信息服务,但此状况下,此条公链将失去价值,因此我们判断公链需要备案。
DApp——是否提供信息服务
如果向公众提供了信息服务,那就应该被纳入监管范围,比如游戏、社交等DApp;如果该Dapp没有传播相关信息,那就不属于监管范围,但此类DApp数量极少。
售卖矿机——不需要备案。
区块链浏览器——需要备案。
提供区块链咨询及培训服务企业——不需要备案。
03
主体义务
主要有四大义务:备案登记义务、网络安全义务、用户管理义务、配合监管义务
① 备案登记义务:
包括初始备案、变更备案、终止注销等。
初始备案登记是指在刚开始提供服务的时候就应当进行登记;变更备案登记指服务的项目在变更时进行的登记;终止注销登记指终止服务之后还要进行注销登记。而且这些都需要在网站或应用的明显位置进行标注,如标注登记的编号等,同时还要配合定期进行检查。
是否在备案之后才会被监管?
不是。只要从事区块链信息服务,就要受监管。监管的第一个重要义务就是备案。不止如此,相关内容发生变更,也需要备案,如区块链浏览器地址变更也需要申请。
② 网络安全义务:
网络安全义务分为三大类。
第一类偏向于内容,主要指信息内容安全的责任,包括有害信息禁止与删除(《规定》第十条);对新产品、新功能上线前的安全评估。
第二类偏向于运营,主要指运行安全的责任,如防御黑客攻击等。
第三类偏向于应急处理,主要指在出现安全事故的时候,平台应该有应急处置的机制和能力。也即要求区块链信息服务者具备解决自身网络安全问题的能力。
③ 用户管理义务:
用户管理义务要求区块链信息服务的提供者应当对用户进行管理,包括设置用户规则(第七条)、用户实名制(第八条)、违法用户处置(第十六条)与证据保存(第十七条(至少保存6个月))等义务。也即要求区块链网络信息服务提供者具备管理自己用户的能力。
④ 配合监管义务:
配合监管的业务包括对于备案信息的核实及定期查验,如出现违法信息后配合进行相关的处置、接受社会监督、设置便捷的举报投诉入口、及时处置公众的投诉或举报等配合监管义务。
04
法律责任
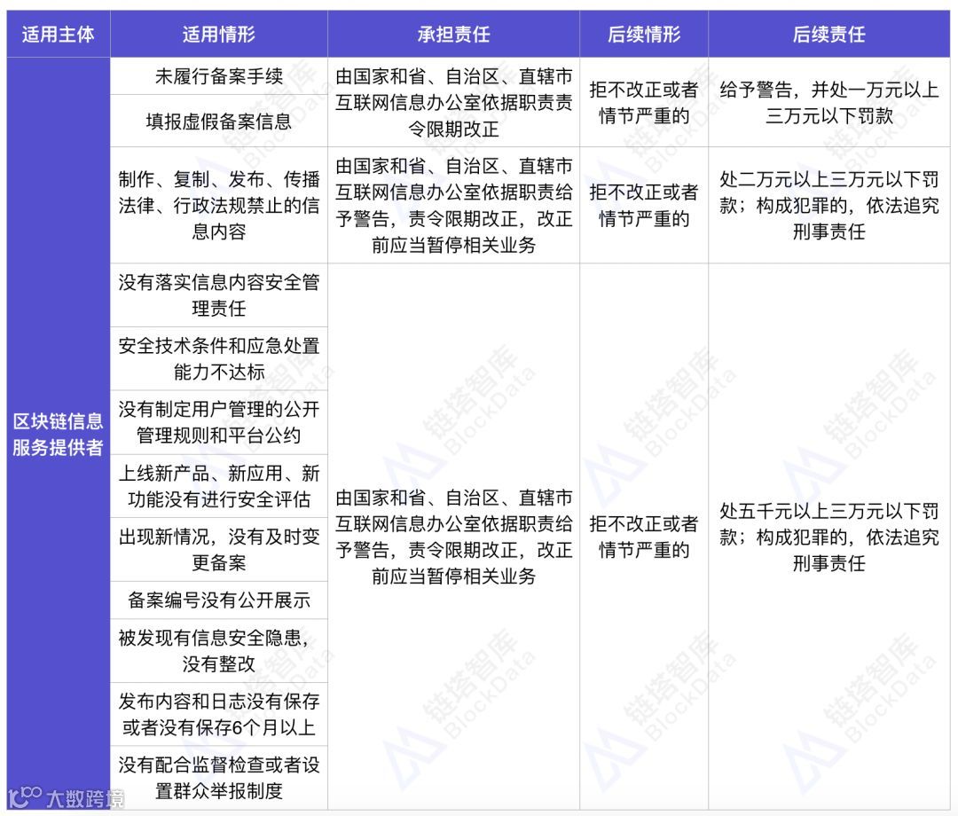
区块链信息服务提供者:
适用情形一:
没有落实信息内容安全管理责任;
安全技术条件和应急处置能力不达标;
没有制定用户管理的公开管理规则和平台公约;
上线新产品、新应用、新功能没有进行安全评估;
出现新情况,没有及时变更备案;
备案编号没有公开展示;
被发现有信息安全隐患,没有整改;
发布内容和日志没有保存或者没有保存6个月以上;
没有配合监督检查或者设置群众举报制度;
法律责任:由国家和省、自治区、直辖市互联网信息办公室依据职责给予警告,责令限期改正,改正前应当暂停相关业务;拒不改正或者情节严重的,并处五千元以上三万元以下罚款;构成犯罪的,依法追究刑事责任。
适用情形二:
制作、复制、发布、传播法律、行政法规禁止的信息内容
法律责任:由国家和省、自治区、直辖市互联网信息办公室依据职责给予警告,责令限期改正,改正前应当暂停相关业务;拒不改正或者情节严重的,并处二万元以上三万元以下罚款;构成犯罪的,依法追究刑事责任。
适用情形三:
未按照本规定履行备案手续或者填报虚假备案信息
法律责任:由国家和省、自治区、直辖市互联网信息办公室依据职责责令限期改正;拒不改正或者情节严重的,给予警告,并处一万元以上三万元以下罚款。

区块链信息服务使用者:
适用情形一:
制作、复制、发布、传播法律、行政法规禁止的信息内容
法律责任:由国家和省、自治区、直辖市互联网信息办公室依照有关法律、行政法规的规定予以处理。
05
观点
观点一:
《规定》的出台是健全网信办监管体系的重要举措,将区块链信息服务纳入监管范围,明确相关责任人责任义务,有利于净化市场、规范行业发展,避免出现监管灰色地带。
区块链相关项目备案信息公开可查,能够促进项目方自我监督、自我规范,增强项目可信度,有助于区块链项目扩展市场。
观点二:
目前尚未有法律条文准确定义“区块链技术”,《规定》也未对区块链技术进行说明,因此可能会出现备案主体不明确、监管实操性不强的情况。
预计未来会出台更加规范的监管细则,并将监管落实到具体的应用场景,对整个行业发展起到更加强大的规范和推动作用。
本文来源:链塔智库

