搜索
首页
大数快讯
大数活动
服务超市
文章专题
出海平台
流量密码
出海蓝图
产业赛道
物流仓储
跨境支付
选品策略
实操手册
报告
跨企查
百科
导航
知识体系
工具箱
更多
找货源
跨境招聘
DeepSeek
首页
>
【概念科普】web3热词
>
0
0
【概念科普】web3热词
通证经济
2023-02-18
2
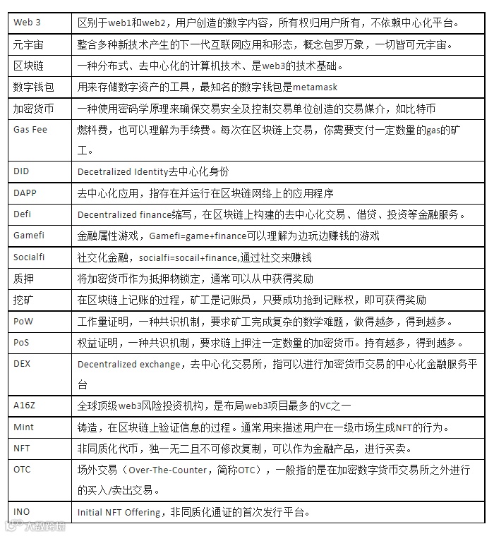
平时我们在看web3相关文章、资讯时经常会看到一下名词及英文简称,为了便于阅读及学习整理了经常被提及的词汇。
【声明】内容源于网络
0
0
通证经济
区块链将给人类社会带来多大的技术影响,目前还是一个未知数。但是产学研界普遍认为目前我们还仅仅只是看到了区块链潜在价值的冰山一角。区块链技术不仅仅会改变技术、重塑产业,还会撼动人类社会既有秩序、传统规则和价值体系。
内容
5103
粉丝
0
关注
在线咨询
通证经济
区块链将给人类社会带来多大的技术影响,目前还是一个未知数。但是产学研界普遍认为目前我们还仅仅只是看到了区块链潜在价值的冰山一角。区块链技术不仅仅会改变技术、重塑产业,还会撼动人类社会既有秩序、传统规则和价值体系。
总阅读
3.1k
粉丝
0
内容
5.1k
在线咨询
关注