10月9日,工业和信息化部、中央网信办、教育部、国家卫生健康委、中国人民银行、国务院国资委等六部门近日联合印发《算力基础设施高质量发展行动计划》,从计算力、运载力、存储力以及应用赋能四个方面提出了到2025年发展量化指标。

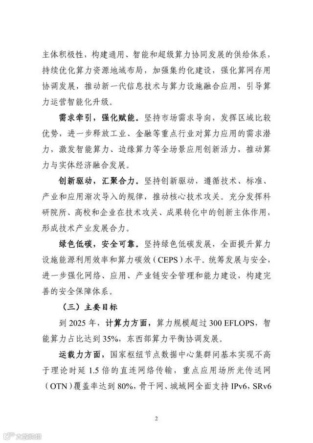
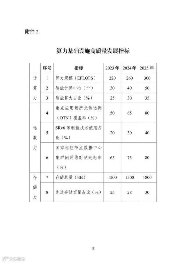
计划提出,到2025年,计算力方面,算力规模超过300EFLOPS(EFLOPS是指每秒百亿亿次浮点运算次数),智能算力占比达到35%,东西部算力平衡协调发展。
运载力方面,国家枢纽节点数据中心集群间基本实现不高于理论时延1.5倍的直连网络传输,重点应用场所光传送网(OTN)覆盖率达到80%,骨干网、城域网全面支持IPv6,SRv6等创新技术使用占比达到40%。

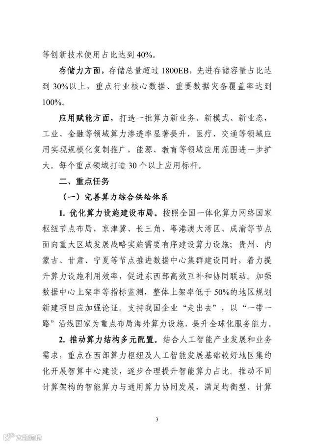
存储力方面,存储总量超过1800EB,先进存储容量占比达到30%以上,重点行业核心数据、重要数据灾备覆盖率达到100%。应用赋能方面,围绕工业、金融、医疗、交通、能源、教育等重点领域,各打造30个以上应用标杆。
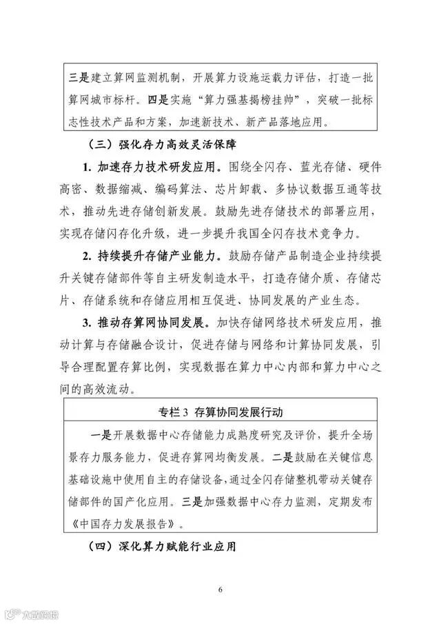
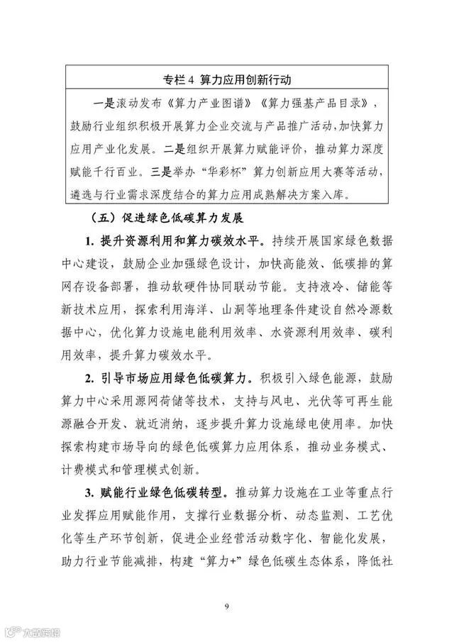
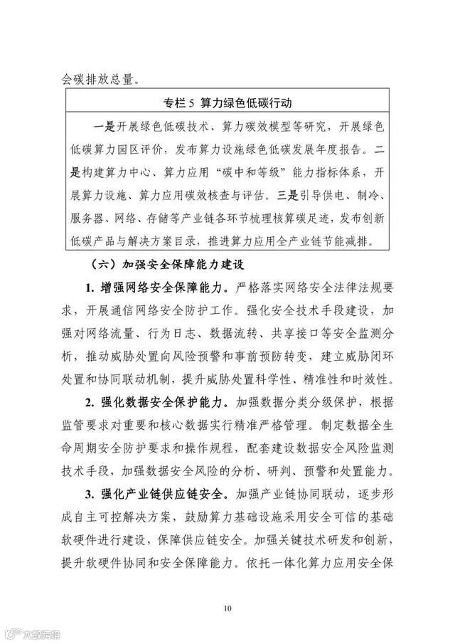
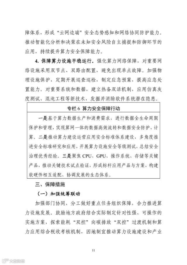
计划还在完善算力综合供给体系、提升算力高效运载能力、强化存力高效灵活保障、深化算力赋能行业应用、促进绿色低碳算力发展、加强安全保障能力建设等六方面部署25项重点任务。
据了解,算力是集信息计算力、网络运载力、数据存储力于一体的新型生产力,主要通过算力基础设施向社会提供服务。算力基础设施是支撑数字经济发展的重要资源和基础设施,呈现多元泛在、智能敏捷、安全可靠、绿色低碳等特征,对于实现数字化转型、培育未来产业,以及形成经济发展新动能等方面具有重要作用。
《算力基础设施高质量发展行动计划》内容
上下滑动


















两年前元宇宙大火,扎克伯格提出在未来五年左右的时间里,要将公司从一家社交媒体公司转变成一家元宇宙公司。但由于元宇宙发展尚处于初期阶段,面临挑战及不确定性因素众多,Meta全力押注的VR设备高开低走。
具体而言,AR/VR被视为是元宇宙的入口,随着近年的应用越加广泛,AR/VR设备的出货量也一度获得了持续增长。不过,虽然有Meta这样的科技巨头投下重资押注元宇宙的发展,但事实证明Meta豪赌元宇宙在一定程度上是失败的。
再加上这两年全球经济不振,消费电子领域的需求也呈现疲软之态,AR/VR头显出货量“崩了”。IDC研究报告指出,2022年全球AR/VR头戴式设备出货量为880万台;同比下滑20.9%。其中,Meta的市占率接近80%,紧随其后的是字节跳动、大朋VR、HTC和爱奇艺(TQ.US)。
而根据IDC全球增强现实和虚拟现实(AR/VR)头显季度跟踪报告的最新数据,2023年第二季度全球AR/VR头显出货量连续第四季度下降,出货量同比下降44.6%。出货量暴降的原因包括,全球经济下行抑制了需求、Quest2价格上涨、多家供应商的硬件版本更新不及时等。
AR/VR设备出货量下降也对行业龙头Meta的业绩产生了影响。分析师郭明錤发文表示,Meta的头戴装置(元宇宙)硬件事业因需求疲软造成的亏损可能高于市场共识。
需要指出的是,虽然今年AR/VR头显出货量预计将继续下降,但IDC预测市场将在2024年回暖,同比增长46.8%,主要推动力包括Meta和字节跳动的新硬件、苹果VisionPro的推出以及小公司的增长。到2027年,全球市场预计将达到3030万台。
总的来看,受经济等因素的影响,非刚需的消费电子产品需求乏力,这打击了全球AR/VR头戴式设备的出货量,但就长期趋势而言,全球AR/VR行业的发展前景不错,头戴式设备的需求只是暂时受到了压制,后续有望回暖,出货量亦将回升。
来源丨工信部

