河北雄安新区事业单位公开选聘工作人员公告
根据河北雄安新区建设发展工作需要,决定面向全国机关、企事业单位公开选聘部分专业干部人才,现将有关事项公告如下:
01
选聘计划
共选聘5名专业干部人才。
02
选聘范围
全国机关事业单位工作人员和企业人员。
03
报名条件
(一)参加选聘人员应符合以下基本条件:
1.政治素质和德才素质良好,具备履行工作职责所需的能力;
2.大学本科及以上学历,“双一流”高校全日制大学本科以上学历的同等条件下优先;
3.具有选聘岗位要求的专业领域工作经历和素质能力,工作表现突出;
4.符合岗位要求的年龄条件;
5.具有正常履行职责的身体条件;
6.近3年年度考核均在称职(合格)以上;
7.符合选聘岗位要求的其他条件(详见职位表)。
计算年龄、工作年限等截止时间为2022年5月23日(含)。
(二)具有下列情形之一的不得参加选聘:
1.涉嫌违纪违法正在接受审查尚未作出结论的;
2.受处分期间或者未满影响期限的;
3.尚在试用期的;
4.未满最低服务年限或未满约定服务期限的;
5.按照有关规定需要回避的;
6.法律、法规和政策规定不得报考的其他情形。
04
选聘程序
(一)网上报名。2022年5月23日9:00至5月29日17:00,通过中国雄安官网人才招聘专区(网址:https://rczp.xiongan.gov.cn/)进行报名,每人限报一个岗位。
咨询电话:0312-5620817;咨询时间:工作日9:00-11:30,15:00-17:30。网上报名实行严格的自律机制,做到诚信报考。报考人员应严格按照报名系统填写规范填报完整、真实、准确的报名信息。
(二)简历筛选。新区对报考人员进行资格审查和简历筛选,根据选聘计划,分岗位按不低于3:1的比例择优确定入围综合素质测评人员。未通过简历筛选的,不再另行通知。
(三)资格复审。采取线上审核的方式进行资格复审。进入综合素质测评人员需提供以下材料(具体时间和要求另行通知):
1.《报名表》扫描件(从报名网站下载,按照干部管理权限经单位组织人事部门同意并加盖公章)及电子版;
2.个人身份证扫描件;
3.学历学位证书扫描件;
4.单位组织人事部门出具的身份类别及工作经历证明;
5.选聘岗位要求的其他材料。
因资格复审不合格导致综合素质测评人数小于3:1的,择优确定递补人员。资格审查贯穿选聘工作全过程,在选聘各环节发现报考者存在不得报考的情形或不符合选聘资格条件的,取消选聘资格。
(四)综合素质测评。6月上旬(具体时间地点另行通知),通过笔试和面试相结合方式进行综合素质测评,笔试重点考察报考者的基本素质、政治理论水平、分析和解决实际问题的能力,面试重点考察报考者履行岗位职责所需的专业素质和能力,组织心理测试作为测评成绩参考。根据笔试、面试成绩和心理测试结果,统筹考虑、综合研究确定考察人选。
(五)考察。新区组成考察组,到人选单位进行考察,重点考察政治素质、工作实绩和廉洁自律等方面情况。根据考察情况确定进入体检人员名单。
(六)体检。按照公务员录用体检标准组织体检。
(七)公示。对体检合格的拟选聘人员,在中国雄安官网进行公示,公示期为5个工作日。经公示无异议的,办理相关手续。
考察、体检和公示等环节出现不合格的,按照总成绩排名顺延递补。
05
政策待遇
根据选聘人员情况,机关事业单位工作人员(含新区行政助理)纳入事业单位编制管理;企业人员与新区人才发展服务中心签订聘用合同,按照新型事业单位人员管理。
06
其他有关事项
严格按照要求做好疫情防控工作,以上时间安排如因疫情防控工作需要调整的,另行通知。本公告未尽事宜,由新区党群工作部负责解释说明。
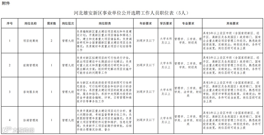
附件:河北雄安新区事业单位公开选聘工作人员职位表
(点击查看大图)
河北雄安新区党工委管委会党群工作部
2022年5月20日
来源:中国雄安官网
编辑:品牌运营中心
更多岗位关注"雄才网''
近期岗位推荐
-点击标题查看详情-
10名!容城县人力资源和社会保障局招聘疾病预防控制中心辅助人员
戳“阅读原文”
进入 雄才网 浏览最新招聘信息

