-
Flink 和 Flink Catalog -
RocketMQ Flink Connector -
RocketMQ Flink Catalog
Flink 和 Flink Catalog
Flink 是一个分布式计算引擎,目前已经实现批流一体,可以实现对有界数据和无界数据的处理。需要有效分配和管理计算资源才能执行流式应用程序。
目前 Flink API 共抽象为四个部分:
最顶层的抽象为 SQL。SQL 抽象与 Table API 抽象之间的关联是非常紧密的,并且 SQL 查询语句可以在 Table API 中定义的表上执行。
第二层抽象为 Table API。Table API 是以表(Table)为中心的声明式编程(DSL)API,例如在流式数据场景下,它可以表示一张正在动态改变的表。
第三层抽象是 Core APIs。许多程序可能使用不到最底层的 API,而是可以使用 Core APIs 进行编程:其中包含 DataStream API(应用于有界/无界数据流场景)和 DataSet API(应用于有界数据集场景)两部分。
第四层抽象为有状态的实时流处理。

Flink Catalog 提供了元数据信息,例如数据库、表、分区、视图以及数据库或其他外部系统中存储的函数和信息。Flink 对于元数据的管理分为临时的、持久化的两种。内置的 GenericInMemoryCatalog 是基于内存实现的 Catalog,所有元数据只在 session 的生命周期内可用。JdbcCatalog 和 HiveCatalog 就是可以持久化元数据的 Catalog。
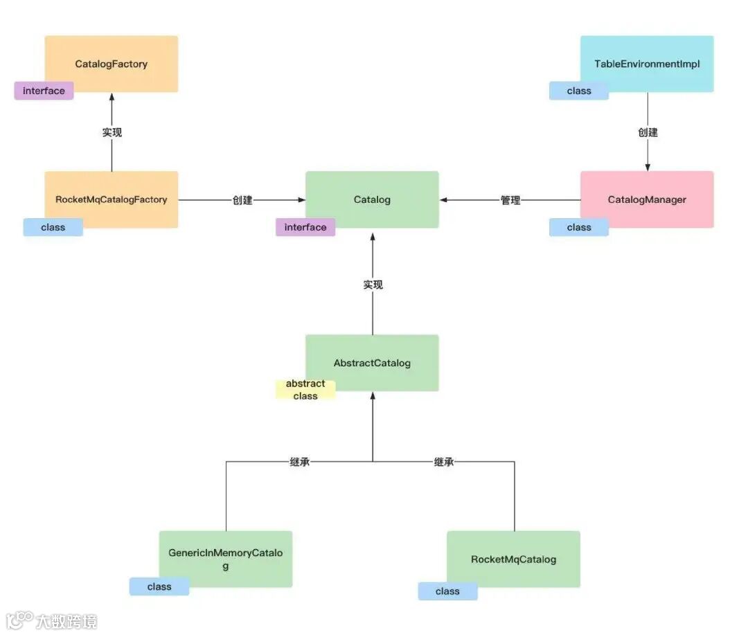
Flink Catalog 是扩展的,支持用户自定义。为了在 Flink SQL 中使用自定义 Catalog,用户需要通过实现CatalogFactory接口来实现对应的 Catalog 工厂。该工厂是使用 Java 的服务提供者接口 (SPI) 发现的。可以将实现此接口的类添加到 META_INF/services/org.apache.flink.table.factories.FactoryJAR 文件中。
RocketMQ Flink Connector
该项目的 Github 仓库是:https://github.com/apache/rocketmq-flink

RocketMQ Flink Catalog
3.1 设计与实现
■ 3.1.1 RocketMQ Flink Catalog 的设计主要分为两步
-
实现一个 RocketMqCatalogFactory 基于字符串属性创建已配置 Catalog 实例的工厂。将此实现类添加到 META_INF/services/org.apache.flink.table.factories.Factory 中。
-
继承 AbstractCatalog 实现 RocketMqCatalog,通过实现 Catalog 接口中的方法,完成对数据库、表、分区等信息的查询操作。

■ 3.1.2 RocketMQ Flink Catalog 的存储
-
Database : 返回默认的 default 。
-
Table : 从 RocketMQ Schema Registry 获取对应的 Schema,然后解析 IDL 转换成 DataType。
-
Partition : 通过 DefaultMQAdminExt 从 RocketMQ 中获取到 Partition 相关信息。
RocketMQ Schema Registry 是一个 Topic Schema 的管理中心。它为 Topic(RocketMQ Topic)的注册、删除、更新、获取和引用模式提供了一个 RESTful 接口。New RocketMQ 客户端通过将 Schema 与 Subject 关联起来,可以直接发送结构化数据。用户不再需要关心序列化和反序列化的细节。

■ 3.1.3 RocketMQ Flink Catalog 支持的 API

3.2 使用指南
-
在内部的 Catalog 中注册 Table。
-
注册外部的 Catalog。
-
加载可插拔模块。
-
执行 SQL 查询。
-
注册自定义函数 (scalar、table 或 aggregation)。
-
将 DataStream 或 DataSet 转换成 Table。
-
持有对 ExecutionEnvironment 或 StreamExecutionEnvironment 的引用。
■ 3.2.1 创建并注册 Catalog
RocketMQCatalog rocketMqCatalog = new RocketMQCatalog("rocketmq_catalog", "default", "http://localhost:9876", "http://localhost:8080");tableEnvironment.registerCatalog("rocketmq_catalog", rocketMqCatalog);
TableResult tableResult = tableEnvironment.executeSql("CREATE CATALOG rocketmq_catalog WITH (" +"'type'='rocketmq_catalog'," +"'nameserver.address'='http://localhost:9876'," +"'schema.registry.base.url'='http://localhost:8080');");
■ 3.2.2 修改当前的 Catalog
tableEnvironment.useCatalog("rocketmq_catalog");
SQL:
tableEnvironment.executeSql("USE CATALOG rocketmq_catalog");
■ 3.2.3 列出可用的 Catalog
Table API :
String[] catalogs = tableEnvironment.listCatalogs();
SQL:
TableResult tableResult = tableEnvironment.executeSql("show catalogs");
■ 3.2.4 列出可用的 Database
String[] databases = tableEnvironment.listDatabases();
SQL:
TableResult tableResult = tableEnvironment.executeSql("show databases");
■ 3.2.5 列出可用的 Table
String[] tables = tableEnvironment.listTables();
SQL:
TableResult tableResult = tableEnvironment.executeSql("show tables");
3.3 Quick Start
需要提前准备可用的 RocketMQ 、RocketMQ Schema Registry:
RocketMQ 部署:https://rocketmq.apache.org/docs/介绍/02quickstart
RocketMQ Schema Registry 部署:https://github.com/apache/rocketmq-schema-registry
■ 3.3.1 创建 Topic
创建两个 Topic,rocketmq_source 和 rocketmq_sink。

■ 3.3.2 注册 Source Schema
curl -X POST -H "Content-Type: application/json" \-d '{"schemaIdl":"{\"type\":\"record\",\"name\":\"rocketmq_source_schema\",\"namespace\":\"namespace\",\"fields\":[{\"name\":\"name\",\"type\":\"string\"}]}"}' \http://localhost:8080/schema-registry/v1/subject/rocketmq_source/schema/rocketmq_source_schema
■ 3.3.3 注册 Sink Schema
curl -X POST -H "Content-Type: application/json" \-d '{"schemaIdl":"{\"type\":\"record\",\"name\":\"rocketmq_sink_schema\",\"namespace\":\"namespace\",\"fields\":[{\"name\":\"name\",\"type\":\"string\"}]}"}' \http://localhost:8080/schema-registry/v1/subject/rocketmq_sink/schema/rocketmq_sink_schema
■ 3.3.4 添加依赖
<dependency><groupId>org.apache.rocketmq</groupId><artifactId>rocketmq-flink</artifactId><version>1.0.0-SNAPSHOT</version></dependency>
目前 RocketMQ Schema Registry 还没有发布正式的版本,只有快照版,如果发现 jar 找不到,可以尝试以下方法:
<repositories><repository><id>snapshot-repos</id><name>Apache Snapshot Repository</name><url>https://repository.apache.org/snapshots/</url><snapshots><enabled>true</enabled></snapshots><layout>default</layout></repository></repositories>
■ 3.3.5 创建任务
/*** @author lixiaoshuang*/public class RocketMqCatalog {public static void main(String[] args) {// 初始化表环境参数EnvironmentSettings environmentSettings = EnvironmentSettings.newInstance().inStreamingMode().build();// 创建 table 环境TableEnvironment tableEnvironment = TableEnvironment.create(environmentSettings);// 注册 rocketmq catalogtableEnvironment.executeSql("CREATE CATALOG rocketmq_catalog WITH (" +"'type'='rocketmq_catalog'," +"'nameserver.address'='http://localhost:9876'," +"'schema.registry.base.url'='http://localhost:8080');");tableEnvironment.executeSql("USE CATALOG rocketmq_catalog");// 从 rocketmq_source 中获取数据写入到 rocketmq_sink 中TableResult tableResult = tableEnvironment.executeSql("INSERT INTO rocketmq_sink /*+ OPTIONS" +"('producerGroup'='topic_producer_group') */ select * from rocketmq_source /*+ OPTIONS" +"('consumerGroup'='topic_consumer_group') */");}}


▼ 关注「Apache Flink」,获取更多技术干货 ▼

点击「阅读原文」,查看更多技术内容~

