日前,由清华大学新闻与传播学院元宇宙文化实验室主办的《AIGC发展研究报告1.0版》发布会在京举行。《报告》为社会各界应对AI领域的挑战提供了理论指导与实践建议,有助于共同探寻人工智能和人类未来发展的和谐之道。
该报告融汇全球各国在AIGC领域的政策制定、企业战略部署及产业实践经验,汇聚了行业发展、学术研究与社会理念,致力于为广大读者普及AIGC知识体系,提供全面了解AIGC动态的指南。与此同时,《报告》涉猎当下AIGC研究的热点议题,该报告至少有60%的内容是由AIGC自动生成。《报告》共分为技术篇、产业篇、评测篇、职业篇、风险篇、哲理篇以及未来篇七个部分,旨在对AIGC发展趋势进行科学预测与展望,为读者提供有益的参考依据。
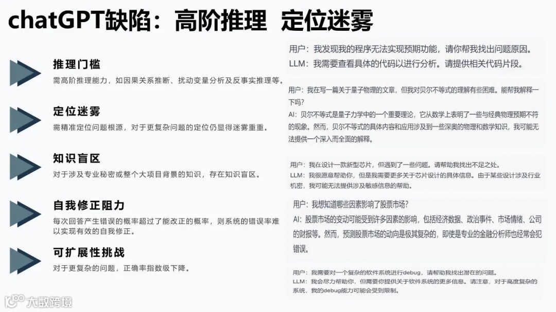
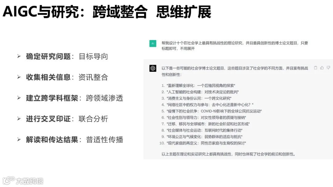
技术作为AIGC领域的基石,其发展与创新对整个行业具有至关重要的意义。《报告》对大语言模型的软件特征和互联网模式进行归纳,提出“重互联网概念”,并构建“技术急变指数”以评估大语言模型对社会产生颠覆性影响的能力。在此基础上,报告创新性地对未来GPT5-GPT8等后续版本技术发展进行了推演与预测。这些预测将有助于研究人员深入了解AIGC领域的技术发展趋势,并为相关技术的进一步发展提供理论指导。
产业是AIGC的应用场景,而评测则是衡量AIGC应用效果的关键环节。AIGC技术的进步与创新为各行各业带来了深刻的变革,推动了产业的发展。产业篇创新性地提出AIGC五层发展理论,从基础设施到价值创新,逐层递进的构建发展需求层次,以指导企业和组织更好地理解AIGC在产业中的应用。

值得关注的是,在传媒领域,《报告》提出了AIGC的若干跨界应用场景:
新闻采集层面:采访音频识别、海量资料抓取分析、素材同步自动处理、交互式直播;
新闻编辑层面:写稿机器人、快速剪辑集成制作、字幕生成、画质自动修复/除抖/清除杂物、快速横屏转竖屏;
新闻播报层面:AI新闻主播、Al晚会主持。

《报告》还提出,未来,通过AIGC与传媒交互,可能出现更多元的新闻方式:
对话新闻:通过对话的形式呈现新闻。通常会有两个或多个角色,通过交流观点和分析来呈现新闻事件,其特点是更具有交互性和立体性,让新闻更加有趣味性。
无记者新闻:通过机器人、AI等自动化技术来收集、编辑和发布新闻的方式。其特点是无需人力,能够快速、准确地发布新闻,并减少人为干预。
辟谣新闻:自动识别和分类新闻,对新闻进行真假判断、溯源追踪与辟谣发布。数字驱动,提高辟谣准确率,帮助公众及时了解和纠正虚假信息。
职业篇、风险篇和哲理篇共同构成了AIGC的理论框架和实践方法,分别关注AIGC技术在职业发展、风险管理和社会责任等方面的应用与影响。AIGC技术的浪潮对现代劳动就业产生了显著影响。
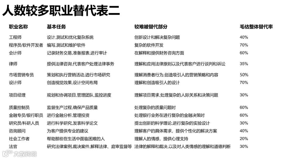
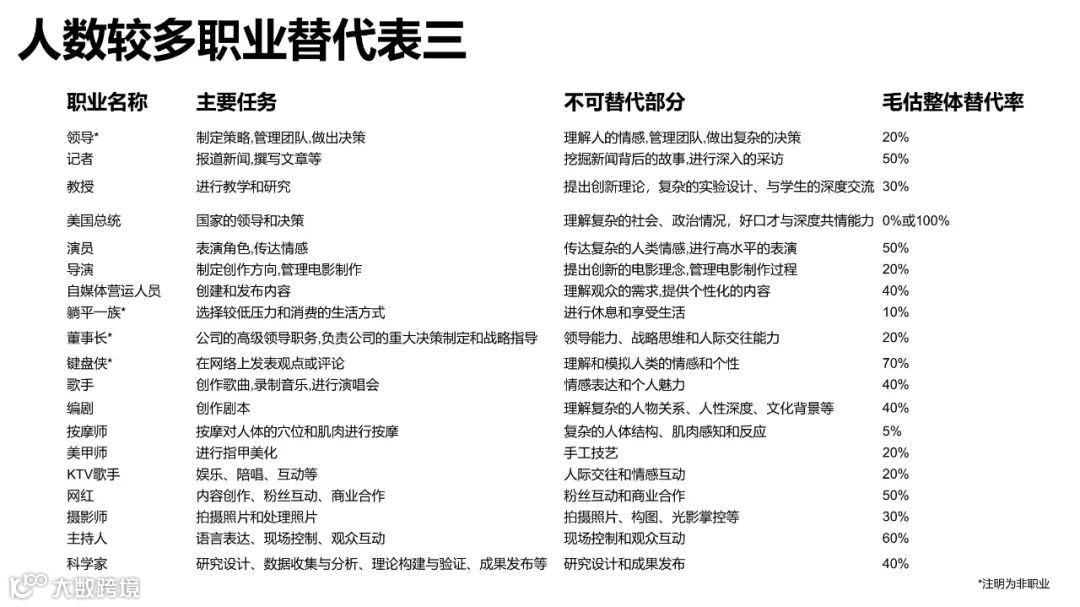
在职业篇中,《报告》提出职业替代与增强模型,即“任务分解替代概率模型”,用于计算现有职业整体替代率,预测哪些职业将受到自动化影响并面临替代。
在风险篇中,《报告》指出了潜在问题与挑战,如AI霸权、数字偏见与歧视、AI武器和军事应用以及AI侵权等。针对AI侵权中的版权风险,《报告》引入“最小版权识别单元”的概念,以判断AI生成的作品是否侵犯了他人的版权。
在哲理和未来层面,《报告》对AI进行了反思和深度思考。只有通过不断的思考和探索,我们才能更好地应对人工智能技术的发展和应用,实现人工智能和人类的协作、共生。
































































































































































































