往滇东北方向的车友注意!G85银昆高速这个服务区将关停
云南交投 
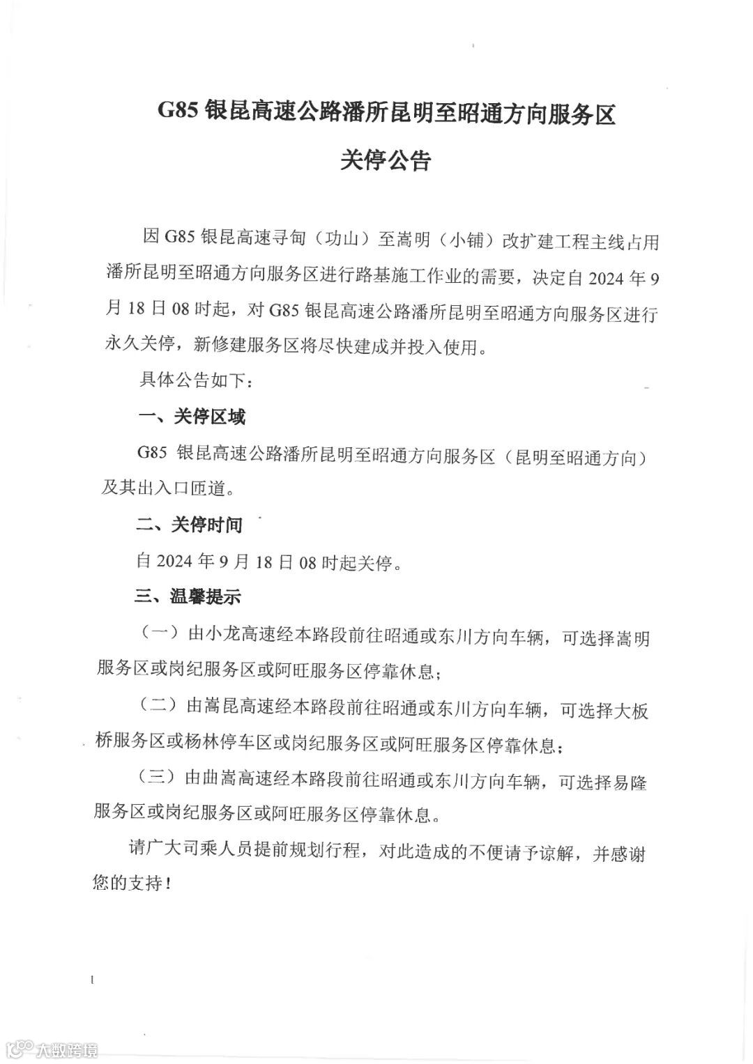
因G85银昆高速寻甸(功山)至嵩明(小铺)改扩建工程主线占用潘所昆明至昭通方向服务区进行路基施工作业的需要,决定自2024年9月18日08时起,对G85银昆高速公路潘所昆明至昭通方向服务区进行永久关停,新修建服务区将尽快建成并投入使用。
潘所昆明至昭通方向服务区关停后,车友可以选择以下服务区停靠:
(一)由小龙高速经本路段前往昭通或东川方向车辆,可选择嵩明服务区或岗纪服务区或阿旺服务区停靠休息;
(二)由嵩昆高速经本路段前往昭通或东川方向车辆,可选择大板桥服务区或杨林停车区或岗纪服务区或阿旺服务区停靠休息;
(三)由曲嵩高速经本路段前往昭通或东川方向车辆,可选择易隆服务区或岗纪服务区或阿旺服务区停靠休息。



“云南交投”投稿邮箱:gsdwxcb@126.com
云南交投
云南省交通投资建设集团有限公司信息发布平台
云南交投
云南省交通投资建设集团有限公司信息发布平台