
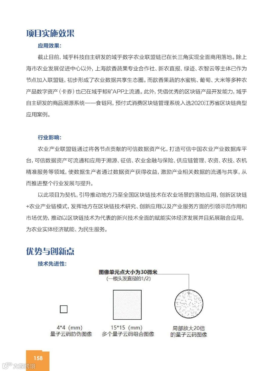
来源 | 上海金融信息行业协会(转载请注明来源)
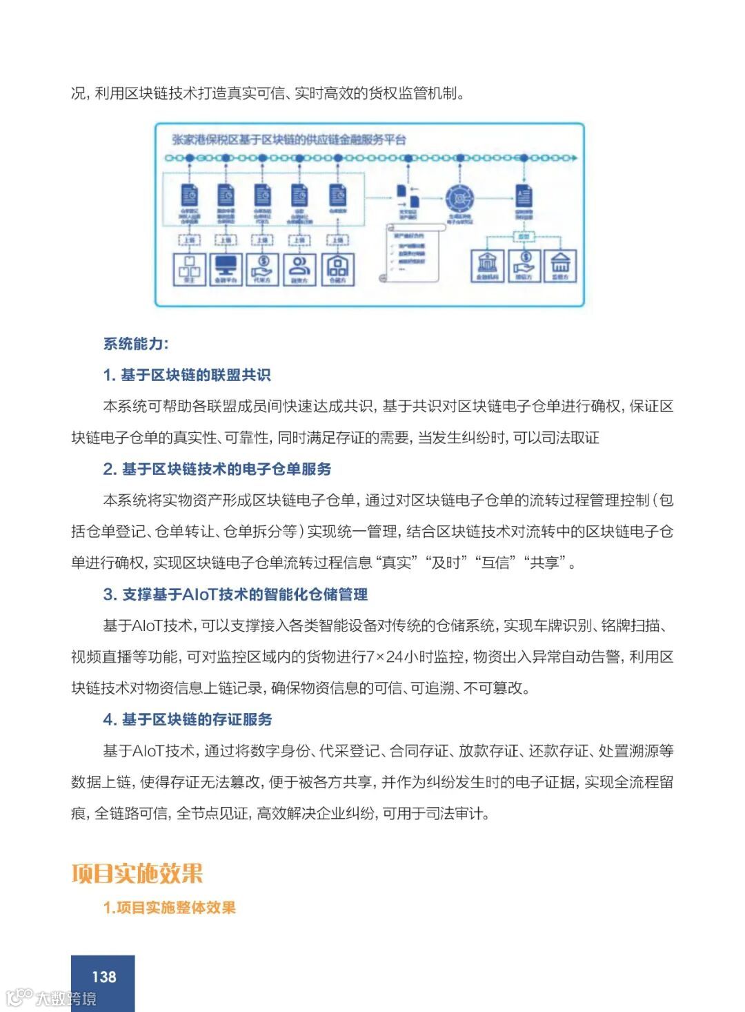
区块链是新一代信息技术的重要组成部分,是分布式网络、加密技术、智能合约等多种技术集成的新型数据库软件,通过数据透明、不易篡改、可追溯,有望解决网络空间的信任和安全问题,推动互联网从传递信息向传递价值变革,重构信息产业体系。
当前,全球主要国家都在加快布局区块链技术发展,进一步深化新一轮科技革命和产业变革,我国党中央、国务院高度重视区块链技术和产业发展,将其上升到国家战略层面。2021年6月工业和信息化部、中央网络安全和信息化委员会办公室联合发布《关于加快推动区块链技术应用和产业发展的指导意见》,将应用牵引、创新驱动、生态培育、多方协同、安全有序作为基本原则,并提出赋能实体经济、提升公共服务、夯实产业基础、打造现代产业链、促进融通发展等重点任务。
日前,上海金融信息行业协会在上海市经济和信息化委员会指导下,联合区块链技术应用联盟、零壹财经·零壹智库、01区块链、达瓴智库和亿欧EqualOcean等机构公开征集了一批国内外优秀区块链创新应用案例,并从中择优、收录到上海金融信息行业协会主编的《2021全球区块链创新应用示范案例集》。
本案例集入选项目覆盖智慧城市、政务服务、医疗健康、文化娱乐、存证取证等公共服务领域;供应链管理、产品溯源、数据流通等实体经济领域;以及数字金融、数字资产交易等金融领域。希望通过案例集的汇编,推动案例集中的项目形成场景化示范带动效应,进一步促进区块链技术与相关产业的创新融合,支撑各行各业数字化转型和产业高质量发展。
报告如下
















































































































































































































——END——
关注区块链通证经济,一起见证未来
未来趋势—区块链通证经济时代的变革!从商业、资产及社会发展角度,描绘区块链通证经济的商业魅力及价值。

