
来源 | 国家工业信息安全发展研究中心、阿里巴巴(中国)网络技术有限公司和工业电子商务创新发展联盟(转载请注明来源)
1、稳链。社会化数字供应链在保障重点物资供应、顺畅运输、高效调配和按时交付等方面发挥着日益重要的作用,关乎产业链供应链稳定和“双循环”大局。
2、智能。社会化数字供应链具有端到端数据集成和可视功能,能够基于智能算法对多主体、多场景、全链路供应链运行情况进行动态感知、实时处理和智能预测,有效提高供应链运行效率和供需匹配精准度。
3、平台。工业电商平台成为布局社会化数字供应链基础设施的先行者和使能者,驱动供应链上下游多元主体协同联动,形成纵横交错、各司其职而又紧密协作的社会化供应链生态体系。
4、弹性。供应链数字化、社会化程度越高,供应链就越具有弹性,能够在单一节点或单一链条断裂、缺损的条件下快速感知并协调相关资源,满足对原材料和最终产品的应急需求,保障产业链供应链稳定。
5、赋能。社会化数字供应链自采销环节切入,以销带产、由点到面,从业务、组织、资源、要素等多维度、多场景帮助企业变革运营模式,优化业务流程,实现提质增效,培育适应变革和持续发展的核心能力。
6、集群。依托工业电商平台,地方产业集聚区争相发力供应链数字化转型,打造“聚而优”的区域特色产业集群,带动产业链现代化跃升。
报告首次对社会化数字供应链的概念内涵作了界定,认为社会化数字供应链是一种“线上+线下”“物理+数字”的新型基础设施和生产流通组织形态。
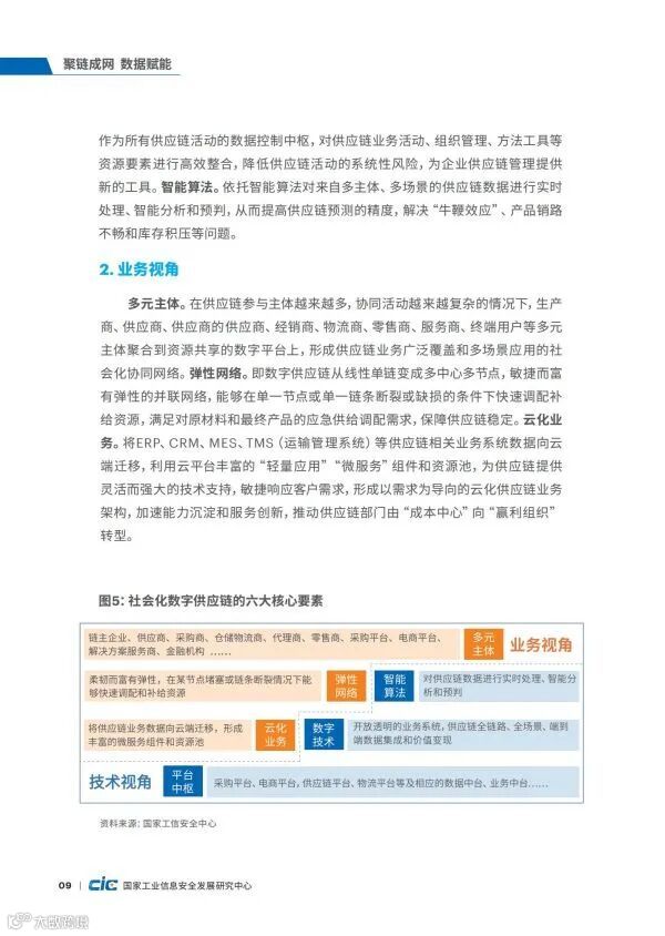
报告分别从技术和业务视角总结了社会化数字供应链的六大要素,即数字技术、平台中枢、智能算法以及多元主体、弹性网络和云化业务。与传统供应链相比,社会化数字供应链体现出数字化、可视化、社会化、弹性化、全场景及普惠化等六大特征。
报告认为,加快社会化数字供应链发展,不仅是当前打造数字化流通新基建,赋能中小微企业“新基石”,更是关乎产业链供应链稳定和“双循环”大局的“先手棋”。
从实践来看,供应链数字化转型一般先从营销、采购等交易环节切入,逐步向供应链全环节拓展,越来越多的数字技术已经在供应链中找到了落地场景,我国整体处于起步阶段。工业电子商务平台既是推动数字供应链发展的先行者,也成为助力传统产业数字化转型的使能者。一些地区先行先试,在培育数字供应链生态等方面取得显著成效,以服务区域特色产业为核心的垂直电商平台大量涌现。
报告结合1688等平台的典型做法,详细展示了社会化数字供应链的八类具体场景和用例。
1)透明化集约采购有效降低企业成本
2)基于柔性生产的C2M模式让按需定制成为可能
3)全渠道数字化营销创造广阔市场空间
4)智慧物流全面提升供应链效率
5)供应链金融破解中小微企业融资难融资贵困局
6)跨境电商赋能企业提升企业全球化运营能力
7)赋能特色产业集群强化产业链协作能力
8)构建农产品上行通路带动县域经济发展
报告认为,社会化数字供应链正推动相关环节数字化走向纵深。然而,相对采销环节数字化,要实现供应链上下游主体间数据共享与协同的阻力更大、难度更高、进展更缓慢,需要从供给侧、应用侧、要素资源、生态体系和发展环境等方面共同发力,突破瓶颈。
具体内容如下


























































—END——
关注区块链通证经济,一起见证未来!
未来趋势—区块链通证经济时代的变革!从商业、资产及社会发展角度,描绘区块链通证经济的商业魅力及价值。

