来源 |北方大数据交易中心(转载请注明来源)
数据要素作为新型生产要素催生出新产业、新业态,创造新价值,促进产业优化升级;创新商业模式,提升数字经济效率,并促进制度动态优化,赋能数字经济发展。只有经过交易流通与传统要素融合,才能在生产经营活动中的特定场景下使用并产生效益,释放其经济价值。
数据要素顶层规划与落地时间实时同步推进,为数据要素市场化配置与数字生态体系建设提供指引。
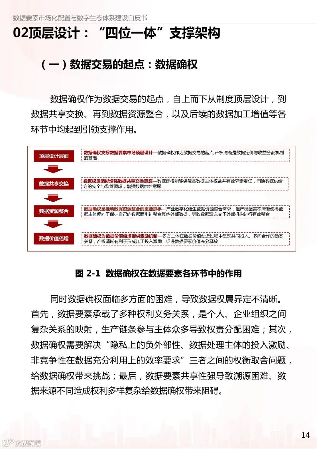
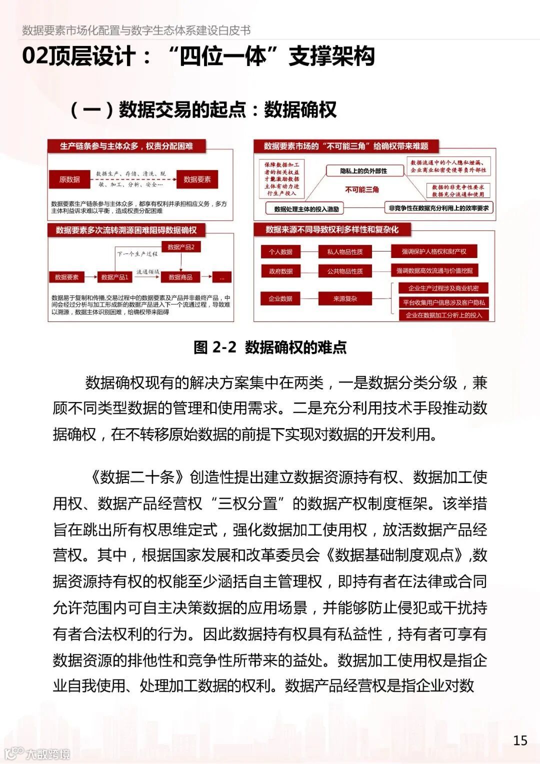
从数据交易的起点、数据交易的关键、数据交易的保障和数据交易的动力四个维度构建数据确权、数据定价、数据安全、数据运营的制度保障。
一是数据分类分级,兼顾不同类型数据的管理和使用需求。二是充分利用技术手段推动数据确权,在不转移原始数据的前提下实现对数据的开发利用。
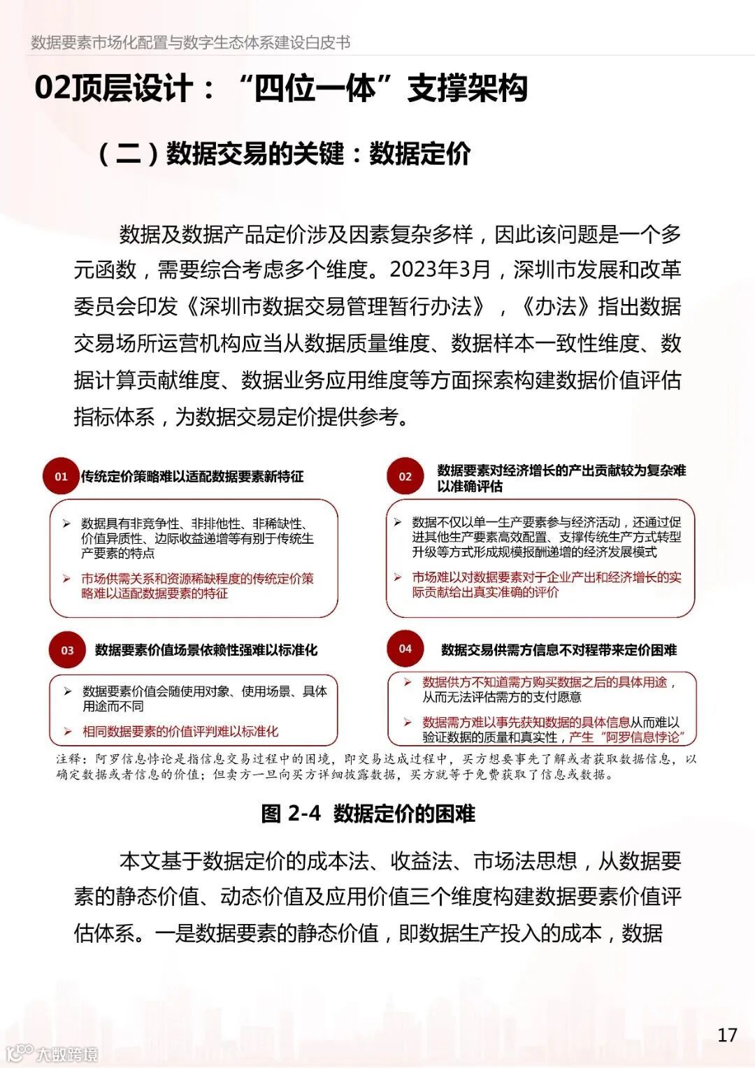
从数据要素的静态价值、动态价值及应用价值三个维度构建数据要素价值评估体系。
结合新技术的发展赋能数据交易安全落地,包括区块链、同态加密、多方安全计算、数据安全标识、联邦学习等。
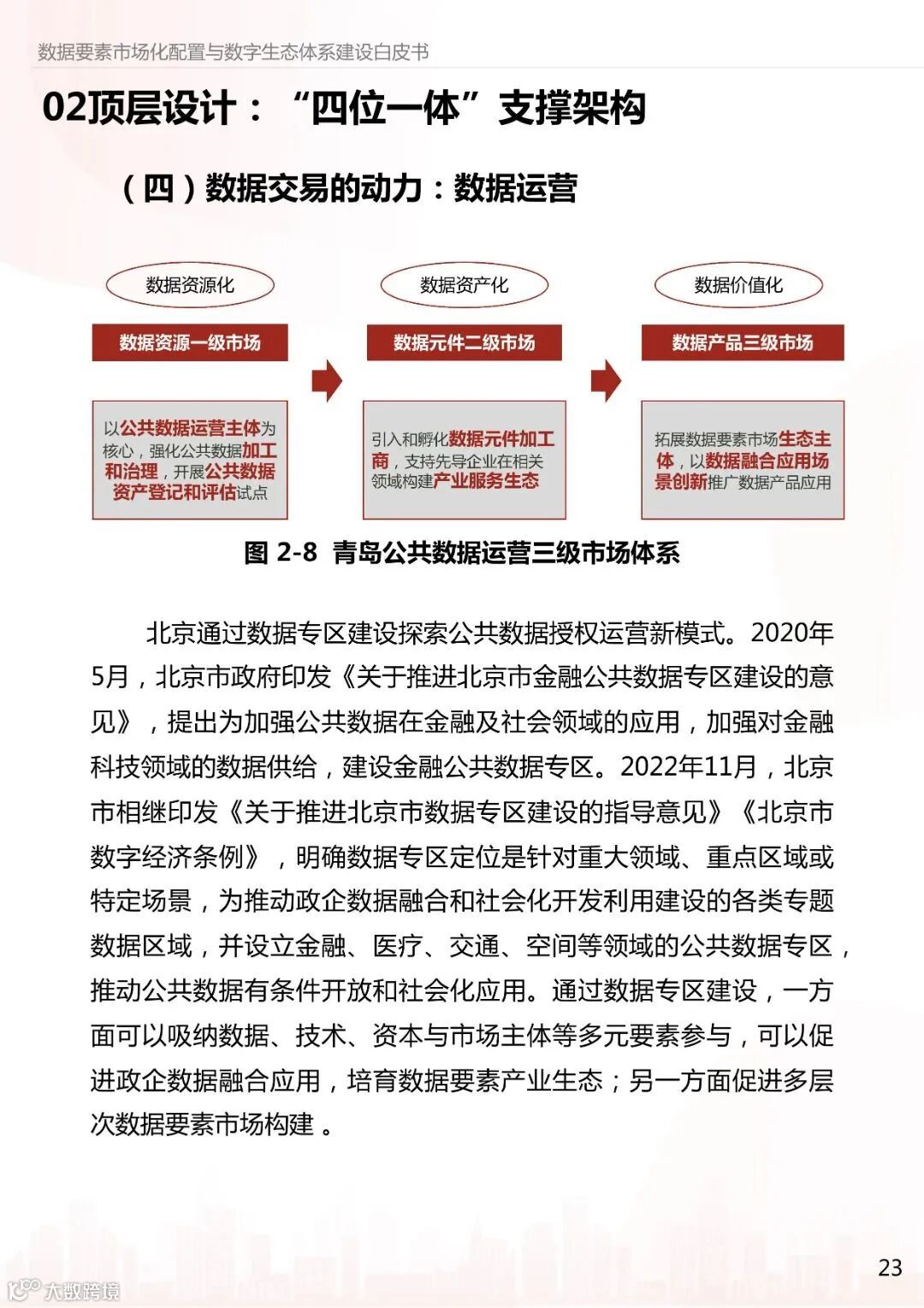
加快数据授权运营步伐,健全数据运营机制,鼓励多元主体对数据进行价值化开发利用,积极探索创新公共数据授权运营新模式。
为确保数据要素市场的落地实践,白皮书中介绍了4个解决方案,以促进数据交易市场繁荣发展。
该模式采用“前店(交易所)+后厂(数商及产业生态)模式,以“场景驱动需求,供给主动适配“的原则,实现数据供需双方双挂牌交易,减少市场信息不对称,实现”无场景不交易”,增强供给适配需求的能动性。
以区块链和隐私计算技术为底座,打造“两区、一审核、一发布”新型要素生产加工体系。通过对数据要素的生产加工,最终形成多种格式的数据要素产品对外进行发布。
以透明可信、防篡改、可溯源等特性,提供全域数据上链与监管服务,推动公开透明的新型城市可信体系建设,为数据交易安全保驾护航。
数据资产能够采用信托模式进行管理和运营,既对数据进行集中有效管理,保障数据安全,又能实现数据的有序流通与增值收益。
数字生态是激活数据要素市场、促进数据交易持续繁荣的源头活水。
数据交易的数字生态体系引入北方大数据交易中心及其交易模式、创新数据交易系统及数商体系建设等,并从数据算法人才培养、数据开发者培养计划、基于数据交易的产业链构建、打造数据要素全生态全链条产业园作为生态载体四个方面,构建数据要素交易流通的全链生态。
北方大数据交易中心数据交易3.0模式
围绕数据交易3.0模式,北方大数据交易中心重点突出两大特色:
一、聚焦以认知服务为核心的知识数据产品加工、交易。
认知服务的核心是认知智能,基于数据可用不可见实现智能的可搜、可问,为各行各业提供类似ChatGPT的领域大模型服务。知识数据是认知服务的基础和前提,是认知服务的“养料”,通过各行业知识数据的不断扩展和关联,可以让认知服务变得更加“聪明”。
二、采用“中央共享厨房”的理念,通过公共技术服务平台和能力支撑平台,为数据加工企业提供一套从数据加工到产品封装的一站式加工车间。
一方面,整个体系基于可用不可见的原则,加工企业可以随时在中央共享厨房对各类数据进行加工或者再加工,数据持有权、数据加工使用权、数据产品经营权在整个加工环节实行上链并监管,数据产品的相关收益在整个数据交易链中自动分配。另一方面,通过中央共享厨房,数据加工企业在数据产品的开发环节,至少节约50%以上的时间成本和技术投入成本,不仅降低了数据加工企业参与数据交易的门槛,同时提高了数据产品交付的效率。
数据要素市场化配置与数字生态体系建设白皮书指出,数据要素顶层规划与落地实施同步推进,为数据要素市场化配置与数字生态体系建设提供指引。
具体内容如下



























































