免费核名 节税核算

易算盘——您身边的财税管理专家!
企业所得税基本税率——25%
【政策依据】
《中华人民共和国企业所得税法》第四条
02
符合条件的小型微利企业——20%
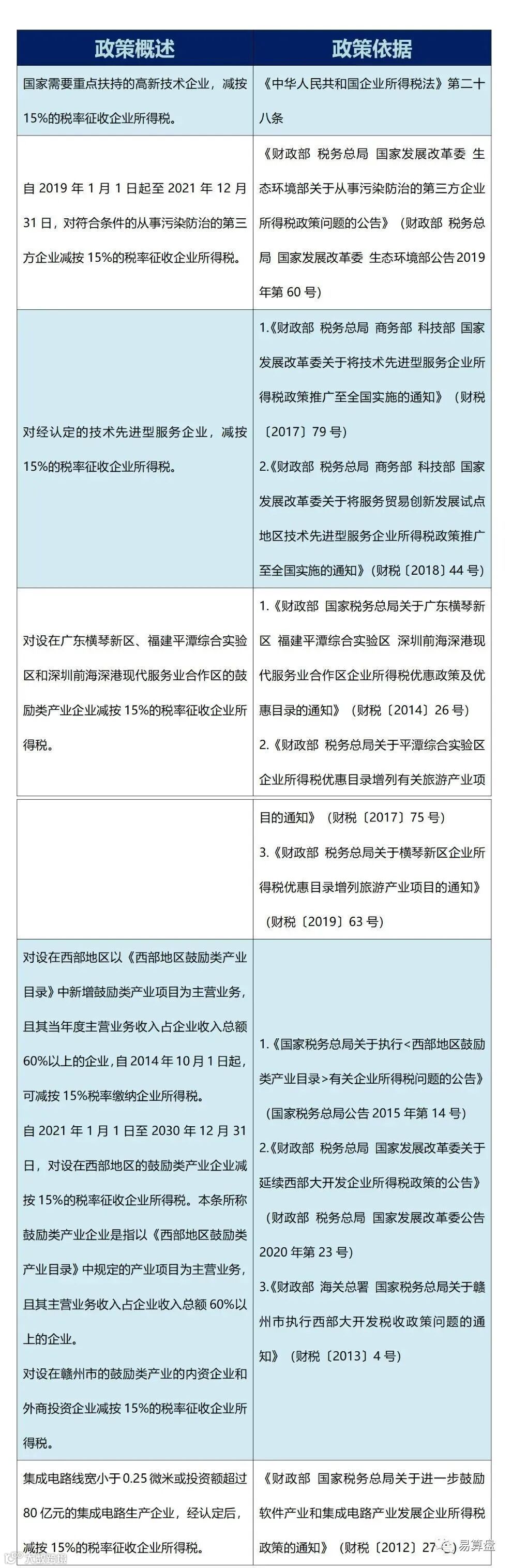
【政策概述】
自2019年1月1日至2021年12月31日,对小型微利企业年应纳税所得额不超过100万元的部分,减按25%计入应纳税所得额,按20%的税率缴纳企业所得税(实际税负5%);
对年应纳税所得额超过100万元但不超过300万元的部分,减按50%计入应纳税所得额,按20%的税率缴纳企业所得税(实际税负10%)。
【适用条件】
小型微利企业是指从事国家非限制和禁止行业,且同时符合以下三个条件的企业:
1.年度应纳税所得额不超过300万元
2.从业人数不超过300人
3.资产总额不超过5000万元
无论查账征收方式或核定征收方式均可享受优惠
【政策依据】
1.《中华人民共和国企业所得税法》第二十八条
2.《国家税务总局关于实施小型微利企业普惠性所得税减免政策有关问题的公告》(国家税务总局公告2019年第2号)
03
高新技术、污染防治等企业——15%
(高新技术企业、从事污染防治的第三方企业、技术先进型服务企业、特定地区鼓励类产业企业、线宽小于0.25微米或投资额超过80亿元集成电路生产企业)
来源:国税总局广州分局
易算盘---企业智能财税服务平台
让天下没有难懂的财税!
咨询热线
19921567543
021-51095838
021-51099873
更多精彩,欢迎关注易算盘!
注册 | 记账 | 税筹 | 补贴 | 商标 | 法务


