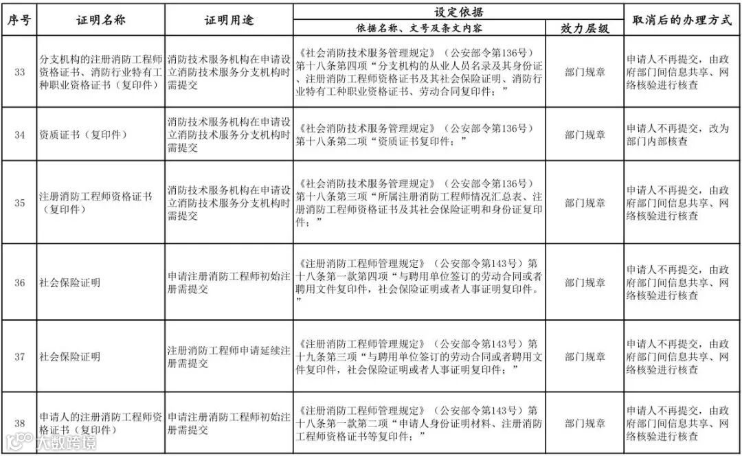
中华人民共和国应急管理部发布2018年第12号公告,公布应急管理部取消的45项由部门规章设定的证明事项、12项由规范性文件设定的证明事项,其中附件1“部门规章设定的证明事项取消目录”中14项与消防有关。
具体内容如下:
(小提示:手机横过来看更方便)




公告原文:
中华人民共和国应急管理部
公 告
2018年 第12号
为贯彻落实党中央、国务院关于减证便民、优化服务的部署,根据《国务院办公厅关于做好证明事项清理工作的通知》(国办发〔2018〕47号)精神,现将应急管理部取消的45项由部门规章设定的证明事项、12项由规范性文件设定的证明事项(见附件)予以公布,自公告之日起停止执行。证明事项涉及的部门规章和规范性文件按程序修改后另行公布。
附件:
部门规章设定的证明事项取消目录
规范性文件设定的证明事项取消目录
应急管理部
2018年12月4日
请阅读原文查看附件1
蜀黍推荐阅读
蜀黍推荐阅读
警惕消防骗局 | 不法分子冒充消防支队领导进行诈骗,大家要警惕
金沙江堰塞湖洪峰抵滇 云南省消防救援队伍全力迎战,无一人伤亡!

云南消防
全民参与 防治火灾

