
第十九届中国专利奖评审结果公示
根据《中国专利奖评奖办法》,第十九届中国专利奖共评选出中国专利金奖预获奖项目20项,中国外观设计金奖预获奖项目5项,中国专利优秀奖预获奖项目804项,中国外观设计优秀奖预获奖项目68项,现予以公示,公示期为2017年11月13日至11月19日。有异议者请于公示期间以传真或电子邮件方式向中国专利奖评审办公室提出,并留下联系地址、邮编、电话及电子邮箱;单位反映情况需加盖公章,个人反映情况需签署真实姓名。
中国专利奖评审办公室
2017年11月13日
电 话:010-62083614
传 真:010-62083502
电子邮箱:zhuanlijiang19@sipo.gov.cn
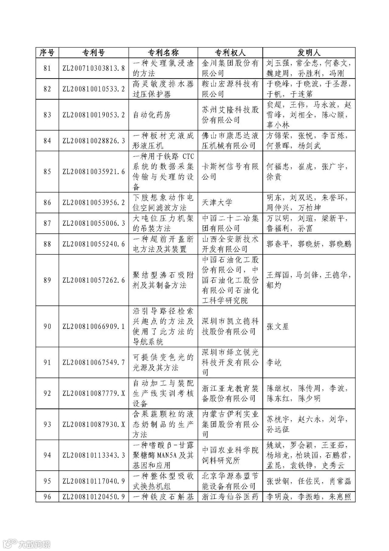
附件:第十九届中国专利奖预获奖项目
附件









完整附件查看与下载,请将文章拉到底,点击阅读全文
芜湖高景科技咨询有限公司是一家集政策咨询、申报代理及管理培训于一体的科技服务机构,为科技型企业提供全方位、一站式政策咨询与代理服务。
咨询热线:0553-3885562;18605533336
咨询QQ:583193664. 邮箱:583193664@qq.com
公司网站:www.gj-zx.com
公司地址:芜湖市经济技术开发区银湖北路科创中心软件园4F



