
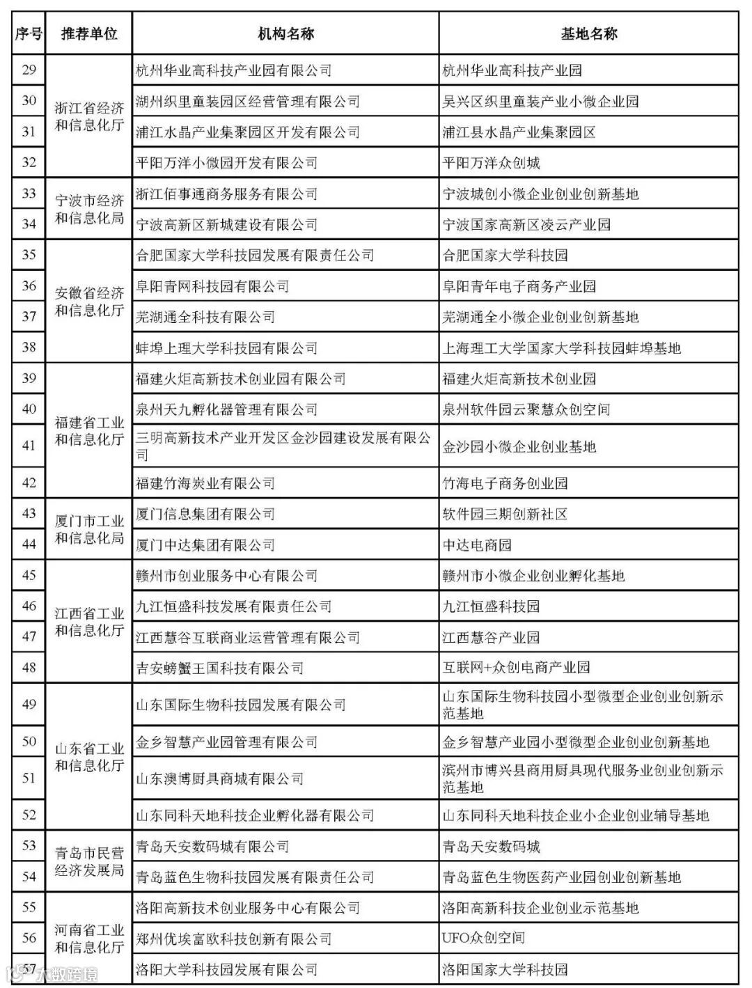
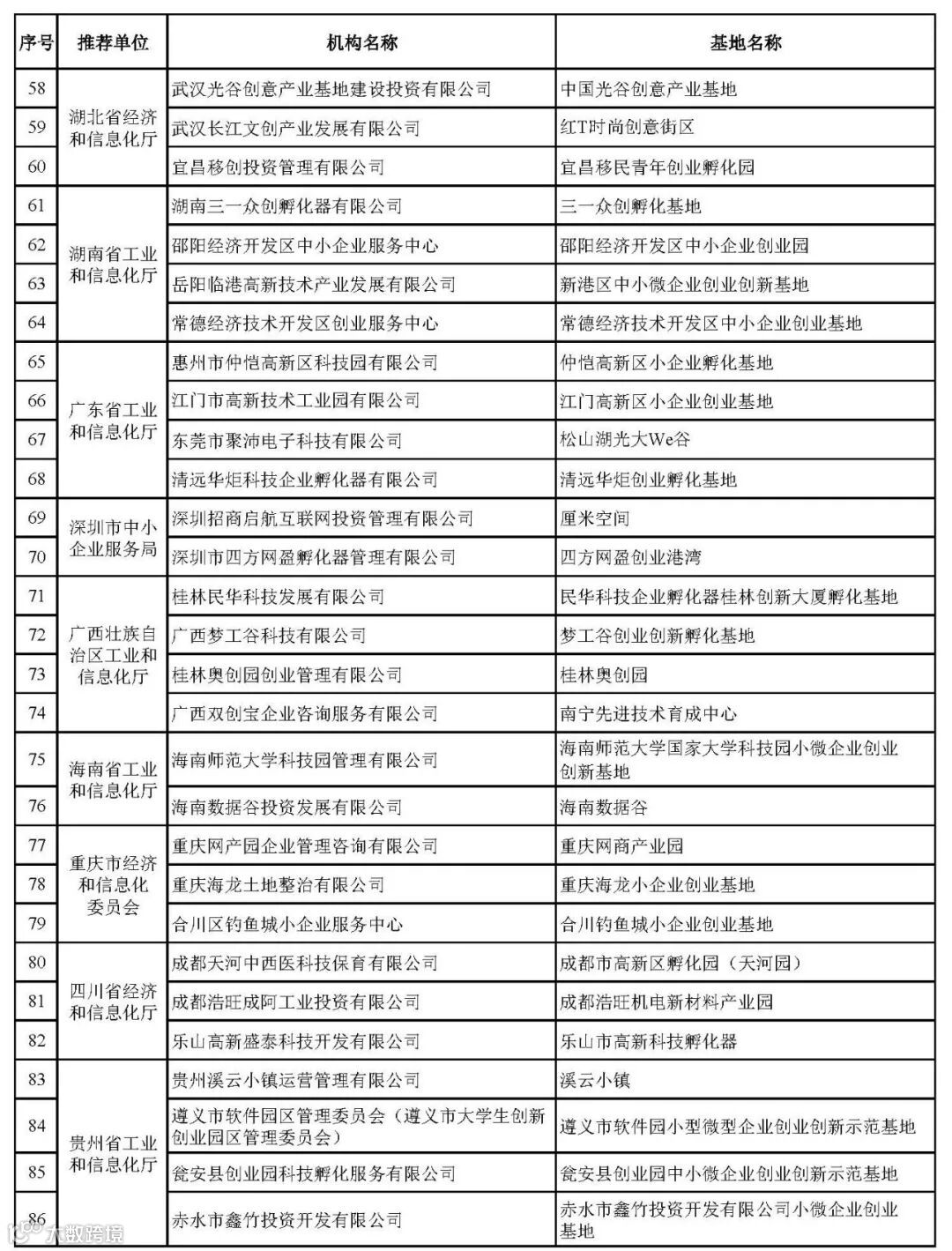
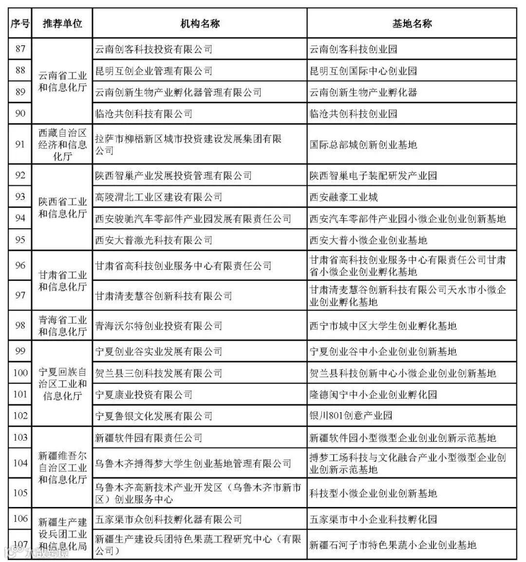
根据《工业和信息化部国家小型微型企业创业创新示范基地建设管理办法》(工信部企业〔2016〕194号)、《关于推荐2019年度国家小型微型企业创业创新示范基地的通知》(工企业函〔2019〕164号),工业和信息化部组织开展了相关评审工作,共有107个基地通过了审核。
现将通过审核的基地名单予以公示。欢迎社会各界参与监督,如有异议,请与工业和信息化部中小企业局联系。
公示时间:
2019年7月18日-2019年8月7日
联系电话:010-68205727
附件:2019年度国家小型微型企业创业创新示范基地公示名单.xls
工业和信息化部中小企业局
2019年7月17日




往期回顾
Review of previous periods
政策 | 芜湖市出台21条措施促进经济持续健康发展
招聘 | 高景咨询2019年招募计划(内附岗位详情)
来源:工业和信息化部
编辑:安徽双创服务平台
如文章对你或身边的朋友有帮助,
请点赞或转发!
若企业需要了解更多相关信息,
欢迎致电平台服务热线
400-0303-108
| 安徽双创服务平台 |
服务双创,共赢未来

点击↓阅读原文,了解更多

