










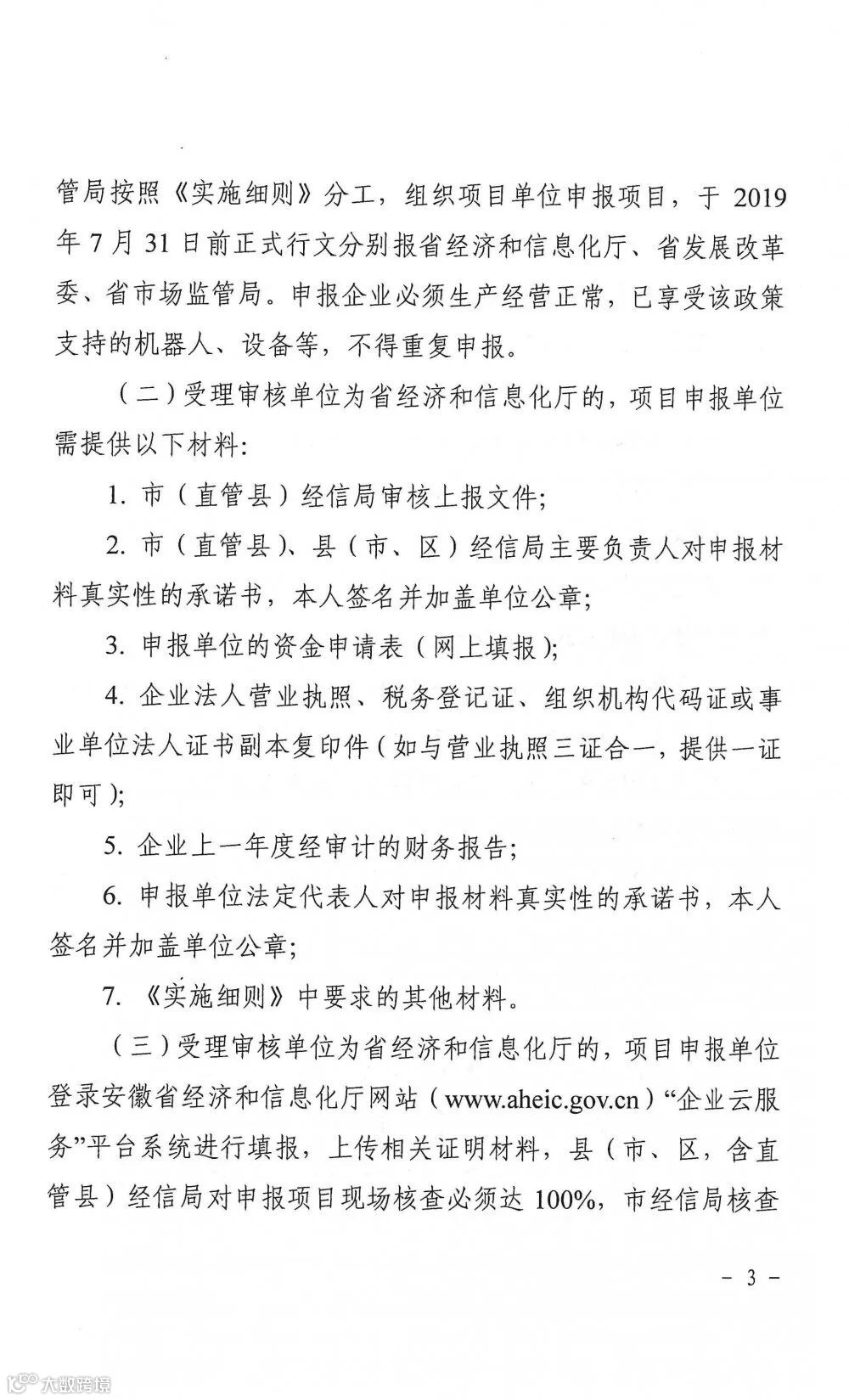
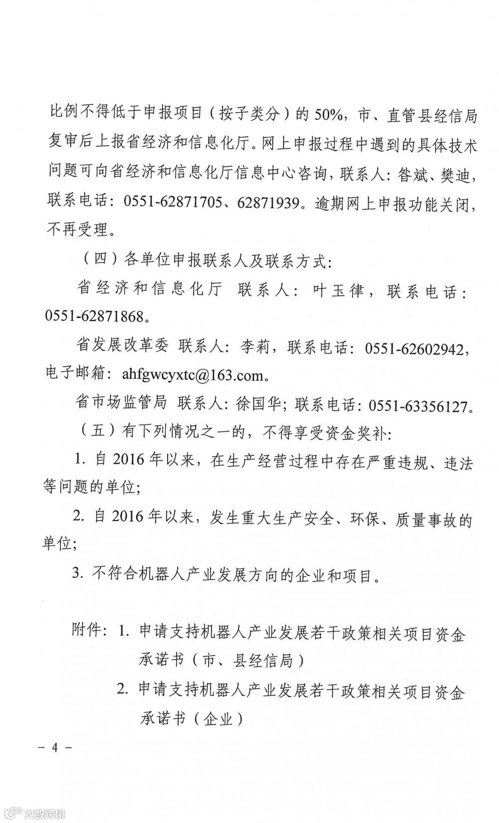
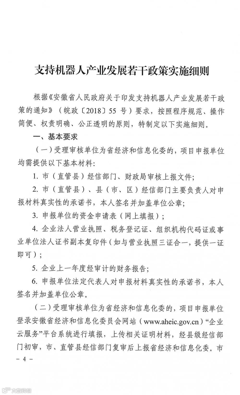
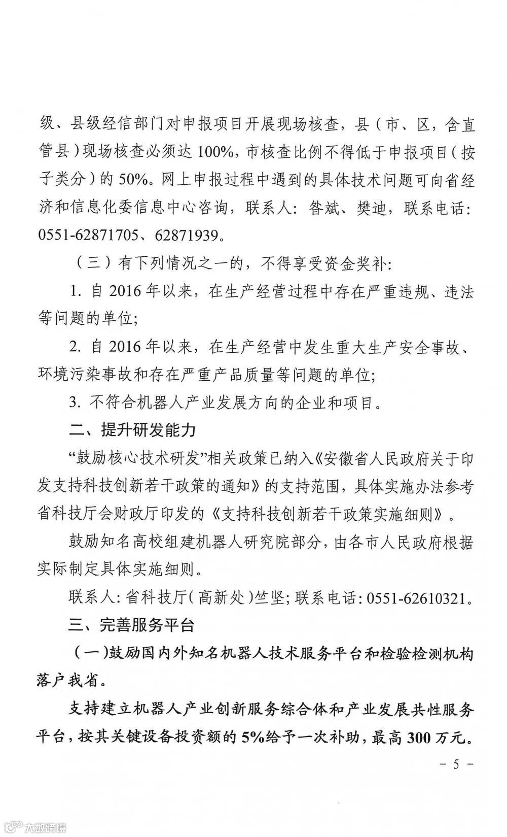
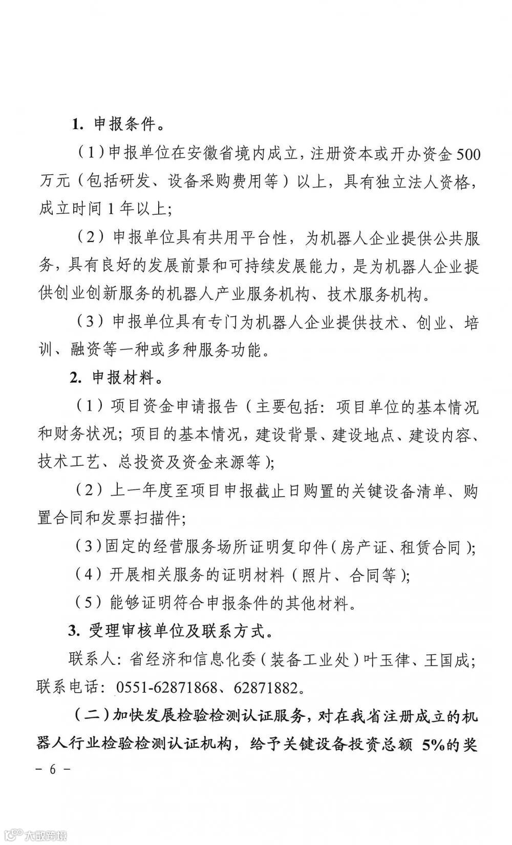
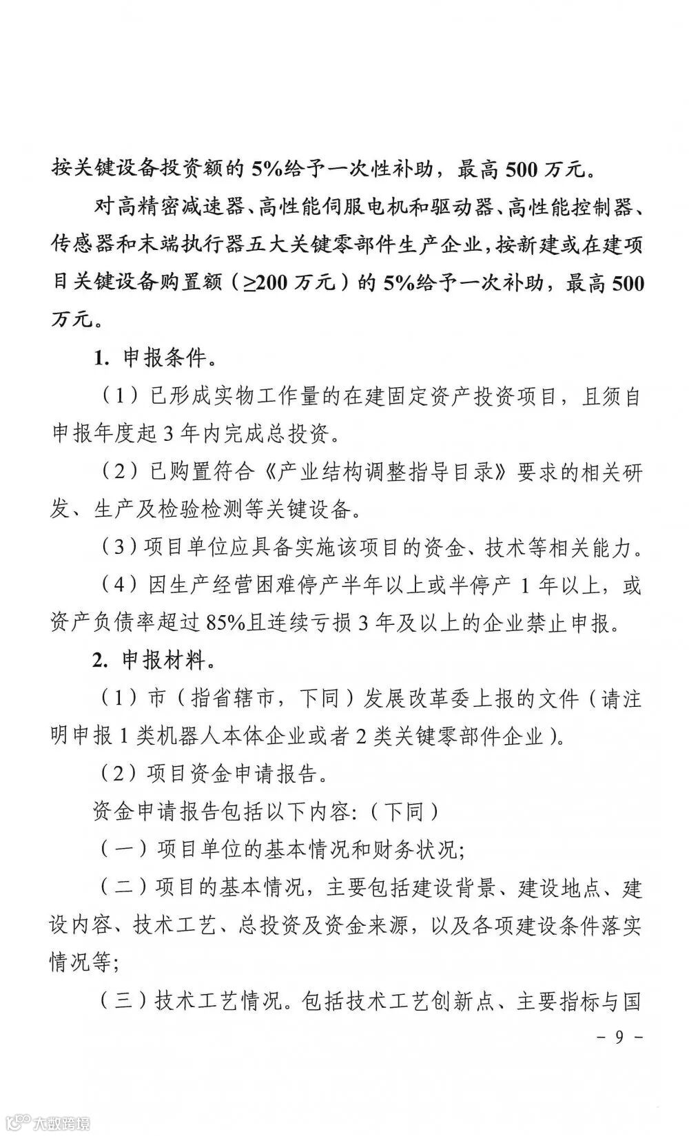
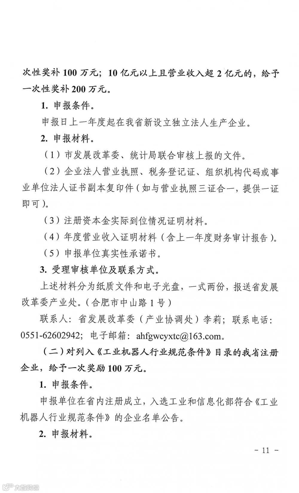
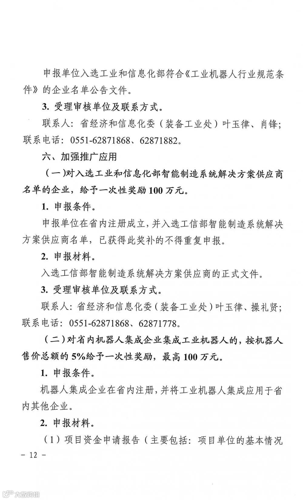
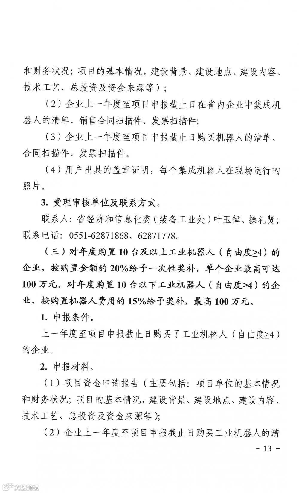
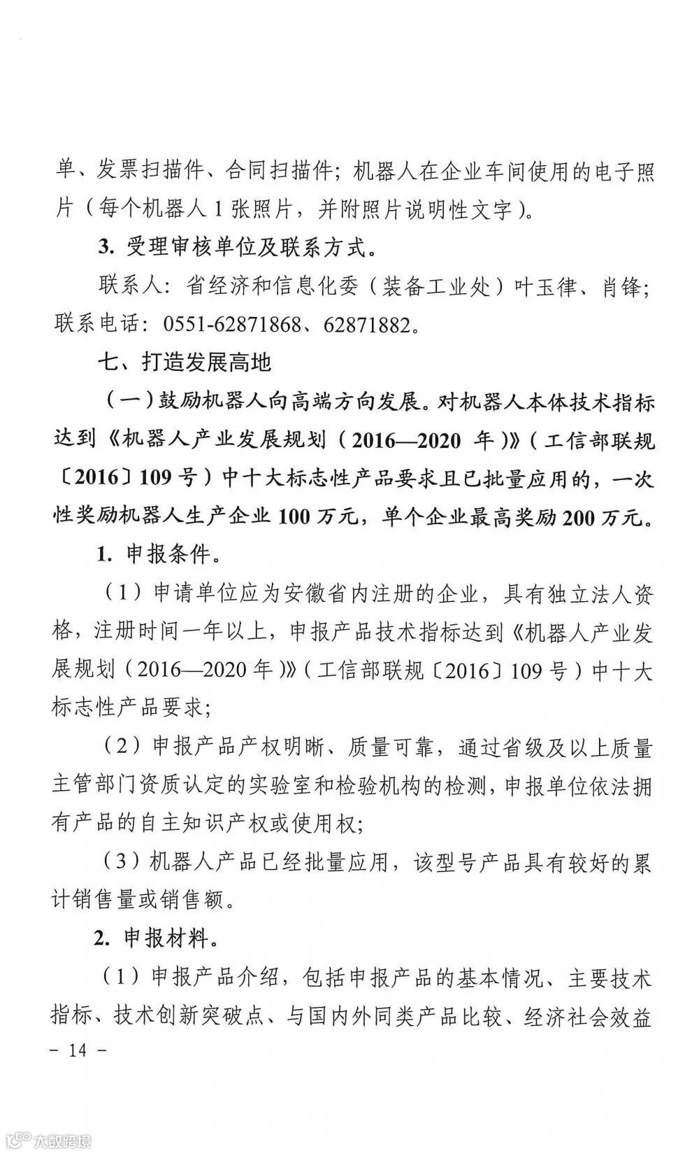
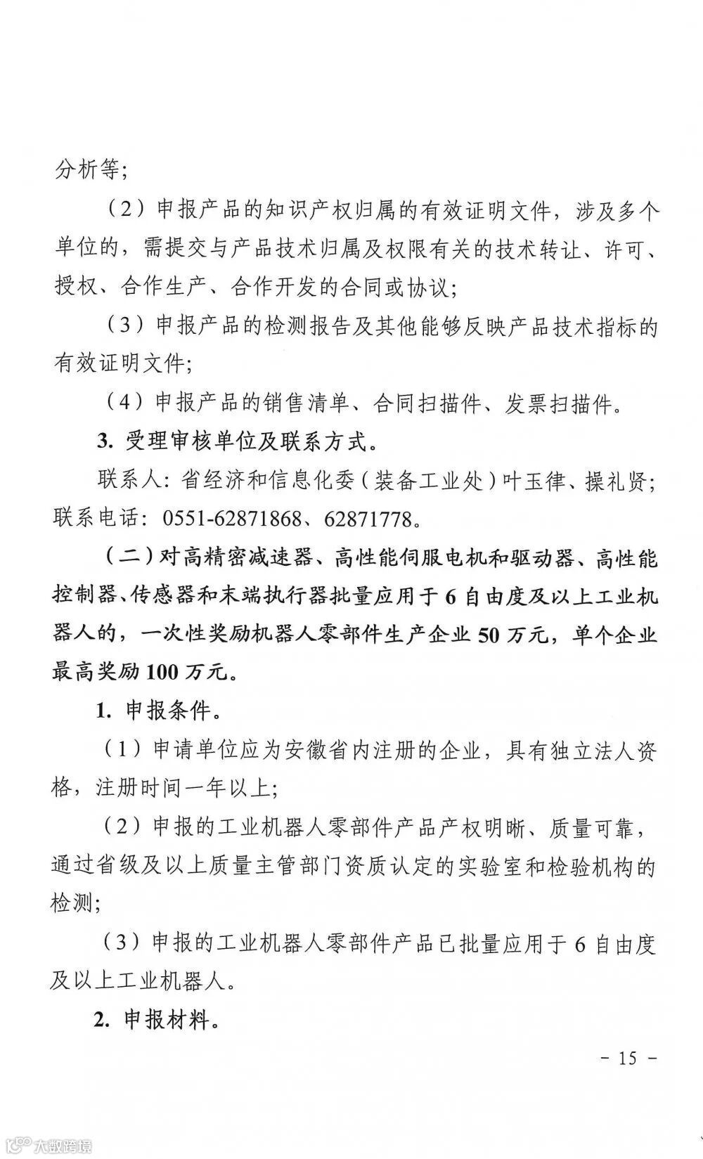
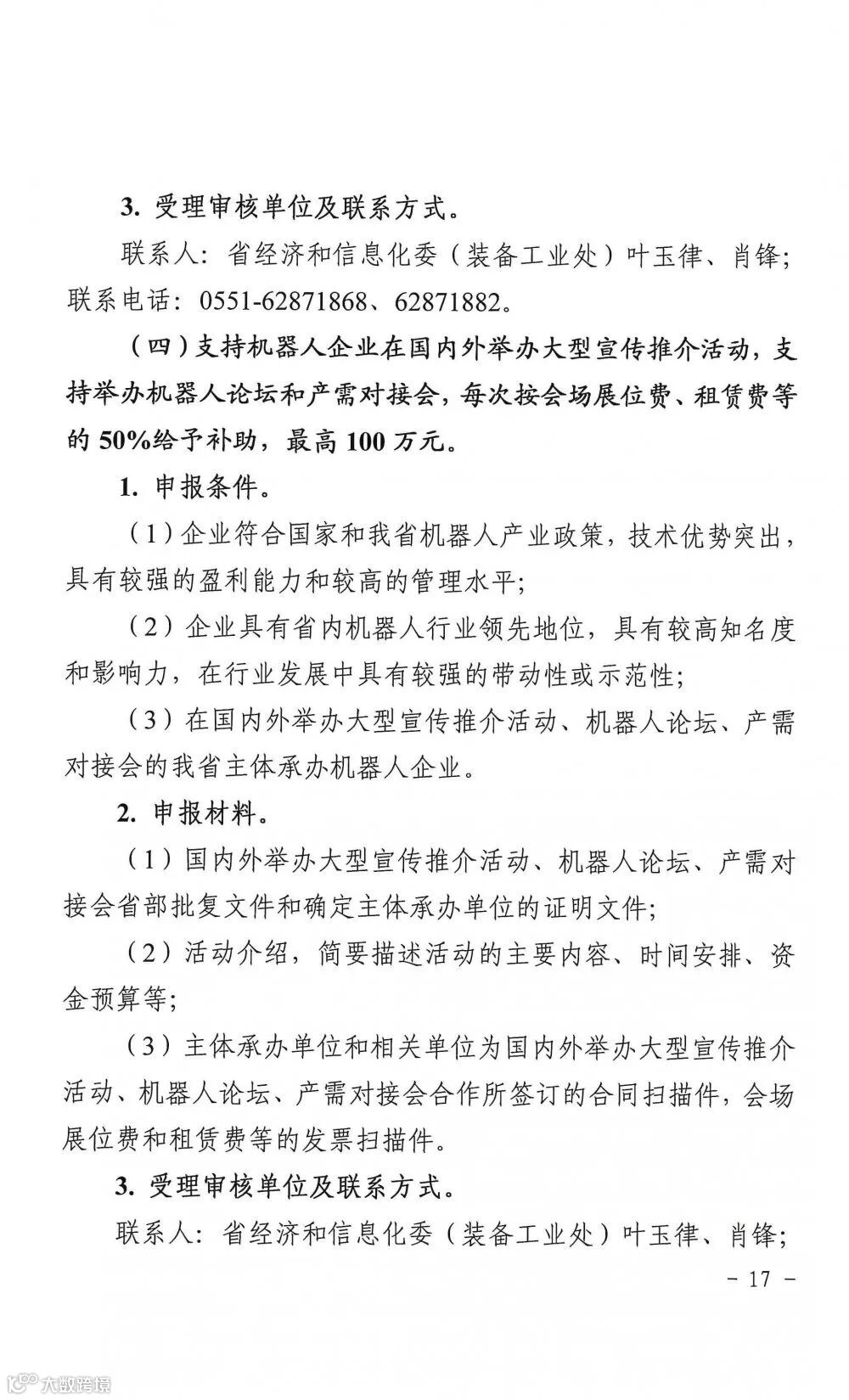
支持机器人产业发展若干政策实施细则























往期回顾
Review of previous periods
申报 | 2019年芜湖市“专精特新”中小企业申报工作启动
申报 | 2019年(第26批)国家企业技术中心认定及评价工作启动
招聘 | 高景咨询2019年招募计划(内附岗位详情)
来源:安徽省经济和信息化厅
编辑:安徽双创服务平台
如文章对你或身边的朋友有帮助,
请点赞或转发!
若企业需要了解更多相关信息,
欢迎致电平台服务热线
400-0303-108
| 安徽双创服务平台 |
服务双创,共赢未来

点击↓阅读原文,查看更多

